Suppr超能文献

12万年生态系统发育过程中土壤深度剖面的微生物群落动态

Microbial Community Dynamics in Soil Depth Profiles Over 120,000 Years of Ecosystem Development.

作者信息

Turner Stephanie, Mikutta Robert, Meyer-Stüve Sandra, Guggenberger Georg, Schaarschmidt Frank, Lazar Cassandre S, Dohrmann Reiner, Schippers Axel

机构信息

Geomicrobiology, Federal Institute for Geosciences and Natural ResourcesHanover, Germany.

Soil Science and Soil Protection, Martin Luther University Halle-WittenbergHalle, Germany.

出版信息

Front Microbiol. 2017 May 19;8:874. doi: 10.3389/fmicb.2017.00874. eCollection 2017.

Abstract

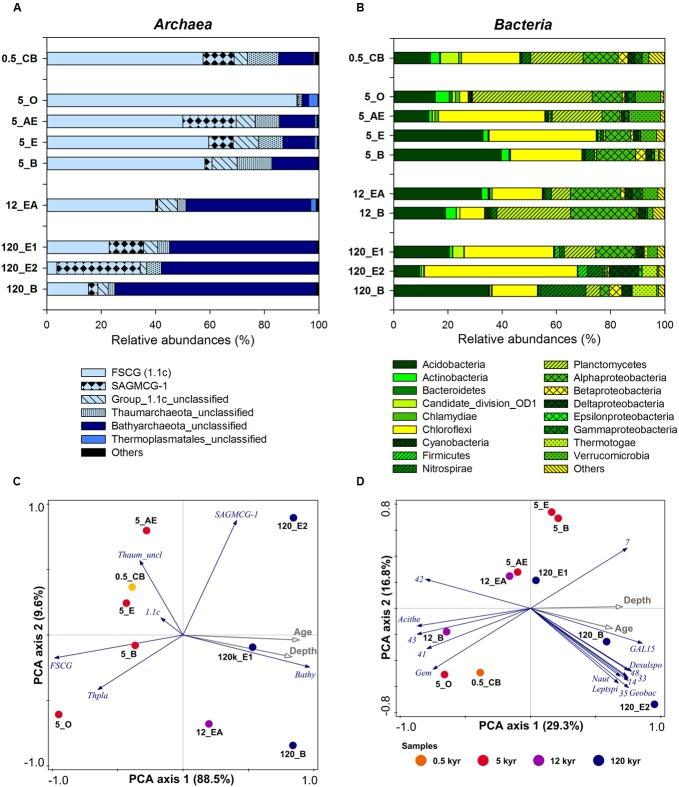
Along a long-term ecosystem development gradient, soil nutrient contents and mineralogical properties change, therefore probably altering soil microbial communities. However, knowledge about the dynamics of soil microbial communities during long-term ecosystem development including progressive and retrogressive stages is limited, especially in mineral soils. Therefore, microbial abundances (quantitative PCR) and community composition (pyrosequencing) as well as their controlling soil properties were investigated in soil depth profiles along the 120,000 years old Franz Josef chronosequence (New Zealand). Additionally, in a microcosm incubation experiment the effects of particular soil properties, i.e., soil age, soil organic matter fraction (mineral-associated vs. particulate), O status, and carbon and phosphorus additions, on microbial abundances (quantitative PCR) and community patterns (T-RFLP) were analyzed. The archaeal to bacterial abundance ratio not only increased with soil depth but also with soil age along the chronosequence, coinciding with mineralogical changes and increasing phosphorus limitation. Results of the incubation experiment indicated that archaeal abundances were less impacted by the tested soil parameters compared to suggesting that may better cope with mineral-induced substrate restrictions in subsoils and older soils. Instead, archaeal communities showed a soil age-related compositional shift with the , that were frequently detected in nutrient-poor, low-energy environments, being dominant at the oldest site. However, bacterial communities remained stable with ongoing soil development. In contrast to the abundances, the archaeal compositional shift was associated with the mineralogical gradient. Our study revealed, that archaeal and bacterial communities in whole soil profiles are differently affected by long-term soil development with archaeal communities probably being better adapted to subsoil conditions, especially in nutrient-depleted old soils.

摘要

沿着长期的生态系统发展梯度,土壤养分含量和矿物学性质会发生变化,因此可能会改变土壤微生物群落。然而,关于长期生态系统发展(包括进展和退化阶段)过程中土壤微生物群落动态的知识有限,尤其是在矿质土壤中。因此,我们沿着具有12万年历史的弗朗茨·约瑟夫时间序列(新西兰)的土壤深度剖面,研究了微生物丰度(定量PCR)和群落组成(焦磷酸测序)及其控制土壤性质。此外,在一个微观培养实验中,分析了特定土壤性质,即土壤年龄、土壤有机质组分(矿物结合态与颗粒态)、O状态以及碳和磷添加,对微生物丰度(定量PCR)和群落模式(末端限制性片段长度多态性分析)的影响。古菌与细菌的丰度比不仅随土壤深度增加,而且沿时间序列随土壤年龄增加,这与矿物学变化和磷限制增加相吻合。培养实验结果表明,与细菌相比,古菌丰度受测试土壤参数的影响较小,这表明古菌可能更能应对底土和老龄土壤中矿物诱导的底物限制。相反,古菌群落表现出与土壤年龄相关的组成变化,在最老龄的地点,常在营养贫瘠、低能量环境中检测到的 占主导地位。然而,随着土壤持续发育,细菌群落保持稳定。与丰度不同,古菌组成变化与矿物学梯度相关。我们的研究表明,整个土壤剖面中的古菌和细菌群落受长期土壤发育的影响不同,古菌群落可能更适应底土条件,尤其是在营养耗尽的老龄土壤中。

https://cdn.ncbi.nlm.nih.gov/pmc/blobs/919c/5437693/6d7206baff40/fmicb-08-00874-g001.jpg

文献检索

告别复杂PubMed语法,用中文像聊天一样搜索,搜遍4000万医学文献。AI智能推荐,让科研检索更轻松。

立即免费搜索

文件翻译

保留排版,准确专业,支持PDF/Word/PPT等文件格式,支持 12+语言互译。

免费翻译文档

深度研究

AI帮你快速写综述,25分钟生成高质量综述,智能提取关键信息,辅助科研写作。

立即免费体验