Suppr超能文献

乳腺癌干细胞衍生的转录因子网络控制基底亚型中的免疫反应。

Transcription Factor Networks derived from Breast Cancer Stem Cells control the immune response in the Basal subtype.

机构信息

Ribeirão Preto Medical School, University of São Paulo, Ribeirão Preto, Brazil.

INSERM U1194, 34298 Montpellier cedex 5, Montpellier, France.

出版信息

Sci Rep. 2017 Jun 6;7(1):2851. doi: 10.1038/s41598-017-02761-6.

Abstract

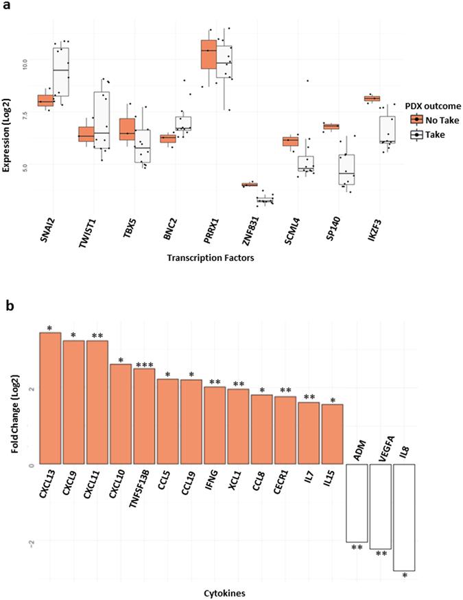
Breast cancer is the most common cancer in women worldwide and metastatic dissemination is the principal factor related to death by this disease. Breast cancer stem cells (bCSC) are thought to be responsible for metastasis and chemoresistance. In this study, based on whole transcriptome analysis from putative bCSC and reverse engineering of transcription control networks, we identified two networks associated with this phenotype. One controlled by SNAI2, TWIST1, BNC2, PRRX1 and TBX5 drives a mesenchymal or CSC-like phenotype. The second network is controlled by the SCML4, ZNF831, SP140 and IKZF3 transcription factors which correspond to immune response modulators. Immune response network expression is correlated with pathological response to chemotherapy, and in the Basal subtype is related to better recurrence-free survival. In patient-derived xenografts, the expression of these networks in patient tumours is predictive of engraftment success. Our findings point out a potential molecular mechanism underlying the balance between immune surveillance and EMT activation in breast cancer. This molecular mechanism may be useful to the development of new target therapies.

摘要

乳腺癌是全球女性最常见的癌症,转移性扩散是导致该病死亡的主要因素。乳腺癌干细胞(bCSC)被认为是转移和化疗耐药的原因。在这项研究中,我们基于假定的 bCSC 的全转录组分析和转录控制网络的反向工程,鉴定出与该表型相关的两个网络。一个由 SNAI2、TWIST1、BNC2、PRRX1 和 TBX5 控制的网络,驱动着间充质或 CSC 样表型。第二个网络由 SCML4、ZNF831、SP140 和 IKZF3 转录因子控制,这些转录因子对应于免疫反应调节剂。免疫反应网络的表达与化疗的病理反应相关,在基底亚型中与更好的无复发生存相关。在患者来源的异种移植模型中,这些网络在患者肿瘤中的表达可预测移植物的成功。我们的研究结果指出了乳腺癌中免疫监视和 EMT 激活之间平衡的潜在分子机制。该分子机制可能对新的靶向治疗的发展有用。

https://cdn.ncbi.nlm.nih.gov/pmc/blobs/79d2/5460106/db0fcf5a885b/41598_2017_2761_Fig1_HTML.jpg

文献AI研究员

20分钟写一篇综述,助力文献阅读效率提升50倍。

立即体验

用中文搜PubMed

大模型驱动的PubMed中文搜索引擎

马上搜索

文档翻译

学术文献翻译模型,支持多种主流文档格式。

立即体验