Fabiani Florian D, Renault Thibaud T, Peters Britta, Dietsche Tobias, Gálvez Eric J C, Guse Alina, Freier Karen, Charpentier Emmanuelle, Strowig Till, Franz-Wachtel Mirita, Macek Boris, Wagner Samuel, Hensel Michael, Erhardt Marc
Junior Research Group Infection Biology of Salmonella, Helmholtz Centre for Infection Research, Braunschweig, Germany.
Max Planck Institute for Infection Biology, Berlin, Germany.
PLoS Biol. 2017 Aug 3;15(8):e2002267. doi: 10.1371/journal.pbio.2002267. eCollection 2017 Aug.
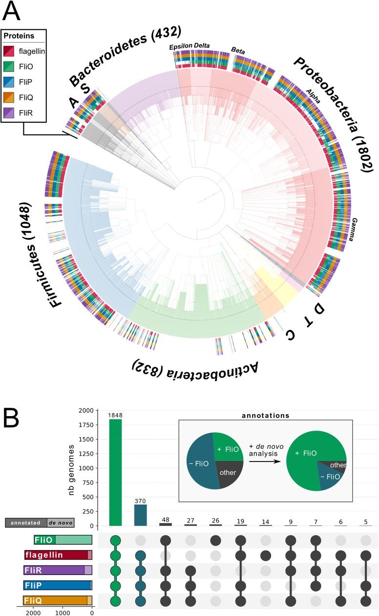
Many bacteria move using a complex, self-assembling nanomachine, the bacterial flagellum. Biosynthesis of the flagellum depends on a flagellar-specific type III secretion system (T3SS), a protein export machine homologous to the export machinery of the virulence-associated injectisome. Six cytoplasmic (FliH/I/J/G/M/N) and seven integral-membrane proteins (FlhA/B FliF/O/P/Q/R) form the flagellar basal body and are involved in the transport of flagellar building blocks across the inner membrane in a proton motive force-dependent manner. However, how the large, multi-component transmembrane export gate complex assembles in a coordinated manner remains enigmatic. Specific for most flagellar T3SSs is the presence of FliO, a small bitopic membrane protein with a large cytoplasmic domain. The function of FliO is unknown, but homologs of FliO are found in >80% of all flagellated bacteria. Here, we demonstrate that FliO protects FliP from proteolytic degradation and promotes the formation of a stable FliP-FliR complex required for the assembly of a functional core export apparatus. We further reveal the subcellular localization of FliO by super-resolution microscopy and show that FliO is not part of the assembled flagellar basal body. In summary, our results suggest that FliO functions as a novel, flagellar T3SS-specific chaperone, which facilitates quality control and productive assembly of the core T3SS export machinery.
许多细菌利用一种复杂的、自我组装的纳米机器——细菌鞭毛进行移动。鞭毛的生物合成依赖于一种鞭毛特异性III型分泌系统(T3SS),这是一种与毒力相关的注射体的输出机制同源的蛋白质输出机器。六种细胞质蛋白(FliH/I/J/G/M/N)和七种整合膜蛋白(FlhA/B、FliF/O/P/Q/R)形成鞭毛基体,并以质子动力依赖的方式参与鞭毛构建模块跨内膜的运输。然而,这种大型的、多组分的跨膜输出门复合体如何以协调的方式组装仍然是个谜。大多数鞭毛T3SS的特异性在于存在FliO,一种具有大细胞质结构域的小双位膜蛋白。FliO的功能尚不清楚,但在所有有鞭毛细菌中超过80%都发现了FliO的同源物。在这里,我们证明FliO可保护FliP不被蛋白水解降解,并促进功能性核心输出装置组装所需的稳定FliP-FliR复合体的形成。我们还通过超分辨率显微镜揭示了FliO的亚细胞定位,并表明FliO不是组装好的鞭毛基体的一部分。总之,我们的结果表明FliO作为一种新型的、鞭毛T3SS特异性伴侣蛋白,促进了核心T3SS输出机制的质量控制和高效组装。