Institute of Basic Medical Sciences, College of Medicine, National Cheng Kung University, Tainan, Taiwan, Republic of China.
Department of Urology, College of Medicine, National Cheng Kung University, Tainan, Taiwan, Republic of China.
J Biomed Sci. 2017 Aug 26;24(1):61. doi: 10.1186/s12929-017-0360-x.
Lutheran/basal cell adhesion molecule (Lu/BCAM) is a membrane bound glycoprotein. This study was performed to investigate the role and downstream signaling pathway of Lu/BCAM in human bladder tumorigenesis.
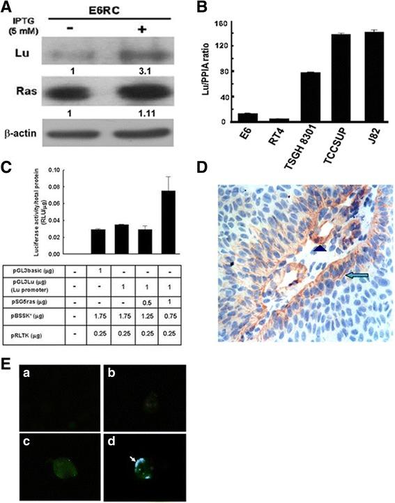
Five human bladder cancer (E6, RT4, TSGH8301, TCCSUP and J82), one stable mouse fibroblast cell line (NIH-Lu) expressing Lu/BCAM transgene and sixty human uroepithelial carcinoma specimens were analyzed by real-time PCR, immunohistochemistry (IHC), immunofluorescence (IFA) staining, Western blotting and promoter luciferase assay for Lu/BCAM, respectively. The tumorigenicity of Lu/BCAM was demonstrated by focus formation, colony-forming ability, tumour formation, cell adhesion and migration.
H-ras was revealed to up-regulate Lu/BCAM at both transcriptional and translation levels. Lu/BCAM expression was detected on the membrane of primary human bladder cancer cells. Over-expression of Lu/BCAM in NIH-Lu stable cells increased focus number, colony formation and cell adhesion accompanied with F-actin rearrangement and decreased cell migration compared with parental NIH3T3 fibroblasts. In the presence of laminin ligand, Lu/BCAM overexpression further suppressed cell migration accompanied with increased cell adhesion. We further revealed that laminin-Lu/BCAM-induced cell adhesion and F-actin rearrangement were through increased Erk phosphorylation with an increase of RhoA and a decrease of Rac1 activity. Similarly, high Lu/BCAM expression was detected in the tumors of human renal pelvis, ureter and bladder, and was significantly associated with advanced tumor stage (p = 0.02). Patients with high Lu/BCAM expression showed a trend toward larger tumor size (p = 0.07) and lower disease-specific survival (p = 0.08), although not reaching statistical significance.
This is the first report showing that Lu/BCAM, in the presence of its ligand laminin, is oncogenic in human urothelial cancers and may have potential as a novel therapeutic target.
Lutheran/基底细胞黏附分子(Lu/BCAM)是一种膜结合糖蛋白。本研究旨在探讨 Lu/BCAM 在人膀胱癌发生中的作用及其下游信号通路。
通过实时 PCR、免疫组织化学(IHC)、免疫荧光(IFA)染色、Western blot 和启动子荧光素酶检测,分别分析了 5 个人膀胱癌细胞系(E6、RT4、TSGH8301、TCCSUP 和 J82)、1 株稳定表达 Lu/BCAM 转基因的小鼠成纤维细胞系(NIH-Lu)和 60 例人尿路上皮癌标本中的 Lu/BCAM。通过焦点形成、集落形成能力、肿瘤形成、细胞黏附和迁移来证明 Lu/BCAM 的致瘤性。
H-ras 被发现可在转录和翻译水平上调 Lu/BCAM。Lu/BCAM 在原代人膀胱癌细胞的膜上表达。与亲本 NIH3T3 成纤维细胞相比,NIH-Lu 稳定细胞中 Lu/BCAM 的过表达增加了焦点数量、集落形成和细胞黏附,同时伴随着 F-肌动蛋白重排和细胞迁移减少。在层粘连蛋白配体存在的情况下,Lu/BCAM 的过表达进一步抑制了细胞迁移,同时增加了细胞黏附。我们进一步发现,层粘连蛋白-Lu/BCAM 诱导的细胞黏附和 F-肌动蛋白重排是通过增加 Erk 磷酸化来实现的,同时伴随着 RhoA 活性增加和 Rac1 活性降低。同样,在人肾盂、输尿管和膀胱的肿瘤中也检测到 Lu/BCAM 的高表达,且与晚期肿瘤分期显著相关(p=0.02)。Lu/BCAM 高表达患者的肿瘤体积较大(p=0.07)和疾病特异性生存率较低(p=0.08),尽管未达到统计学意义。
这是第一项表明 Lu/BCAM 在其配体层粘连蛋白存在的情况下在人尿路上皮癌中具有致癌性的报告,并且可能成为一种新的治疗靶点。