School of Clinical Sciences, University of Bristol, Bristol, UK.
School of Clinical Sciences, University of Bristol, Bristol, UK.
Cytotherapy. 2018 Jan;20(1):21-28. doi: 10.1016/j.jcyt.2017.08.007. Epub 2017 Sep 13.
Clinical trials using ex vivo expansion of autologous mesenchymal stromal cells (MSCs) are in progress for several neurological diseases including multiple sclerosis (MS). Given that environment alters MSC function, we examined whether in vitro expansion, increasing donor age and progressive MS affect the neuroprotective properties of the MSC secretome.
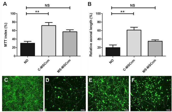
Comparative analyses of neuronal survival in the presence of MSC-conditioned medium (MSCcm) isolated from control subjects (C-MSCcm) and those with MS (MS-MSCcm) were performed following (1) trophic factor withdrawal and (2) nitric oxide-induced neurotoxicity.
Reduced neuronal survival following trophic factor withdrawal was seen in association with increasing expansion of MSCs in vitro and MSC donor age. Controlling for these factors, there was an independent, negative effect of progressive MS. In nitric oxide neurotoxicity, MSCcm-mediated neuroprotection was reduced when C-MSCcm was isolated from higher-passage MSCs and was negatively associated with increasing MSC passage number and donor age. Furthermore, the neuroprotective effect of MSCcm was lost when MSCs were isolated from patients with MS.
Our findings have significant implications for MSC-based therapy in neurodegenerative conditions, particularly for autologous MSC therapy in MS. Impaired neuroprotection mediated by the MSC secretome in progressive MS may reflect reduced reparative potential of autologous MSC-based therapy in MS and it is likely that the causes must be addressed before the full potential of MSC-based therapy is realized. Additionally, we anticipate that understanding the mechanisms responsible will contribute new insights into MS pathogenesis and may also be of wider relevance to other neurodegenerative conditions.
使用自体间充质基质细胞(MSCs)的体外扩增进行临床试验正在进行中,用于多种神经疾病,包括多发性硬化症(MS)。鉴于环境会改变 MSC 的功能,我们研究了体外扩增、供体年龄增长和进展性 MS 是否会影响 MSC 分泌组的神经保护特性。
在存在 MSC 条件培养基(MSCcm)的情况下,对来自对照受试者(C-MSCcm)和 MS 患者(MS-MSCcm)的神经元存活进行了比较分析,分别为:(1)营养因子去除后,(2)一氧化氮诱导的神经毒性。
随着体外 MSC 扩增和 MSC 供体年龄的增加,营养因子去除后神经元存活减少。在控制这些因素的情况下,进展性 MS 存在独立的负向影响。在一氧化氮神经毒性中,当从高传代 MSC 中分离出 C-MSCcm 时,MSCcm 介导的神经保护作用降低,并且与 MSC 传代数和供体年龄的增加呈负相关。此外,当从 MS 患者中分离 MSC 时,MSCcm 的神经保护作用丧失。
我们的发现对神经退行性疾病的 MSC 治疗具有重要意义,特别是对 MS 中的自体 MSC 治疗。进展性 MS 中 MSC 分泌组介导的神经保护作用受损可能反映出自体 MSC 治疗在 MS 中的修复潜力降低,并且在充分发挥 MSC 治疗的潜力之前,很可能需要解决这些原因。此外,我们预计理解这些机制将为 MS 发病机制提供新的见解,并且可能对其他神经退行性疾病也具有更广泛的相关性。