Institute of Medicine, Chung Shan Medical University, Taichung, Taiwan.
Division of Nephrology, Department of Internal Medicine, Chung Shan Medical University Hospital, Taichung, Taiwan.
Int J Med Sci. 2017 Aug 18;14(10):984-993. doi: 10.7150/ijms.20336. eCollection 2017.
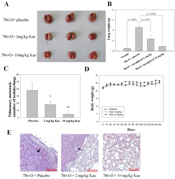
Kaempferol, which is isolated from several natural plants, is a polyphenol belonging to the subgroup of flavonoids. Kaempferol exhibits various pharmacological activities, including anti-inflammatory, antioxidant, antimicrobial, and anticancer activities. In this study, kaempferol can significantly inhibit the invasion and migration of 786-O renal cell carcinoma (RCC) without cytotoxicity. We examined the potential mechanisms underlying its anti-invasive activities on 786-O RCC cells. Western blot was performed, and the results showed that kaempferol attenuates the manifestation of metalloproteinase-2 (MMP-2) protein and activity. The inhibitive effect of kaempferol on MMP-2 may be attributed to the downregulation of phosphorylation of Akt and focal adhesion kinase (FAK). By examining the SCID mice model, we found that kaempferol can safely inhibit the metastasis of the 786-O RCC cells into the lungs by about 87.4% as compared to vehicle treated control animals. In addition, the lung tumor masses of mice pretreated with 2-10 mg/kg kaempferol were reduced about twofold to fourfold. These data suggested that kaempferol can play a promising role in tumor prevention and cancer metastasis inhibition.
山柰酚是从几种天然植物中分离得到的一种多酚,属于黄酮类化合物亚组。山柰酚具有多种药理活性,包括抗炎、抗氧化、抗菌和抗癌活性。在这项研究中,山柰酚能显著抑制 786-O 肾癌细胞(RCC)的侵袭和迁移,而没有细胞毒性。我们研究了山柰酚对 786-O RCC 细胞抗侵袭活性的潜在机制。进行了 Western blot 实验,结果表明山柰酚能减弱基质金属蛋白酶-2(MMP-2)蛋白和活性的表达。山柰酚对 MMP-2 的抑制作用可能归因于 Akt 和黏着斑激酶(FAK)磷酸化的下调。通过 SCID 小鼠模型实验,我们发现与用载体处理的对照组动物相比,山柰酚能安全地抑制 786-O RCC 细胞向肺部的转移,抑制率约为 87.4%。此外,用 2-10mg/kg 山柰酚预处理的小鼠肺部肿瘤的大小减少了约两倍至四倍。这些数据表明,山柰酚在肿瘤预防和癌症转移抑制方面可能发挥有前景的作用。