Department of Cell and Developmental Biology, University College London, London WC1E 6DE, UK.
School of Biological and Chemical Sciences, Queen Mary University of London, London E1 4NS, UK.
Int J Mol Sci. 2017 Oct 3;18(10):2028. doi: 10.3390/ijms18102028.
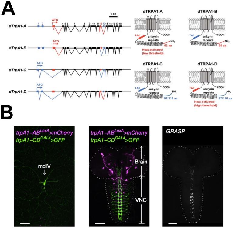
encodes a thermosensitive transient receptor potential channel (TRP channel) that functions in selection of preferred temperatures and noxious heat avoidance. In this review, we discuss the evidence for a role of TRPA1 in the control of rhythmic behaviours in . Activity levels during the afternoon and rhythmic temperature preference are both regulated by TRPA1. In contrast, TRPA1 is dispensable for temperature synchronisation of circadian clocks. We discuss the neuronal basis of TRPA1-mediated temperature effects on rhythmic behaviours, and conclude that they are mediated by partly overlapping but distinct neuronal circuits. We have previously shown that TRPA1 is required to maintain siesta sleep under warm temperature cycles. Here, we present new data investigating the neuronal circuit responsible for this regulation. First, we discuss the difficulties that remain in identifying the responsible neurons. Second, we discuss the role of clock neurons (s-LNv/DN1 network) in temperature-driven regulation of siesta sleep, and highlight the role of TRPA1 therein. Finally, we discuss the sexual dimorphic nature of siesta sleep and propose that the s-LNv/DN1 clock network could play a role in the integration of environmental information, mating status and other internal drives, to appropriately drive adaptive sleep/wake behaviour.
编码一种热敏瞬时受体电位通道(TRP 通道),该通道在优选温度和回避有害热的选择中起作用。在这篇综述中,我们讨论了 TRPA1 在控制节律行为中的作用的证据。下午的活动水平和节律性温度偏好均受 TRPA1 调节。相比之下,TRPA1 对于生物钟的温度同步是可有可无的。我们讨论了 TRPA1 介导的温度对节律行为的影响的神经元基础,并得出结论,它们是由部分重叠但不同的神经元回路介导的。我们之前已经表明,TRPA1 是维持午睡睡眠在温暖温度循环下所必需的。在这里,我们提出了新的数据来研究负责这种调节的神经元回路。首先,我们讨论了在鉴定负责神经元时仍然存在的困难。其次,我们讨论了时钟神经元(s-LNv/DN1 网络)在温度驱动的午睡调节中的作用,并强调了 TRPA1 在此中的作用。最后,我们讨论了午睡的性别二态性,并提出 s-LNv/DN1 时钟网络可能在整合环境信息、交配状态和其他内部驱动因素方面发挥作用,以适当驱动适应性的睡眠/觉醒行为。