Suppr超能文献

一种用于小鼠多个基因组印记位点DNA甲基化等位基因特异性分析的资源。

A Resource for the Allele-Specific Analysis of DNA Methylation at Multiple Genomically Imprinted Loci in Mice.

作者信息

Wasson Jadiel A, Birol Onur, Katz David J

机构信息

Department of Molecular and Cellular Biology, Harvard University, Cambridge, Massachusetts 02138.

Department of Cell Biology, Emory University School of Medicine, Atlanta, Georgia 30322.

出版信息

G3 (Bethesda). 2018 Jan 4;8(1):91-103. doi: 10.1534/g3.117.300417.

Abstract

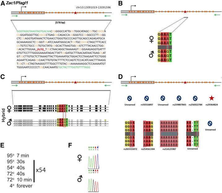
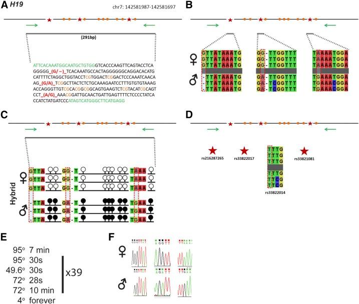
Genomically imprinted loci are expressed mono-allelically, dependent upon the parent of origin. Their regulation not only illuminates how chromatin regulates gene expression but also how chromatin can be reprogrammed every generation. Because of their distinct parent-of-origin regulation, analysis of imprinted loci can be difficult. Single nucleotide polymorphisms (SNPs) are required to accurately assess these elements allele specifically. However, publicly available SNP databases lack robust verification, making analysis of imprinting difficult. In addition, the allele-specific imprinting assays that have been developed employ different mouse strains, making it difficult to systemically analyze these loci. Here, we have generated a resource that will allow the allele-specific analysis of many significant imprinted loci in a single hybrid strain of This resource includes verification of SNPs present within 10 of the most widely used imprinting control regions and allele-specific DNA methylation assays for each gene in a C57BL/6J and CAST/EiJ hybrid strain background.

摘要

基因组印记位点以单等位基因方式表达,取决于其亲本来源。它们的调控不仅阐明了染色质如何调节基因表达,还揭示了染色质如何在每一代中进行重编程。由于其独特的亲本来源调控,对印记位点的分析可能具有挑战性。需要单核苷酸多态性(SNP)来特异性地准确评估这些元件的等位基因。然而,公开可用的SNP数据库缺乏可靠的验证,使得印记分析变得困难。此外,已开发的等位基因特异性印记分析采用了不同的小鼠品系,这使得系统分析这些位点变得困难。在这里,我们创建了一种资源,该资源将允许在单一杂交品系中对许多重要的印记位点进行等位基因特异性分析。该资源包括对10个最广泛使用的印记控制区域内存在的SNP进行验证,以及在C57BL/6J和CAST/EiJ杂交品系背景下对每个基因进行等位基因特异性DNA甲基化分析。

https://cdn.ncbi.nlm.nih.gov/pmc/blobs/df48/5765370/778be4e3179c/91f1.jpg

文献AI研究员

20分钟写一篇综述,助力文献阅读效率提升50倍。

立即体验

用中文搜PubMed

大模型驱动的PubMed中文搜索引擎

马上搜索

文档翻译

学术文献翻译模型,支持多种主流文档格式。

立即体验