Al Kadhi Omar, Traka Maria H, Melchini Antonietta, Troncoso-Rey Perla, Jurkowski Wiktor, Defernez Marianne, Pachori Purnima, Mills Robert D, Ball Richard Y, Mithen Richard F
Food and Health Programme, Quadram Institute Bioscience, Norwich, UK.
Department of Urology, Norfolk and Norwich University Hospitals NHS Foundation Trust, Norwich, UK.
Oncotarget. 2017 May 17;8(49):84902-84916. doi: 10.18632/oncotarget.17926. eCollection 2017 Oct 17.
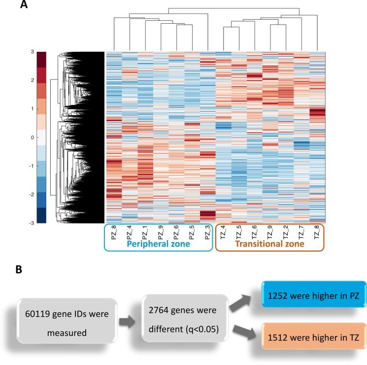
The human prostate gland comprises three distinct anatomical glandular zones, namely the peripheral, central and transitional zones. Although prostate cancer can arise throughout the prostate, it is more frequent in the peripheral zone. In contrast, hyperplasia occurs most frequently in the transitional zone. In this paper, we test the hypothesis that peripheral and transitional zones have distinct metabolic adaptations that may underlie their different inherent predispositions to cancer and hyperplasia. In order to do this, we undertook RNA sequencing and high-throughput metabolic analyses of non-cancerous tissue from the peripheral and transitional zones of patients undergoing prostatectomy. Integrated analysis of RNAseq and metabolomic data revealed that transcription of genes involved in lipid biosynthesis is higher in the peripheral zone, which was mirrored by an increase in fatty acid metabolites, such as lysolipids. The peripheral zone also exhibited increased fatty acid catabolic activity and contained higher level of neurotransmitters. Such increased capacity for lipogenesis and fatty acid oxidation, which is characteristic of prostate cancer, can potentially provide a permissive growth environment within the peripheral zone for cancer growth and also transmit a metabolic growth advantage to newly emerging clones themselves. This lipo-rich priming may explain the observed susceptibility of the peripheral zone to oncogenesis.
人类前列腺由三个不同的解剖腺区组成,即外周区、中央区和移行区。虽然前列腺癌可在整个前列腺中发生,但在外周区更为常见。相比之下,增生最常发生在移行区。在本文中,我们检验了这样一个假设:外周区和移行区具有不同的代谢适应性,这可能是它们对癌症和增生有不同内在易感性的基础。为了做到这一点,我们对接受前列腺切除术患者的外周区和移行区的非癌组织进行了RNA测序和高通量代谢分析。对RNA测序和代谢组学数据的综合分析表明,参与脂质生物合成的基因在外周区的转录水平更高,这反映在脂肪酸代谢产物(如溶血磷脂)的增加上。外周区还表现出脂肪酸分解代谢活性增加,并含有较高水平的神经递质。这种脂质生成和脂肪酸氧化能力的增加是前列腺癌的特征,它可能在外周区内为癌症生长提供一个有利的生长环境,也为新出现的克隆自身传递代谢生长优势。这种富含脂质的启动作用可能解释了观察到的外周区对肿瘤发生的易感性。