• 文献检索
  • 文档翻译
  • 深度研究
  • 学术资讯
  • Suppr Zotero 插件Zotero 插件
  • 邀请有礼
  • 套餐&价格
  • 历史记录
应用&插件
Suppr Zotero 插件Zotero 插件浏览器插件Mac 客户端Windows 客户端微信小程序
定价
高级版会员购买积分包购买API积分包
服务
文献检索文档翻译深度研究API 文档MCP 服务
关于我们
关于 Suppr公司介绍联系我们用户协议隐私条款
关注我们

Suppr 超能文献

核心技术专利:CN118964589B侵权必究
粤ICP备2023148730 号-1Suppr @ 2026

文献检索

告别复杂PubMed语法,用中文像聊天一样搜索,搜遍4000万医学文献。AI智能推荐,让科研检索更轻松。

立即免费搜索

文件翻译

保留排版,准确专业,支持PDF/Word/PPT等文件格式,支持 12+语言互译。

免费翻译文档

深度研究

AI帮你快速写综述,25分钟生成高质量综述,智能提取关键信息,辅助科研写作。

立即免费体验

宿主特异性的栉口石鱂寄生虫揭示了西北非和伊比利亚鲤科鱼类历史生物地理学的新见解。

Host-specific Dactylogyrus parasites revealing new insights on the historical biogeography of Northwest African and Iberian cyprinid fish.

机构信息

Department of Botany and Zoology, Faculty of Science, Masaryk University, Kotlářská 2, 611 37, Brno, Czech Republic.

Laboratory of Biodiversity, Ecology and Genome, Faculty of Sciences, Mohammed V University in Rabat, Ibn Batouta 4, 1014 RP, Rabat, Morocco.

出版信息

Parasit Vectors. 2017 Nov 28;10(1):589. doi: 10.1186/s13071-017-2521-x.

DOI:10.1186/s13071-017-2521-x
PMID:29183392
原文链接:https://pmc.ncbi.nlm.nih.gov/articles/PMC5706372/
Abstract

BACKGROUND

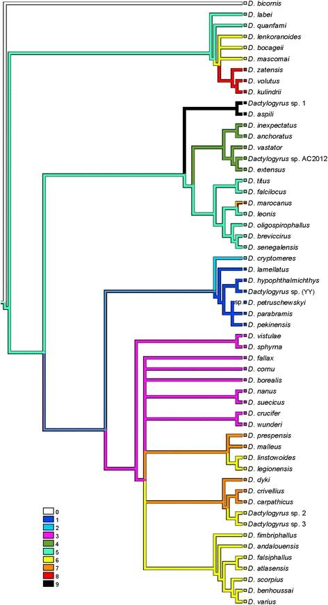
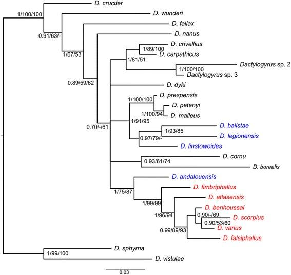
Host specificity in parasites represents the extent to which a parasite's distribution is limited to certain host species. Considering host-specific parasites of primarily freshwater fish (such as gill monogeneans), their biogeographical distribution is essentially influenced by both evolutionary and ecological processes. Due to the limited capacity for historical dispersion in freshwater fish, their specific coevolving parasites may, through historical host-parasite associations, at least partially reveal the historical biogeographical routes (or historical contacts) of host species. We used Dactylogyrus spp., parasites specific to cyprinid fish, to infer potential historical contacts between Northwest African and European and Asian cyprinid faunas. Using phylogenetic reconstruction, we investigated the origin(s) of host-specific Dactylogyrus spp. parasitizing Northwest African and Iberian cyprinid species.

RESULTS

In accordance with hypotheses on the historical biogeography of two cyprinid lineages in Northwest Africa, Barbini (Luciobarbus) and Torini (Carasobarbus), we demonstrated the multiple origins of Northwest African Dactylogyrus. Dactylogyrus spp. of Carasobarbus spp. originated from Asian cyprinids, while Dactylogyrus spp. of Luciobarbus spp. originated from European cyprinids. This indicates the historical Northern route of Dactylogyrus spp. dispersion to Northwest African Luciobarbus species rather than the Southern route, which is currently widely accepted for Luciobarbus. In addition, both Northwest African cyprinid lineages were also colonized by Dactylogyrus marocanus closely related to Dactylogyrus spp. parasitizing African Labeo spp., which suggests a single host switch from African Labeonini to Northwest African Luciobarbus. We also demonstrated the multiple origins of Dactylogyrus spp. parasitizing Iberian Luciobarbus species. One Iberian Dactylogyrus group was phylogenetically closely related to Dactylogyrus of Moroccan Carasobarbus, while the second was related to Dactylogyrus of Moroccan Luciobarbus.

CONCLUSIONS

Our study confirms the different origins of two Northwest African cyprinid lineages. It suggests several independent historical contacts between European Iberian Luciobarbus and two lineages of Northwest African cyprinids, these contacts associated with host switches of Dactylogyrus parasites.

摘要

背景

寄生虫的宿主特异性表示寄生虫的分布范围仅限于某些宿主物种的程度。考虑到主要以淡水鱼类为宿主的寄生虫(如鳃单殖吸虫),它们的生物地理分布主要受到进化和生态过程的影响。由于淡水鱼类的历史扩散能力有限,它们特定的共进化寄生虫可能至少部分通过历史上的宿主-寄生虫关联,揭示宿主物种的历史生物地理途径(或历史接触)。我们使用专性寄生鲤科鱼类的双鳞盘虫来推断西北非和欧洲及亚洲鲤科鱼类区系之间的潜在历史接触。通过系统发育重建,我们研究了寄生在西北非和伊比利亚鲤科鱼类中的宿主特异性双鳞盘虫的起源。

结果

根据西北非两个鲤科鱼类谱系的历史生物地理学假说,即 Barbini(Luciobarbus)和 Torini(Carasobarbus),我们证明了西北非双鳞盘虫的多起源。Carasobarbus 属的双鳞盘虫起源于亚洲鲤科鱼类,而 Luciobarbus 属的双鳞盘虫起源于欧洲鲤科鱼类。这表明双鳞盘虫向西北非 Luciobarbus 物种的扩散是通过北方途径,而不是目前广泛接受的 Luciobarbus 南方途径。此外,西北非的这两个鲤科鱼类谱系也被与寄生在非洲 Labeo 属鱼类的双鳞盘虫密切相关的 Dactylogyrus marocanus 所殖民,这表明从非洲 Labeonini 到西北非 Luciobarbus 的单一宿主转换。我们还证明了寄生在伊比利亚 Luciobarbus 物种的双鳞盘虫的多起源。一个伊比利亚双鳞盘虫群体在系统发育上与摩洛哥 Carasobarbus 的双鳞盘虫密切相关,而另一个群体与摩洛哥 Luciobarbus 的双鳞盘虫相关。

结论

本研究证实了两个西北非鲤科鱼类谱系的不同起源。它表明欧洲伊比利亚 Luciobarbus 与西北非鲤科鱼类的两个谱系之间存在几次独立的历史接触,这些接触与双鳞盘虫寄生虫的宿主转换有关。

https://cdn.ncbi.nlm.nih.gov/pmc/blobs/4d08/5706372/fa87243be48a/13071_2017_2521_Fig5_HTML.jpg
https://cdn.ncbi.nlm.nih.gov/pmc/blobs/4d08/5706372/e4544a14d81a/13071_2017_2521_Fig1_HTML.jpg
https://cdn.ncbi.nlm.nih.gov/pmc/blobs/4d08/5706372/f43b8bf04d50/13071_2017_2521_Fig2_HTML.jpg
https://cdn.ncbi.nlm.nih.gov/pmc/blobs/4d08/5706372/6723f6f54599/13071_2017_2521_Fig3_HTML.jpg
https://cdn.ncbi.nlm.nih.gov/pmc/blobs/4d08/5706372/aa3ec5ef5136/13071_2017_2521_Fig4_HTML.jpg
https://cdn.ncbi.nlm.nih.gov/pmc/blobs/4d08/5706372/fa87243be48a/13071_2017_2521_Fig5_HTML.jpg
https://cdn.ncbi.nlm.nih.gov/pmc/blobs/4d08/5706372/e4544a14d81a/13071_2017_2521_Fig1_HTML.jpg
https://cdn.ncbi.nlm.nih.gov/pmc/blobs/4d08/5706372/f43b8bf04d50/13071_2017_2521_Fig2_HTML.jpg
https://cdn.ncbi.nlm.nih.gov/pmc/blobs/4d08/5706372/6723f6f54599/13071_2017_2521_Fig3_HTML.jpg
https://cdn.ncbi.nlm.nih.gov/pmc/blobs/4d08/5706372/aa3ec5ef5136/13071_2017_2521_Fig4_HTML.jpg
https://cdn.ncbi.nlm.nih.gov/pmc/blobs/4d08/5706372/fa87243be48a/13071_2017_2521_Fig5_HTML.jpg

相似文献

1
Host-specific Dactylogyrus parasites revealing new insights on the historical biogeography of Northwest African and Iberian cyprinid fish.宿主特异性的栉口石鱂寄生虫揭示了西北非和伊比利亚鲤科鱼类历史生物地理学的新见解。
Parasit Vectors. 2017 Nov 28;10(1):589. doi: 10.1186/s13071-017-2521-x.
2
Molecular and morphological phylogeny of host-specific Dactylogyrus parasites (Monogenea) sheds new light on the puzzling Middle Eastern origin of European and African lineages.宿主特异性的盘尾虫(单殖吸虫)的分子和形态系统发育为欧洲和非洲谱系的中东起源之谜提供了新的线索。
Parasit Vectors. 2021 Jul 21;14(1):372. doi: 10.1186/s13071-021-04863-7.
3
Disentangling the evolutionary history of peri-Mediterranean cyprinids using host-specific gill monogeneans.利用宿主特异性鳃单殖吸虫解析地中海周边鲤科鱼类的进化史。
Int J Parasitol. 2020 Oct;50(12):969-984. doi: 10.1016/j.ijpara.2020.05.007. Epub 2020 Jun 30.
4
The phylogenetic relationships and species richness of host-specific Dactylogyrus parasites shaped by the biogeography of Balkan cyprinids.由巴尔干半岛鲤科鱼类的生物地理学塑造的宿主特异性双鳞盘虫寄生虫的系统发育关系和物种丰富度。
Sci Rep. 2018 Aug 29;8(1):13006. doi: 10.1038/s41598-018-31382-w.
5
The phylogenetic position of the enigmatic Balkan Aulopyge huegelii (Teleostei: Cyprinidae) from the perspective of host-specific Dactylogyrus parasites (Monogenea), with a description of Dactylogyrus omenti n. sp.从宿主特异性的双鳞盘虫(单殖吸虫)的角度探讨神秘的巴尔干半岛胡氏副鳅(鲤科)的系统发育位置,并描述一新种双鳞盘虫,即胡氏副鳅双鳞盘虫。
Parasit Vectors. 2017 Nov 3;10(1):547. doi: 10.1186/s13071-017-2491-z.
6
Integrating morphological and molecular approaches for characterizing four species of (Monogenea: Dactylogyridae) from Moroccan cyprinids, with comments on their host specificity and phylogenetic relationships.整合形态学和分子方法对来自摩洛哥鲤科鱼类的四种指环虫(单殖吸虫纲:指环虫科)进行特征描述,并对其宿主特异性和系统发育关系进行评论。
PeerJ. 2021 Mar 24;9:e10867. doi: 10.7717/peerj.10867. eCollection 2021.
7
High diversity of fish ectoparasitic monogeneans () in the Iberian Peninsula: a case of adaptive radiation?伊比利亚半岛鱼类外寄生虫单殖吸虫的高多样性:适应性辐射的案例?
Parasitology. 2020 Apr;147(4):418-430. doi: 10.1017/S0031182020000050. Epub 2020 Jan 22.
8
[Fauna of monogeneans (Monogenea, Platyhelminthes) of gudgeons (Gobioninae, Cyprininae). 2. Coevolution].[鳅科(鲤亚科、鳅亚科)单殖吸虫(扁形动物门,单殖吸虫纲)的动物区系。2. 协同进化]
Parazitologiia. 2009 Jan-Feb;43(1):12-31.
9
Host-Specific Parasites Reveal the History and Biogeographical Contacts of Their Hosts: The Monogenea of Nearctic Cyprinoid Fishes.宿主特异性寄生虫揭示其宿主的历史和生物地理联系:新北区鲤科鱼类的单殖吸虫
Biology (Basel). 2022 Jan 31;11(2):229. doi: 10.3390/biology11020229.
10
Host-specific monogeneans parasitizing freshwater fish: The ecology and evolution of host-parasite associations.寄生淡水鱼类的宿主特异性单殖吸虫:宿主-寄生虫关系的生态和进化。
Parasite. 2024;31:61. doi: 10.1051/parasite/2024058. Epub 2024 Oct 3.

引用本文的文献

1
Multifaceted taxonomy of two Dactylogyrus species on Enteromius paludinosus: Integrating light microscopy, scanning electron microscopy and molecular approaches.关于沼泽小鲃上两种指环虫的多方面分类学:整合光学显微镜、扫描电子显微镜和分子方法
Parasite. 2025;32:5. doi: 10.1051/parasite/2024077. Epub 2025 Jan 30.
2
Host-specific monogeneans parasitizing freshwater fish: The ecology and evolution of host-parasite associations.寄生淡水鱼类的宿主特异性单殖吸虫:宿主-寄生虫关系的生态和进化。
Parasite. 2024;31:61. doi: 10.1051/parasite/2024058. Epub 2024 Oct 3.
3
Nearctic Dactylogyrus species (Platyhelminthes, Monogenea) parasitizing cypriniform fishes in the context of morphology and phylogeny, with descriptions of seven new species.

本文引用的文献

1
CONFIDENCE LIMITS ON PHYLOGENIES: AN APPROACH USING THE BOOTSTRAP.系统发育树的置信区间:一种使用自展法的方法。
Evolution. 1985 Jul;39(4):783-791. doi: 10.1111/j.1558-5646.1985.tb00420.x.
2
Four new species of Dactylogyrus Diesing, 1850 (Monogenea: Dactylogyridae) parasitising the gills of northern Moroccan Luciobarbus Heckel (Cyprinidae): morphological and molecular characterisation.寄生于摩洛哥北部裂腹鱼(鲤科)鳃部的4种新指环虫(1850年,戴辛格,单殖吸虫纲:指环虫科):形态学与分子特征
Syst Parasitol. 2017 Jun;94(5):575-591. doi: 10.1007/s11230-017-9726-4. Epub 2017 Apr 21.
3
Phylogeny and polyploidy: resolving the classification of cyprinine fishes (Teleostei: Cypriniformes).
近北极盘口虫属物种(扁形动物门,单殖吸虫纲)寄生于鲤形目鱼类,涉及形态学和系统发育,描述了七个新物种。
Parasite. 2023;30:30. doi: 10.1051/parasite/2023032. Epub 2023 Aug 17.
4
Dactylogyrus spp. (Dactylogyridae, Monogenea) from tinfoil barb, Barbonymus schwanenfeldii imported into South Africa: morphometric and molecular characterisation.从南非引进的锡箔鲃(Barbonymus schwanenfeldii)体内的指环虫属(指环虫科,单殖吸虫纲):形态测量与分子特征分析
Parasite. 2023;30:29. doi: 10.1051/parasite/2023031. Epub 2023 Aug 11.
5
The parasites of a successful invader: monogeneans of the Asian topmouth gudgeon Pseudorasbora parva, with description of a new species of Gyrodactylus.成功入侵物种的寄生虫:亚洲原缨口鳅单殖吸虫,描述一新种 Gyrodactylus。
Parasite. 2023;30:22. doi: 10.1051/parasite/2023024. Epub 2023 Jun 17.
6
Host-Specific Parasites Reveal the History and Biogeographical Contacts of Their Hosts: The Monogenea of Nearctic Cyprinoid Fishes.宿主特异性寄生虫揭示其宿主的历史和生物地理联系:新北区鲤科鱼类的单殖吸虫
Biology (Basel). 2022 Jan 31;11(2):229. doi: 10.3390/biology11020229.
7
De novo developed microsatellite markers in gill parasites of the genus (Monogenea): Revealing the phylogeographic pattern of population structure in the generalist parasite .新开发的(单殖吸虫属)鳃寄生虫微卫星标记:揭示广寄性寄生虫种群结构的系统地理学模式
Ecol Evol. 2021 Nov 10;11(23):16585-16599. doi: 10.1002/ece3.8230. eCollection 2021 Dec.
8
Molecular and morphological phylogeny of host-specific Dactylogyrus parasites (Monogenea) sheds new light on the puzzling Middle Eastern origin of European and African lineages.宿主特异性的盘尾虫(单殖吸虫)的分子和形态系统发育为欧洲和非洲谱系的中东起源之谜提供了新的线索。
Parasit Vectors. 2021 Jul 21;14(1):372. doi: 10.1186/s13071-021-04863-7.
9
Integrating morphological and molecular approaches for characterizing four species of (Monogenea: Dactylogyridae) from Moroccan cyprinids, with comments on their host specificity and phylogenetic relationships.整合形态学和分子方法对来自摩洛哥鲤科鱼类的四种指环虫(单殖吸虫纲:指环虫科)进行特征描述,并对其宿主特异性和系统发育关系进行评论。
PeerJ. 2021 Mar 24;9:e10867. doi: 10.7717/peerj.10867. eCollection 2021.
10
Uncovering the diversity of monogeneans (Platyhelminthes) on endemic cypriniform fishes of the Balkan Peninsula: new species of Dactylogyrus and comments on their phylogeny and host-parasite associations in a biogeographic context.揭示巴尔干半岛特有鲤科鱼类单殖吸虫(扁形动物门)的多样性:新种 Dactylogyrus 及其在生物地理背景下的系统发育和宿主-寄生虫关系的评论。
Parasite. 2020;27:66. doi: 10.1051/parasite/2020059. Epub 2020 Nov 24.
系统发育与多倍体:解析鲤科鱼类(硬骨鱼纲:鲤形目)的分类
Mol Phylogenet Evol. 2015 Apr;85:97-116. doi: 10.1016/j.ympev.2015.01.014. Epub 2015 Feb 16.
4
jModelTest 2: more models, new heuristics and parallel computing.jModelTest 2:更多模型、新启发式方法与并行计算。
Nat Methods. 2012 Jul 30;9(8):772. doi: 10.1038/nmeth.2109.
5
MrBayes 3.2: efficient Bayesian phylogenetic inference and model choice across a large model space.MrBayes 3.2:在大型模型空间中进行高效的贝叶斯系统发育推断和模型选择。
Syst Biol. 2012 May;61(3):539-42. doi: 10.1093/sysbio/sys029. Epub 2012 Feb 22.
6
Phylogenetic relationships and biogeographical patterns in Circum-Mediterranean subfamily Leuciscinae (Teleostei, Cyprinidae) inferred from both mitochondrial and nuclear data.基于线粒体和核基因数据推断的环地中海副鲤科(鲤形目,鲤科)的系统发育关系和生物地理格局。
BMC Evol Biol. 2010 Aug 31;10:265. doi: 10.1186/1471-2148-10-265.
7
New algorithms and methods to estimate maximum-likelihood phylogenies: assessing the performance of PhyML 3.0.新算法和方法估计最大似然系统发育:评估 PhyML 3.0 的性能。
Syst Biol. 2010 May;59(3):307-21. doi: 10.1093/sysbio/syq010. Epub 2010 Mar 29.
8
Phylogenetic relationships of hexaploid large-sized barbs (genus Labeobarbus, Cyprinidae) based on mtDNA data.基于线粒体 DNA 数据的六倍体大型鲅属(鲤科)的系统发育关系。
Mol Phylogenet Evol. 2010 Aug;56(2):851-6. doi: 10.1016/j.ympev.2010.02.006. Epub 2010 Feb 10.
9
Improvement of phylogenies after removing divergent and ambiguously aligned blocks from protein sequence alignments.从蛋白质序列比对中去除分歧和比对不明确的区域后系统发育树的改进。
Syst Biol. 2007 Aug;56(4):564-77. doi: 10.1080/10635150701472164.
10
Specificity and specialization of congeneric monogeneans parasitizing cyprinid fish.寄生于鲤科鱼类的同属单殖吸虫的特异性与专一性
Evolution. 2006 May;60(5):1023-37.