Department of Biomedicine, University of Basel, University Hospital of Basel, 4031 Basel, Switzerland
Department of Plastic, Reconstructive, Aesthetic and Hand Surgery, University Hospital of Basel, University of Basel, 4031 Basel, Switzerland
Int J Mol Sci. 2017 Nov 24;18(12):2517. doi: 10.3390/ijms18122517.
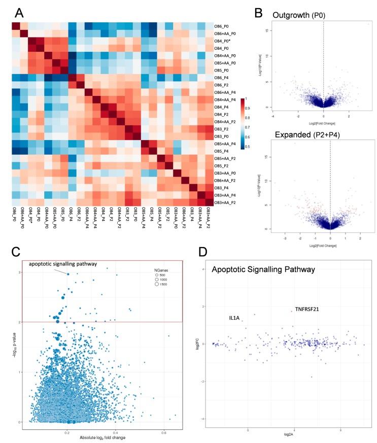
The accumulation of senescent cells is implicated in the pathology of several age-related diseases. While the clearance of senescent cells has been suggested as a therapeutic target for patients with osteoarthritis (OA), cellular senescence of bone-resident osteoblasts (OB) remains poorly explored. Since oxidative stress is a well-known inducer of cellular senescence, we here investigated the effect of antioxidant supplementation on the isolation efficiency, expansion, differentiation potential, and transcriptomic profile of OB from osteoarthritic subchondral bone. Bone chips were harvested from sclerotic and non-sclerotic regions of the subchondral bone of human OA joints. The application of 0.1 mM ascorbic acid-2-phosphate (AA) significantly increased the number of outgrowing cells and their proliferation capacity. This enhanced proliferative capacity showed a negative correlation with the amount of senescent cells and was accompanied by decreased expression of reactive oxygen species (ROS) in cultured OB. Expanded cells continued to express differentiated OB markers independently of AA supplementation and demonstrated no changes in their capacity to osteogenically differentiate. Transcriptomic analyses revealed that apoptotic, cell cycle-proliferation, and catabolic pathways were the main pathways affected in the presence of AA during OB expansion. Supplementation with AA can thus help to expand subchondral bone OB in vitro while maintaining their special cellular characteristics. The clearance of such senescent OB could be envisioned as a potential therapeutic target for the treatment of OA.
衰老细胞的积累与几种与年龄相关的疾病的病理学有关。虽然清除衰老细胞已被认为是骨关节炎 (OA) 患者的治疗靶点,但骨驻留成骨细胞 (OB) 的细胞衰老仍然研究甚少。由于氧化应激是细胞衰老的已知诱导剂,我们在此研究了抗氧化剂补充对 OA 软骨下骨 OB 的分离效率、扩增、分化潜能和转录组谱的影响。从 OA 关节软骨下骨的硬化和非硬化区域采集骨屑。应用 0.1mM 的抗坏血酸-2-磷酸 (AA) 可显著增加细胞的数量和增殖能力。这种增强的增殖能力与衰老细胞的数量呈负相关,并且伴随着培养 OB 中活性氧 (ROS) 的表达降低。扩增的细胞继续表达分化的 OB 标志物,而与 AA 补充无关,其成骨分化能力没有变化。转录组分析表明,在 OB 扩增过程中存在 AA 时,凋亡、细胞周期增殖和分解代谢途径是受影响的主要途径。因此,AA 的补充可以帮助在体外扩增软骨下骨 OB,同时保持其特殊的细胞特征。清除这种衰老的 OB 可以作为治疗 OA 的潜在治疗靶点。