Shaffer John R, Li Jinxi, Lee Myoung Keun, Roosenboom Jasmien, Orlova Ekaterina, Adhikari Kaustabh, Gallo Carla, Poletti Giovanni, Schuler-Faccini Lavinia, Bortolini Maria-Cátira, Canizales-Quinteros Samuel, Rothhammer Francisco, Bedoya Gabriel, González-José Rolando, Pfeffer Paige E, Wollenschlaeger Christopher A, Hecht Jacqueline T, Wehby George L, Moreno Lina M, Ding Anan, Jin Li, Yang Yajun, Carlson Jenna C, Leslie Elizabeth J, Feingold Eleanor, Marazita Mary L, Hinds David A, Cox Timothy C, Wang Sijia, Ruiz-Linares Andrés, Weinberg Seth M
Department of Human Genetics, Graduate School of Public Health, University of Pittsburgh, Pittsburgh, PA 15261, USA.
Chinese Academy of Sciences Key Laboratory of Computational Biology, Shanghai Institutes for Biological Sciences, University of Chinese Academy of Sciences, Chinese Academy of Sciences, Shanghai 200031, China.
Am J Hum Genet. 2017 Dec 7;101(6):913-924. doi: 10.1016/j.ajhg.2017.10.001. Epub 2017 Nov 30.
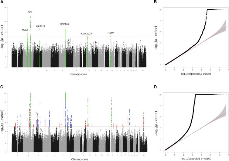
The genetic basis of earlobe attachment has been a matter of debate since the early 20 century, such that geneticists argue both for and against polygenic inheritance. Recent genetic studies have identified a few loci associated with the trait, but large-scale analyses are still lacking. Here, we performed a genome-wide association study of lobe attachment in a multiethnic sample of 74,660 individuals from four cohorts (three with the trait scored by an expert rater and one with the trait self-reported). Meta-analysis of the three expert-rater-scored cohorts revealed six associated loci harboring numerous candidate genes, including EDAR, SP5, MRPS22, ADGRG6 (GPR126), KIAA1217, and PAX9. The large self-reported 23andMe cohort recapitulated each of these six loci. Moreover, meta-analysis across all four cohorts revealed a total of 49 significant (p < 5 × 10) loci. Annotation and enrichment analyses of these 49 loci showed strong evidence of genes involved in ear development and syndromes with auricular phenotypes. RNA sequencing data from both human fetal ear and mouse second branchial arch tissue confirmed that genes located among associated loci showed evidence of expression. These results provide strong evidence for the polygenic nature of earlobe attachment and offer insights into the biological basis of normal and abnormal ear development.
自20世纪初以来,耳垂附着的遗传基础一直是一个有争议的问题,以至于遗传学家们对多基因遗传既有支持的观点,也有反对的观点。最近的遗传学研究已经确定了一些与该性状相关的基因座,但仍缺乏大规模分析。在这里,我们对来自四个队列的74660名个体的多民族样本进行了耳垂附着的全基因组关联研究(其中三个队列由专家评分员对该性状进行评分,一个队列由个体自我报告该性状)。对三个由专家评分的队列进行的荟萃分析揭示了六个相关基因座,其中包含许多候选基因,包括EDAR、SP5、MRPS22、ADGRG6(GPR126)、KIAA1217和PAX9。规模较大的自我报告的23andMe队列重现了这六个基因座中的每一个。此外,对所有四个队列进行的荟萃分析共发现了49个显著(p < 5×10)基因座。对这49个基因座的注释和富集分析有力地证明了涉及耳部发育的基因以及具有耳部表型的综合征。来自人类胎儿耳部和小鼠第二鳃弓组织的RNA测序数据证实,位于相关基因座中的基因有表达证据。这些结果为耳垂附着的多基因性质提供了有力证据,并为正常和异常耳部发育的生物学基础提供了见解。