Department of Biochemistry and Molecular Biology and Hollings Cancer Center, Medical University of South Carolina, Charleston, SC, USA.
Abramson Cancer Center, Perelman School of Medicine, University of Pennsylvania, Pennsylvania, PA, USA.
Nat Cell Biol. 2018 Jan;20(1):104-115. doi: 10.1038/s41556-017-0006-y. Epub 2017 Dec 11.
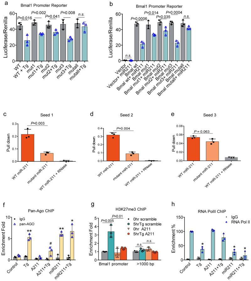
The unfolded protein response (UPR) is a stress-activated signalling pathway that regulates cell proliferation, metabolism and survival. The circadian clock coordinates metabolism and signal transduction with light/dark cycles. We explore how UPR signalling interfaces with the circadian clock. UPR activation induces a 10 h phase shift in circadian oscillations through induction of miR-211, a PERK-inducible microRNA that transiently suppresses both Bmal1 and Clock, core circadian regulators. Molecular investigation reveals that miR-211 directly regulates Bmal1 and Clock via distinct mechanisms. Suppression of Bmal1 and Clock has the anticipated impact on expression of select circadian genes, but we also find that repression of Bmal1 is essential for UPR-dependent inhibition of protein synthesis and cell adaptation to stresses that disrupt endoplasmic reticulum homeostasis. Our data demonstrate that c-Myc-dependent activation of the UPR inhibits Bmal1 in Burkitt's lymphoma, thereby suppressing both circadian oscillation and ongoing protein synthesis to facilitate tumour progression.
未折叠蛋白反应 (UPR) 是一种应激激活的信号通路,可调节细胞增殖、代谢和存活。昼夜节律钟协调代谢和信号转导与光/暗周期。我们探索 UPR 信号如何与昼夜节律钟相互作用。UPR 激活通过诱导 PERK 诱导的 microRNA miR-211 诱导昼夜振荡发生 10 小时的相移,miR-211 短暂抑制核心昼夜节律调节剂 Bmal1 和 Clock。分子研究表明,miR-211 通过不同的机制直接调节 Bmal1 和 Clock。Bmal1 和 Clock 的抑制对选定的昼夜节律基因的表达有预期的影响,但我们还发现,Bmal1 的抑制对于 UPR 依赖性抑制蛋白质合成和细胞适应破坏内质网稳态的应激至关重要。我们的数据表明,c-Myc 依赖性 UPR 激活抑制 Burkitt 淋巴瘤中的 Bmal1,从而抑制昼夜节律振荡和正在进行的蛋白质合成,以促进肿瘤进展。