Suppr超能文献

弗里德里希共济失调症 KIKO 小鼠模型中早期 VGLUT1 特异性平行纤维突触缺陷和小脑回路失调。

Early VGLUT1-specific parallel fiber synaptic deficits and dysregulated cerebellar circuit in the KIKO mouse model of Friedreich ataxia.

机构信息

Departments of Pediatrics and Neurology, The Children's Hospital of Philadelphia, Philadelphia, PA 19104, USA.

Feil Family Brain and Mind Research Institute, Weill Cornell Medical College, New York, NY 10065, USA.

出版信息

Dis Model Mech. 2017 Dec 19;10(12):1529-1538. doi: 10.1242/dmm.030049.

Abstract

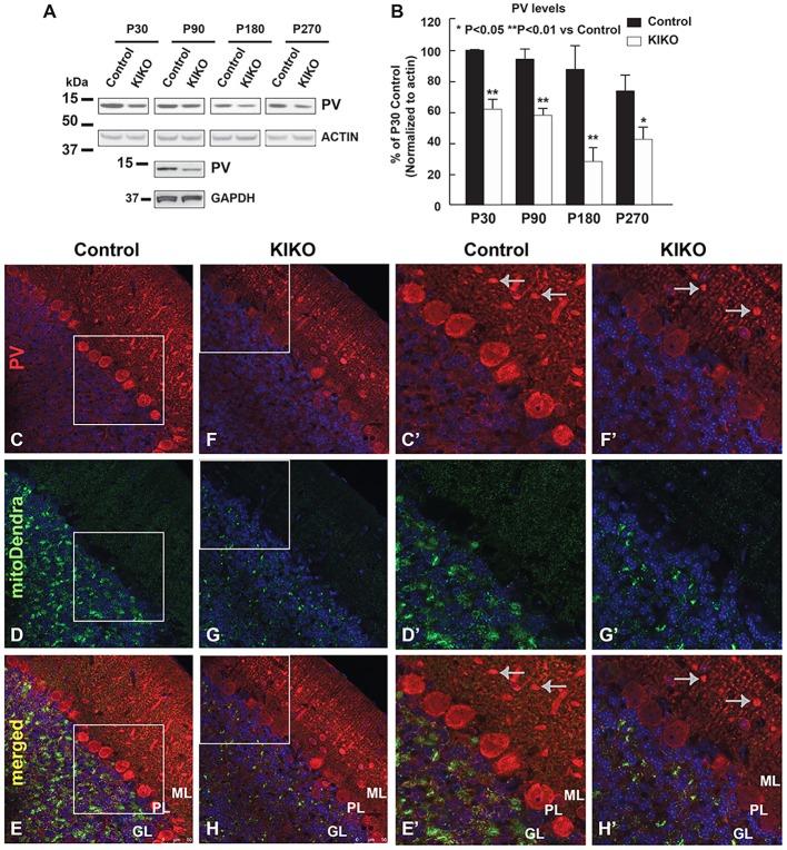
Friedreich ataxia (FRDA) is an autosomal recessive neurodegenerative disorder with progressive ataxia that affects both the peripheral and central nervous system (CNS). While later CNS neuropathology involves loss of large principal neurons and glutamatergic and GABAergic synaptic terminals in the cerebellar dentate nucleus, early pathological changes in FRDA cerebellum remain largely uncharacterized. Here, we report early cerebellar VGLUT1 (SLC17A7)-specific parallel fiber (PF) synaptic deficits and dysregulated cerebellar circuit in the frataxin knock-in/knockout (KIKO) FRDA mouse model. At asymptomatic ages, VGLUT1 levels in cerebellar homogenates are significantly decreased, whereas VGLUT2 (SLC17A6) levels are significantly increased, in KIKO mice compared with age-matched controls. Additionally, GAD65 (GAD2) levels are significantly increased, while GAD67 (GAD1) levels remain unaltered. This suggests early VGLUT1-specific synaptic input deficits, and dysregulation of VGLUT2 and GAD65 synaptic inputs, in the cerebellum of asymptomatic KIKO mice. Immunohistochemistry and electron microscopy further show specific reductions of VGLUT1-containing PF presynaptic terminals in the cerebellar molecular layer, demonstrating PF synaptic input deficiency in asymptomatic and symptomatic KIKO mice. Moreover, the parvalbumin levels in cerebellar homogenates and Purkinje neurons are significantly reduced, but preserved in other interneurons of the cerebellar molecular layer, suggesting specific parvalbumin dysregulation in Purkinje neurons of these mice. Furthermore, a moderate loss of large principal neurons is observed in the dentate nucleus of asymptomatic KIKO mice, mimicking that of FRDA patients. Our findings thus identify early VGLUT1-specific PF synaptic input deficits and dysregulated cerebellar circuit as potential mediators of cerebellar dysfunction in KIKO mice, reflecting developmental features of FRDA in this mouse model.

摘要

弗里德赖希共济失调(FRDA)是一种常染色体隐性神经退行性疾病,具有进行性共济失调,影响周围和中枢神经系统(CNS)。虽然中枢神经系统的后期神经病理学涉及小脑齿状核中大型主要神经元和谷氨酸能和 GABA 能突触末梢的丧失,但 FRDA 小脑的早期病理变化在很大程度上仍未得到描述。在这里,我们报告了在 frataxin 敲入/敲除(KIKO)FRDA 小鼠模型中,早期小脑 VGLUT1(SLC17A7)特异性平行纤维(PF)突触缺陷和小脑回路失调。在无症状年龄时,与年龄匹配的对照相比,KIKO 小鼠小脑匀浆中的 VGLUT1 水平显着降低,而 VGLUT2(SLC17A6)水平显着升高。此外,GAD65(GAD2)水平显着升高,而 GAD67(GAD1)水平保持不变。这表明在无症状 KIKO 小鼠的小脑中有早期的 VGLUT1 特异性突触输入缺陷,以及 VGLUT2 和 GAD65 突触输入的失调。免疫组织化学和电子显微镜进一步显示,小脑分子层中 VGLUT1 包含的 PF 突触前末梢特异性减少,证明无症状和有症状的 KIKO 小鼠中 PF 突触输入不足。此外,小脑匀浆和浦肯野神经元中的 parvalbumin 水平显着降低,但在小脑分子层的其他中间神经元中保持不变,这表明这些小鼠浦肯野神经元中的特定 parvalbumin 失调。此外,在无症状 KIKO 小鼠的齿状核中观察到大型主要神经元的中度丧失,模拟 FRDA 患者的情况。因此,我们的研究结果确定了早期 VGLUT1 特异性 PF 突触输入缺陷和失调的小脑回路作为 KIKO 小鼠小脑功能障碍的潜在介导物,反映了这种小鼠模型中 FRDA 的发育特征。

https://cdn.ncbi.nlm.nih.gov/pmc/blobs/6704/5769605/546e4f4ba547/dmm-10-030049-g1.jpg

文献AI研究员

20分钟写一篇综述,助力文献阅读效率提升50倍。

立即体验

用中文搜PubMed

大模型驱动的PubMed中文搜索引擎

马上搜索

文档翻译

学术文献翻译模型,支持多种主流文档格式。

立即体验