Suppr超能文献

基本螺旋-环-螺旋34(bHLH34)通过与GAGA元件结合参与葡萄糖信号传导。

Basic Helix-Loop-Helix 34 (bHLH34) Is Involved in Glucose Signaling through Binding to a GAGA -Element.

作者信息

Min Ji-Hee, Ju Hyun-Woo, Yoon Dayoung, Lee Kyeong-Hwan, Lee Sungbeom, Kim Cheol S

机构信息

Department of Plant Biotechnology, Chonnam National University, Gwangju, South Korea.

Department of Rural and Biosystems Engineering, Agricultural Robotics and Automation Research Center, Chonnam National University, Gwangju, South Korea.

出版信息

Front Plant Sci. 2017 Dec 11;8:2100. doi: 10.3389/fpls.2017.02100. eCollection 2017.

Abstract

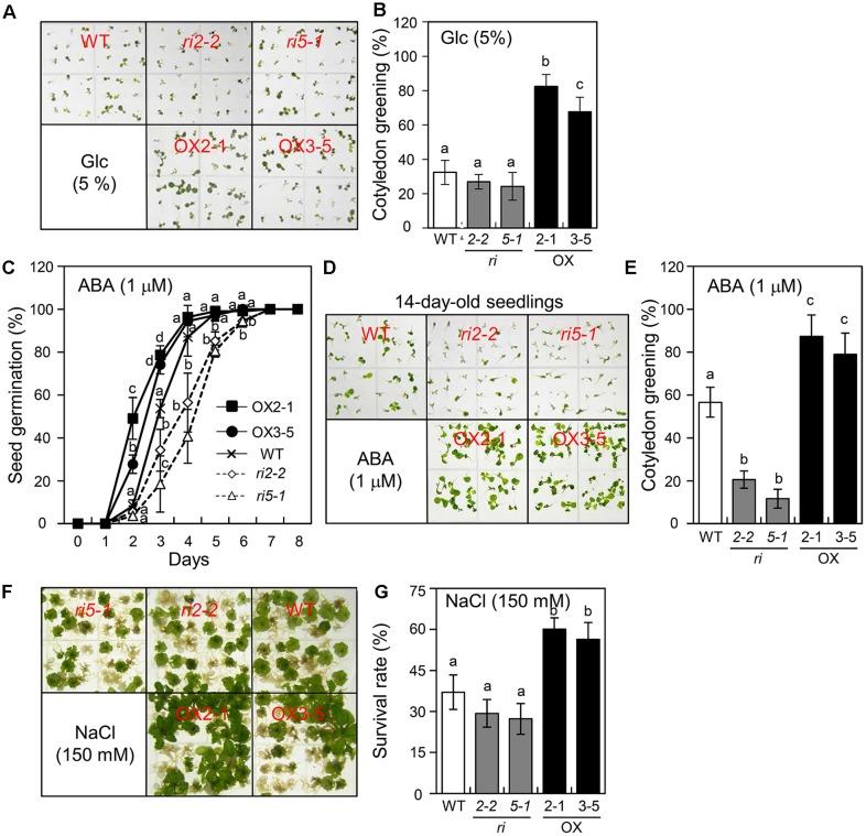
The modulation of glucose (Glc) homeostasis and signaling is crucial for plant growth and development. Nevertheless, the molecular signaling mechanism by which a plant senses a cellular Glc level and coordinates the expression of Glc-responsive genes is still incompletely understood. Previous studies have shown that plasma membrane Glc-responsive regulator (AtPGR) is a component of the Glc-responsive pathway. Here, we demonstrated that a transcription factor bHLH34 binds to 5'-GAGA-3' element of the promoter region of , and activates beta-glucuronidase (GUS) activity upon Glc treatment in promoter-GUS transgenic plants. Gain- and loss-of-function analyses suggested that the bHLH34 involved in the responses to not only Glc, but also abscisic acid (ABA) and salinity. These results suggest that bHLH34 functions as a transcription factor in the Glc-mediated stress responsive pathway as well as an activator of transcription. Furthermore, genetic experiments revealed that in Glc response, the functions of bHLH34 are different from that of a bHLH104, a homolog of bHLH34. Collectively, our findings indicate that bHLH34 is a positive regulator of Glc, and may affect ABA or salinity response, whereas bHLH104 is a negative regulator and epistatic to bHLH34 in the Glc response.

摘要

葡萄糖(Glc)稳态和信号传导的调节对植物生长发育至关重要。然而,植物感知细胞内Glc水平并协调Glc响应基因表达的分子信号机制仍未完全了解。先前的研究表明,质膜Glc响应调节因子(AtPGR)是Glc响应途径的一个组成部分。在此,我们证明转录因子bHLH34与 启动子区域的5'-GAGA-3'元件结合,并在启动子-GUS转基因植物中经Glc处理后激活β-葡萄糖醛酸酶(GUS)活性。功能获得和功能缺失分析表明,bHLH34不仅参与对Glc的响应,还参与对脱落酸(ABA)和盐胁迫的响应。这些结果表明,bHLH34在Glc介导的胁迫响应途径中作为转录因子发挥作用,也是 转录的激活剂。此外,遗传实验表明,在Glc响应中,bHLH34的功能与bHLH34的同源物bHLH104不同。总体而言,我们的研究结果表明,bHLH34是Glc的正调节因子,可能影响ABA或盐胁迫响应,而bHLH104是负调节因子,在Glc响应中对bHLH34上位。

https://cdn.ncbi.nlm.nih.gov/pmc/blobs/f01a/5732184/5e2be4d8382d/fpls-08-02100-g001.jpg

文献AI研究员

20分钟写一篇综述,助力文献阅读效率提升50倍。

立即体验

用中文搜PubMed

大模型驱动的PubMed中文搜索引擎

马上搜索

文档翻译

学术文献翻译模型,支持多种主流文档格式。

立即体验