Suppr超能文献

感染 后,肿瘤坏死因子缺失可支持肝脏中巨噬细胞的替代激活。

Absence of Tumor Necrosis Factor Supports Alternative Activation of Macrophages in the Liver after Infection with .

机构信息

Menzies Institute for Medical Research, University of Tasmania, Hobart, TAS, Australia.

Institute of Clinical Pharmacology, Anhui Medical University, Key Laboratory of Anti-Inflammatory and Immunopharmacology, Ministry of Education, Engineering Technology Research Centre of Anti-Inflammatory and Immunodrugs in Anhui Province, Hefei, China.

出版信息

Front Immunol. 2018 Jan 19;9:1. doi: 10.3389/fimmu.2018.00001. eCollection 2018.

Abstract

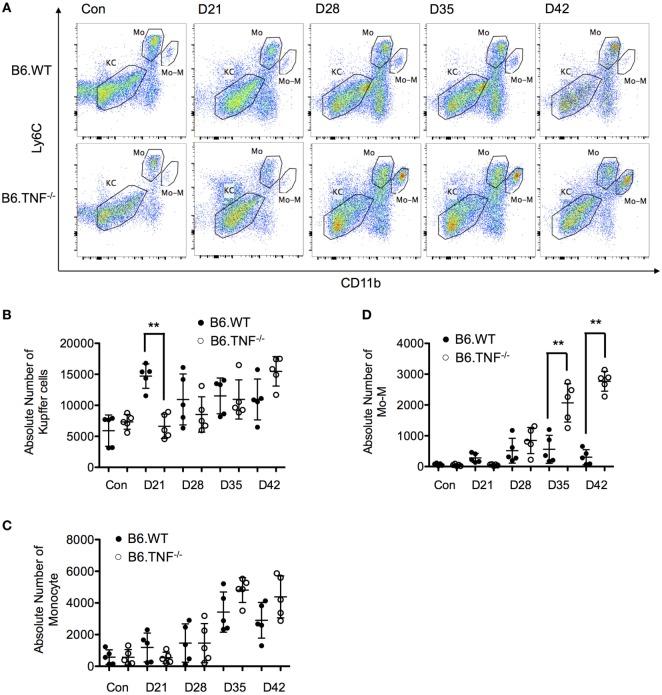
The absence of tumor necrosis factor (TNF) causes lethal infection by in normally resistant C57BL/6J (B6.WT) mice. The underlying pathogenic mechanism of this fatal disease has so far remained elusive. We found that B6.WT mice deficient for the gene (B6.TNF) displayed not only a non-healing cutaneous lesion but also a serious infection of the liver upon inoculation. Infected B6.TNF mice developed an enlarged liver that showed increased inflammation. Furthermore, we detected an accumulating monocyte-derived macrophage population (CD45F4/80CD11bLy6C) that displayed a M2 macrophage phenotype with high expression of CD206, arginase-1, and IL-6, supporting the notion that IL-6 could be involved in M2 differentiation. In experiments, we demonstrated that IL-6 upregulated M-CSF receptor expression and skewed monocyte differentiation from dendritic cells to macrophages. This was countered by the addition of TNF. Furthermore, TNF interfered with the activation of IL-6-induced gp130-signal transducer and activator of transcription (STAT) 3 and IL-4-STAT6 signaling, thereby abrogating IL-6-facilitated M2 macrophage polarization. Therefore, our results support the notion of a general role of TNF in the inflammatory activation of macrophages and define a new role of IL-6 signaling in macrophage polarization downstream of TNF.

摘要

肿瘤坏死因子 (TNF) 的缺失会导致在通常具有抗性的 C57BL/6J (B6.WT) 小鼠中发生致命的感染。这种致命疾病的潜在发病机制迄今仍未被揭示。我们发现,缺乏 基因的 B6.WT 小鼠 (B6.TNF) 不仅表现出未愈合的皮肤损伤,而且在接种 后肝脏也会受到严重感染。感染的 B6.TNF 小鼠的肝脏肿大,炎症增加。此外,我们检测到累积的单核细胞衍生的巨噬细胞群(CD45F4/80CD11bLy6C),其表现出具有高表达 CD206、精氨酸酶-1 和 IL-6 的 M2 巨噬细胞表型,支持 IL-6 可能参与 M2 分化的观点。在 实验中,我们证明了 IL-6 上调了 M-CSF 受体表达,并使单核细胞从树突状细胞向巨噬细胞分化发生倾斜。这可以通过添加 TNF 来对抗。此外,TNF 干扰了由 IL-6 诱导的 gp130-信号转导和转录激活因子 (STAT) 3 和 IL-4-STAT6 信号的激活,从而消除了 IL-6 促进的 M2 巨噬细胞极化。因此,我们的结果支持 TNF 在巨噬细胞炎症激活中具有普遍作用的观点,并定义了 IL-6 信号在 TNF 下游的巨噬细胞极化中的新作用。

https://cdn.ncbi.nlm.nih.gov/pmc/blobs/cfb1/5780437/2b94b8923d92/fimmu-09-00001-g001.jpg

文献AI研究员

20分钟写一篇综述,助力文献阅读效率提升50倍。

立即体验

用中文搜PubMed

大模型驱动的PubMed中文搜索引擎

马上搜索

文档翻译

学术文献翻译模型,支持多种主流文档格式。

立即体验