Vainberg Slutskin Ilya, Weingarten-Gabbay Shira, Nir Ronit, Weinberger Adina, Segal Eran
Department of Computer Science and Applied Mathematics, Weizmann Institute of Science, 7610001, Rehovot, Israel.
Department of Molecular Cell Biology, Weizmann Institute of Science, 7610001, Rehovot, Israel.
Nat Commun. 2018 Feb 6;9(1):529. doi: 10.1038/s41467-018-02980-z.
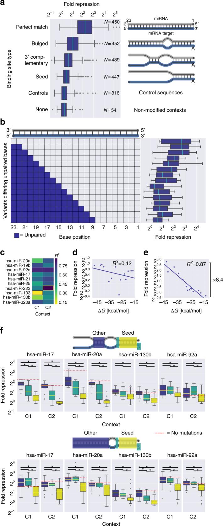
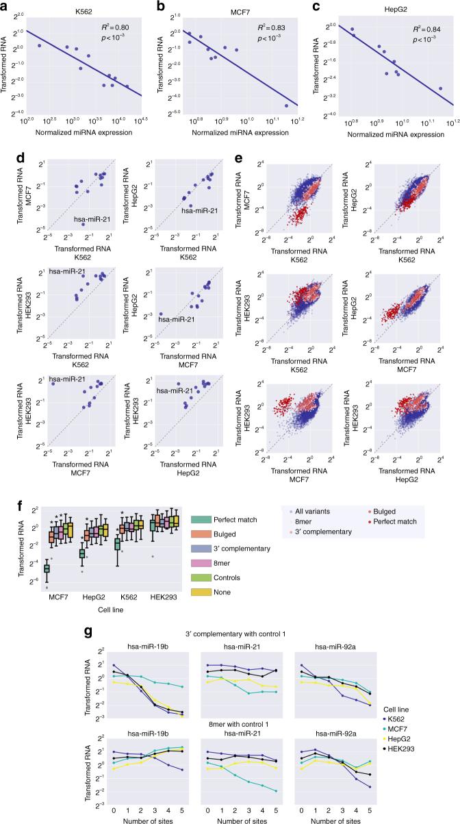
Despite extensive research, the sequence features affecting microRNA-mediated regulation are not well understood, limiting our ability to predict gene expression levels in both native and synthetic sequences. Here we employed a massively parallel reporter assay to investigate the effect of over 14,000 rationally designed 3' UTR sequences on reporter construct repression. We found that multiple factors, including microRNA identity, hybridization energy, target accessibility, and target multiplicity, can be manipulated to achieve a predictable, up to 57-fold, change in protein repression. Moreover, we predict protein repression and RNA levels with high accuracy (R = 0.84 and R = 0.80, respectively) using only 3' UTR sequence, as well as the effect of mutation in native 3' UTRs on protein repression (R = 0.63). Taken together, our results elucidate the effect of different sequence features on miRNA-mediated regulation and demonstrate the predictability of their effect on gene expression with applications in regulatory genomics and synthetic biology.
尽管进行了广泛的研究,但影响微小RNA介导调控的序列特征仍未得到充分理解,这限制了我们预测天然和合成序列中基因表达水平的能力。在这里,我们采用了大规模平行报告基因检测法,来研究超过14000个经过合理设计的3'非翻译区(3'UTR)序列对报告基因构建体抑制作用的影响。我们发现,包括微小RNA身份、杂交能、靶标可及性和靶标多样性在内的多个因素,可以被操控以实现可预测的、高达57倍的蛋白质抑制变化。此外,我们仅使用3'UTR序列就能高精度地预测蛋白质抑制和RNA水平(分别为R = 0.84和R = 0.80),以及天然3'UTR中的突变对蛋白质抑制的影响(R = 0.63)。综上所述,我们的结果阐明了不同序列特征对微小RNA介导调控的影响,并证明了它们对基因表达影响的可预测性,这在调控基因组学和合成生物学中具有应用价值。