Suppr超能文献

CD44在顺铂耐药的头颈部癌细胞上皮-间质转化诱导过程中发挥功能作用。

CD44 exerts a functional role during EMT induction in cisplatin-resistant head and neck cancer cells.

作者信息

Miyazaki Hiroaki, Takahashi Ryou-U, Prieto-Vila Marta, Kawamura Yumi, Kondo Seiji, Shirota Tatsuo, Ochiya Takahiro

机构信息

Division of Molecular and Cellular Medicine, National Cancer Center Research Institute, Tokyo 104-0045, Japan.

Department of Oral and Maxillofacial Surgery, Showa University School of Dentistry, Tokyo 145-8515, Japan.

出版信息

Oncotarget. 2018 Jan 13;9(11):10029-10041. doi: 10.18632/oncotarget.24252. eCollection 2018 Feb 9.

Abstract

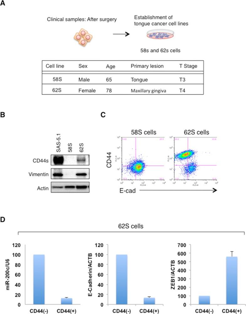
A number of studies report that epithelial to mesenchymal transition (EMT) supports the generation and maintenance of cancer stem cells (CSCs), which show tumor seeding ability and drug resistance; however, the molecular mechanisms underlying induction of EMT-associated tumor malignancy remain unclear. The present study reports that oral cancer cells switch from expressing the CD44 variant form (CD44v) to expressing the standard form (CD44s) during acquisition of cisplatin-resistance, which resulted in EMT induction. CD44s induced an EMT phenotype in cisplatin resistant cells by up-regulating ZEB1, a transcriptional repressor of E-cadherin. More importantly, CD44s up-regulated ZEB1 by suppressing microRNA-200c, which is a non-coding RNA that directly represses the ZEB1 gene. These results demonstrate the importance of the association between platinum resistance and CD44s during EMT induction in oral cancer cells.

摘要

多项研究报告称,上皮-间质转化(EMT)有助于癌症干细胞(CSC)的产生和维持,这些癌症干细胞具有肿瘤播种能力和耐药性;然而,EMT相关肿瘤恶性诱导的分子机制仍不清楚。本研究报告称,口腔癌细胞在获得顺铂耐药性的过程中,从表达CD44变异体形式(CD44v)转变为表达标准形式(CD44s),这导致了EMT的诱导。CD44s通过上调E-钙黏蛋白的转录抑制因子ZEB1,在顺铂耐药细胞中诱导出EMT表型。更重要的是,CD44s通过抑制微小RNA-200c来上调ZEB1,微小RNA-200c是一种直接抑制ZEB1基因的非编码RNA。这些结果证明了在口腔癌细胞EMT诱导过程中铂耐药性与CD44s之间关联的重要性。

https://cdn.ncbi.nlm.nih.gov/pmc/blobs/f2f1/5839369/210b07c0394c/oncotarget-09-10029-g001.jpg

文献AI研究员

20分钟写一篇综述,助力文献阅读效率提升50倍。

立即体验

用中文搜PubMed

大模型驱动的PubMed中文搜索引擎

马上搜索

文档翻译

学术文献翻译模型,支持多种主流文档格式。

立即体验