Suppr超能文献

MHC Ⅰ类结合肽的部分解离使它们的 N 末端暴露于内质网氨肽酶 1 的修剪之下。

The partial dissociation of MHC class I-bound peptides exposes their N terminus to trimming by endoplasmic reticulum aminopeptidase 1.

机构信息

From the Centre for Biological Sciences, Faculty of Natural & Environmental Sciences, University of Southampton, Southampton SO17 1BJ, United Kingdom.

Institute for Life Sciences, University of Southampton, Southampton SO17 1BJ, United Kingdom, and.

出版信息

J Biol Chem. 2018 May 18;293(20):7538-7548. doi: 10.1074/jbc.RA117.000313. Epub 2018 Mar 29.

Abstract

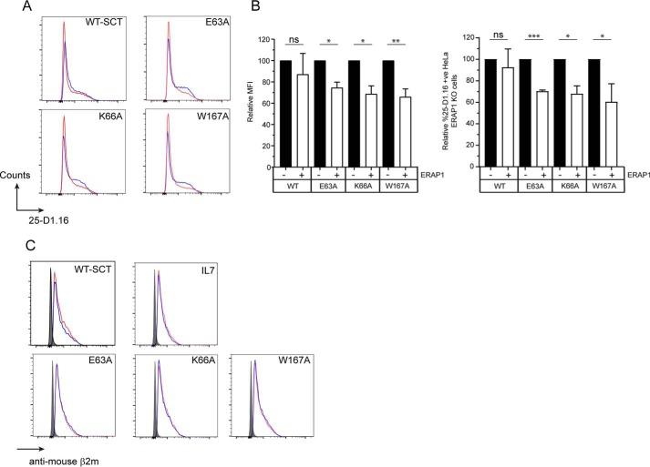
Endoplasmic reticulum aminopeptidase 1 (ERAP1) and ERAP2 process N-terminally extended antigenic precursors for optimal loading onto major histocompatibility complex class I (MHC I) molecules. We and others have demonstrated that ERAP1 processes peptides bound to MHC I, but the underlying mechanism is unknown. To this end, we utilized single-chain trimers (SCT) of the ovalbumin-derived epitope SIINFEKL (SL8) tethered to the H2-K MHC I determinant from mouse and introduced three substitutions, E63A, K66A, and W167A, at the A-pocket of the peptide-binding groove in the MHC I heavy chain, which interact with the N termini of peptides. These variants significantly decreased SL8-presenting SCT at the cell surface in the presence of ERAP1, but did not affect overall SCT expression, indicating that ERAP1 trims the SL8 N terminus. Comparison of the X-ray crystal structures of WT and three variant SCTs revealed only minor perturbations of the peptide-binding domain in the variants. However, molecular dynamics simulations suggested that SL8 can dissociate partially within a sub-microsecond timescale, exposing its N terminus to the solvent. We also found that the C terminus of MHC I-bound SL8 remains deeply buried in the F-pocket of MHC I. Furthermore, free-energy calculations revealed that the three SCT variants exhibit lower free-energy barriers of N terminus dissociation than the WT K Taken together, our results are consistent with a previously observed model in which the partial dissociation of bound peptides from MHC I exposes their N terminus to trimming by ERAP1, whereas their C terminus is anchored at the F-pocket.

摘要

内质网氨肽酶 1(ERAP1)和 ERAP2 对 N 端延伸的抗原前体进行加工,以优化与主要组织相容性复合体 I(MHC I)分子结合。我们和其他人已经证明 ERAP1 加工与 MHC I 结合的肽,但潜在的机制尚不清楚。为此,我们利用与来自小鼠的 H2-K MHC I 决定簇结合的卵清蛋白衍生表位 SIINFEKL(SL8)的单链三聚体(SCT),并在 MHC I 重链的肽结合槽的 A 口袋中引入三个取代基 E63A、K66A 和 W167A,这些取代基与肽的 N 端相互作用。这些变体在 ERAP1 存在的情况下,显著降低了 SL8 呈递 SCT 在细胞表面的表达,但不影响整体 SCT 表达,表明 ERAP1 修剪了 SL8 的 N 端。WT 和三种变体 SCT 的 X 射线晶体结构比较显示变体中肽结合域只有微小的扰动。然而,分子动力学模拟表明,在亚微秒时间尺度内,SL8 可以部分解离,使其 N 端暴露于溶剂中。我们还发现 MHC I 结合的 SL8 的 C 端仍然深深地埋藏在 MHC I 的 F 口袋中。此外,自由能计算表明,与 WT K 相比,三种 SCT 变体的 N 端解离的自由能障碍较低。综上所述,我们的结果与先前观察到的模型一致,即与 MHC I 结合的肽的部分解离使它们的 N 端暴露于 ERAP1 的修剪,而它们的 C 端则固定在 F 口袋中。

https://cdn.ncbi.nlm.nih.gov/pmc/blobs/781f/5961055/8fba2f93b8b0/zbc0211886930001.jpg

文献AI研究员

20分钟写一篇综述,助力文献阅读效率提升50倍。

立即体验

用中文搜PubMed

大模型驱动的PubMed中文搜索引擎

马上搜索

文档翻译

学术文献翻译模型,支持多种主流文档格式。

立即体验