Suppr超能文献

间歇性缺氧诱导的“内皮细胞集落形成单位(EC-CFUs)”形成受活性氧(ROS)和氧化应激影响。

Intermittent Hypoxia Induced Formation of "Endothelial Cell-Colony Forming Units (EC-CFUs)" Is Affected by ROS and Oxidative Stress.

作者信息

Avezov Katia, Aizenbud Dror, Lavie Lena

机构信息

The Lloyd Rigler Sleep Apnea Research Laboratory, Unit of Anatomy and Cell Biology, The Ruth and Bruce Rappaport Faculty of Medicine, Technion-Israel Institute of Technology, Haifa, Israel.

Department of Orthodontics and Craniofacial Anomalies, The Ruth and Bruce Rappaport Faculty of Medicine, Technion-Israel Institute of Technology, Haifa, Israel.

出版信息

Front Neurol. 2018 Jun 14;9:447. doi: 10.3389/fneur.2018.00447. eCollection 2018.

Abstract

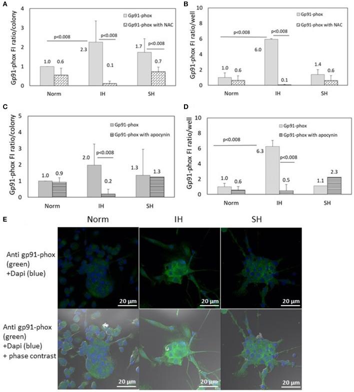
Intermittent hypoxia (IH)-the hallmark of obstructive sleep apnea (OSA)-increases leukocyte activation, production of NADPH-oxidase dependent reactive oxygen species (ROS) and oxidative stress, affecting endothelial function. However, IH and oxidative stress can also stimulate adaptive-protective mechanisms by inducing the development of Endothelial Cell-Colony Forming Units (EC-CFUs), which are considered as a good surrogate marker for endothelial progenitor cells (EPCs), and likely reflect a reparatory response to vascular damage or tissue ischemia by leukocytes. Blood samples were obtained from 15 healthy consenting volunteers to evaluate the effects of IH and sustained hypoxia (SH) on EC-CFUs development and functions. The variables measured included: their numbers, the area, the proliferative capacity and ROS production. Additionally, NADPH-oxidase, VEGF and nuclear factor-erythroid 2 related factor 2 (Nrf2) expression, as well as their paracrine effects on endothelial tube formation were determined. The involvement of ROS was probed using the anti-oxidant N-acetylcysteine (NAC) and NADPH-oxidase inhibitors apocynin and diphenyl-iodide. Compared to normoxia, IH-dependent increases in EC-CFUs numbers were observed, showing an individual donor-dependent trait. Also, the expression of VEGF and gp91phox, a subunit of NADPH-oxidase, were significantly increased. ROS production and oxidative stress markers were also significantly increased, but Nrf2 expression and colony size were unaffected by IH. Additionally, conditioned media harvested from IH- and SH-treated mature EC-CFUs, significantly increased endothelial tube formation. These effects were markedly attenuated or diminished by the ROS and NADPH-oxidase inhibitors employed. In conclusion, we show here for the first time that IH-associated oxidative stress promotes EC-CFUs' vascular and paracrine capacities through ROS. However, the large inter-individual variability expressed in EC-CFUs numbers and functions to a given IH stimulus, may represent an individual trait with a potential clinical significance.

摘要

间歇性缺氧(IH)——阻塞性睡眠呼吸暂停(OSA)的标志——会增加白细胞活化、烟酰胺腺嘌呤二核苷酸磷酸(NADPH)氧化酶依赖性活性氧(ROS)的产生以及氧化应激,从而影响内皮功能。然而,IH和氧化应激也可通过诱导内皮细胞集落形成单位(EC-CFUs)的发育来刺激适应性保护机制,EC-CFUs被认为是内皮祖细胞(EPCs)的良好替代标志物,并且可能反映白细胞对血管损伤或组织缺血的修复反应。从15名健康且同意参与的志愿者身上采集血样,以评估IH和持续性缺氧(SH)对EC-CFUs发育及功能的影响。所测量的变量包括:它们的数量、面积、增殖能力和ROS产生。此外,还测定了NADPH氧化酶、血管内皮生长因子(VEGF)和核因子红细胞2相关因子2(Nrf2)的表达,以及它们对内皮管形成的旁分泌作用。使用抗氧化剂N-乙酰半胱氨酸(NAC)以及NADPH氧化酶抑制剂夹竹桃麻素和二苯基碘来探究ROS的作用。与常氧相比,观察到IH依赖性的EC-CFUs数量增加,呈现出个体供体依赖性特征。此外,VEGF和NADPH氧化酶的一个亚基gp91phox的表达也显著增加。ROS产生和氧化应激标志物也显著增加,但Nrf2表达和集落大小不受IH影响。此外,从经IH和SH处理的成熟EC-CFUs收集的条件培养基显著增加了内皮管形成。所使用的ROS和NADPH氧化酶抑制剂可显著减弱或消除这些作用。总之,我们首次在此表明,与IH相关的氧化应激通过ROS促进EC-CFUs的血管生成能力和旁分泌能力。然而,在给定的IH刺激下,EC-CFUs数量和功能表现出的较大个体间差异,可能代表一种具有潜在临床意义的个体特征。

https://cdn.ncbi.nlm.nih.gov/pmc/blobs/e20e/6010519/5bc340fca316/fneur-09-00447-g0001.jpg

文献AI研究员

20分钟写一篇综述,助力文献阅读效率提升50倍。

立即体验

用中文搜PubMed

大模型驱动的PubMed中文搜索引擎

马上搜索

文档翻译

学术文献翻译模型,支持多种主流文档格式。

立即体验