Suppr超能文献

细胞外囊泡将核 Abl 依赖性和辐射诱导的 miR-34c 转移到未辐射的细胞中,从而导致旁观者效应。

Extracellular vesicles transfer nuclear Abl-dependent and radiation-induced miR-34c into unirradiated cells to cause bystander effects.

机构信息

Division of Hematology-Oncology, Department of Medicine, School of Medicine, University of California, San Diego, La Jolla, CA 92093-0644.

出版信息

Mol Biol Cell. 2018 Sep 1;29(18):2228-2242. doi: 10.1091/mbc.E18-02-0130. Epub 2018 Jul 5.

Abstract

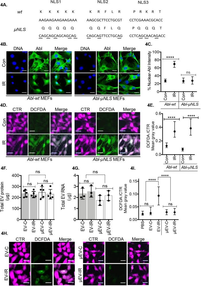
Ionizing radiation (IR) not only activates DNA damage response (DDR) in irradiated cells but also induces bystander effects (BE) in cells not directly targeted by radiation. How DDR pathways activated in irradiated cells stimulate BE is not well understood. We show here that extracellular vesicles secreted by irradiated cells (EV-IR), but not those from unirradiated controls (EV-C), inhibit colony formation in unirradiated cells by inducing reactive oxygen species (ROS). We found that µEV-IR from Abl nuclear localization signal-mutated ( Abl-µNLS) cells could not induce ROS, but expression of wild-type Abl restored that activity. Because nuclear Abl stimulates miR-34c biogenesis, we measured miR-34c in EV and found that its levels correlated with the ROS-inducing activity of EV. We then showed that EV from miR-34c minigene-transfected, but unirradiated cells induced ROS; and transfection with miR-34c-mimic, without radiation or EV addition, also induced ROS. Furthermore, EV-IR from miR34-family triple-knockout cells could not induce ROS, whereas EV-IR from wild-type cells could cause miR-34c increase and ROS induction in the miR-34 triple-knockout cells. These results establish a novel role for extracellular vesicles in transferring nuclear Abl-dependent and radiation-induced miR-34c into unirradiated cells to cause bystander oxidative stress.

摘要

电离辐射(IR)不仅会激活受照射细胞中的 DNA 损伤反应(DDR),还会诱导非直接受照射细胞中的旁观者效应(BE)。在受照射细胞中激活的 DDR 途径如何刺激 BE 尚不清楚。我们在这里表明,受照射细胞分泌的细胞外囊泡(EV-IR),而不是未受照射对照细胞(EV-C)分泌的细胞外囊泡,通过诱导活性氧(ROS)来抑制未受照射细胞的集落形成。我们发现,来自 Abl 核定位信号突变(Abl-µNLS)细胞的µEV-IR 不能诱导 ROS,但表达野生型 Abl 恢复了该活性。由于核 Abl 刺激 miR-34c 的生物发生,我们测量了 EV 中的 miR-34c,发现其水平与 EV 的 ROS 诱导活性相关。然后我们表明,来自 miR-34c 微基因转染但未受照射细胞的 EV 诱导 ROS;并且转染 miR-34c 模拟物,没有辐射或 EV 加药,也会诱导 ROS。此外,miR34 家族三敲除细胞的 EV-IR 不能诱导 ROS,而野生型细胞的 EV-IR 可以在 miR34 三敲除细胞中引起 miR-34c 的增加和 ROS 诱导。这些结果确立了细胞外囊泡在将核 Abl 依赖性和辐射诱导的 miR-34c 转移到未受照射细胞中以引起旁观者氧化应激中的新作用。

https://cdn.ncbi.nlm.nih.gov/pmc/blobs/07d8/6249796/52e863bdf205/mbc-29-2228-g001.jpg

文献AI研究员

20分钟写一篇综述,助力文献阅读效率提升50倍。

立即体验

用中文搜PubMed

大模型驱动的PubMed中文搜索引擎

马上搜索

文档翻译

学术文献翻译模型,支持多种主流文档格式。

立即体验