Suppr超能文献

淋巴结 CD32 和 PD-1 共表达的 CD4 T 细胞支持治疗后 HIV-1 持续转录的艾滋病病毒感染者。

CD32 and PD-1 Lymph Node CD4 T Cells Support Persistent HIV-1 Transcription in Treated Aviremic Individuals.

机构信息

Service of Immunology and Allergy, Lausanne University Hospital, University of Lausanne, Lausanne, Switzerland.

Service of Vascular Surgery, Lausanne University Hospital, University of Lausanne, Lausanne, Switzerland.

出版信息

J Virol. 2018 Sep 26;92(20). doi: 10.1128/JVI.00901-18. Print 2018 Oct 15.

Abstract

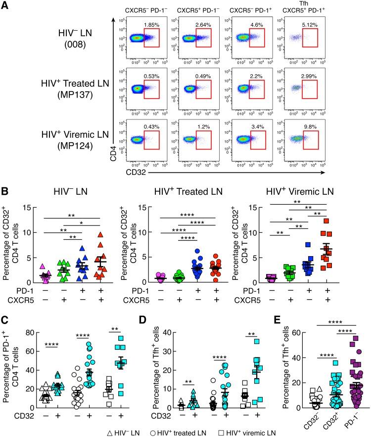
A recent study conducted in blood has proposed CD32 as the marker identifying the "elusive" HIV reservoir. We have investigated the distribution of CD32 CD4 T cells in blood and lymph nodes (LNs) of HIV-1-uninfected subjects and viremic untreated and long-term-treated HIV-1-infected individuals and their relationship with PD-1 CD4 T cells. The frequency of CD32 CD4 T cells was increased in viremic compared to treated individuals in LNs, and a large proportion (up to 50%) of CD32 cells coexpressed PD-1 and were enriched within T follicular helper (Tfh) cells. We next investigated the role of LN CD32 CD4 T cells in the HIV reservoir. Total HIV DNA was enriched in CD32 and PD-1 CD4 T cells compared to CD32 and PD-1 cells in both viremic and treated individuals, but there was no difference between CD32 and PD-1 cells. There was no enrichment of latently infected cells with inducible HIV-1 in CD32 versus PD-1 cells in antiretroviral therapy (ART)-treated individuals. HIV-1 transcription was then analyzed in LN memory CD4 T cell populations sorted on the basis of CD32 and PD-1 expression. CD32 PD-1 CD4 T cells were significantly enriched in cell-associated HIV RNA compared to CD32 PD-1 (averages of 5.2-fold in treated individuals and 86.6-fold in viremics), CD32 PD-1 (2.2-fold in treated individuals and 4.3-fold in viremics), and CD32 PD-1 (2.2-fold in ART-treated individuals and 4.6-fold in viremics) cell populations. Similar levels of HIV-1 transcription were found in CD32 PD-1 and CD32 PD-1 CD4 T cells. Interestingly, the proportion of CD32 and PD-1 CD4 T cells negatively correlated with CD4 T cell counts and length of therapy. Therefore, the expression of CD32 identifies, independently of PD-1, a CD4 T cell population with persistent HIV-1 transcription and coexpression of CD32 and PD-1, the CD4 T cell population with the highest levels of HIV-1 transcription in both viremic and treated individuals. The existence of long-lived latently infected resting memory CD4 T cells represents a major obstacle to the eradication of HIV infection. Identifying cell markers defining latently infected cells containing replication-competent virus is important in order to determine the mechanisms of HIV persistence and to develop novel therapeutic strategies to cure HIV infection. We provide evidence that PD-1 and CD32 may have a complementary role in better defining CD4 T cell populations infected with HIV-1. Furthermore, CD4 T cells coexpressing CD32 and PD-1 identify a CD4 T cell population with high levels of persistent HIV-1 transcription.

摘要

最近在血液中进行的一项研究提出 CD32 作为鉴定“难以捉摸”的 HIV 储存库的标志物。我们研究了 HIV-1 未感染受试者的血液和淋巴结 (LN) 中 CD32 CD4 T 细胞的分布,以及未经治疗和长期治疗的 HIV-1 感染个体的分布,并研究了它们与 PD-1 CD4 T 细胞的关系。与治疗个体相比,病毒血症个体的 LN 中 CD32 CD4 T 细胞的频率增加,并且很大一部分 (高达 50%) CD32 细胞共表达 PD-1 并在滤泡辅助 T (Tfh) 细胞中富集。接下来,我们研究了 LN CD32 CD4 T 细胞在 HIV 储存库中的作用。与病毒血症和治疗个体中的 CD32 和 PD-1 细胞相比,总 HIV DNA 在 CD32 和 PD-1 CD4 T 细胞中得到了富集,但 CD32 和 PD-1 细胞之间没有差异。在接受抗逆转录病毒治疗 (ART) 的个体中,CD32 与 PD-1 细胞中没有潜伏感染的细胞被诱导产生 HIV-1。然后,根据 CD32 和 PD-1 表达对 LN 记忆 CD4 T 细胞群进行分析,分析 HIV-1 转录。与 CD32 PD-1 (治疗个体中平均为 5.2 倍,病毒血症个体中为 86.6 倍)、CD32 PD-1 (治疗个体中为 2.2 倍,病毒血症个体中为 4.3 倍)和 CD32 PD-1 (治疗个体中为 2.2 倍,病毒血症个体中为 4.6 倍)细胞群相比,CD32 PD-1 CD4 T 细胞显著富集细胞相关 HIV RNA。在 CD32 PD-1 和 CD32 PD-1 CD4 T 细胞中发现了相似水平的 HIV-1 转录。有趣的是,CD32 和 PD-1 CD4 T 细胞的比例与 CD4 T 细胞计数和治疗时间呈负相关。因此,CD32 的表达独立于 PD-1,鉴定了具有持续 HIV-1 转录和 CD32 和 PD-1 共表达的 CD4 T 细胞群,该细胞群在病毒血症和治疗个体中具有最高水平的 HIV-1 转录。长期潜伏感染的静止记忆 CD4 T 细胞的存在是 HIV 感染根除的主要障碍。确定定义含有复制能力病毒的潜伏感染细胞的细胞标志物对于确定 HIV 持续存在的机制以及开发治愈 HIV 感染的新治疗策略非常重要。我们提供的证据表明,PD-1 和 CD32 可能在更好地定义感染 HIV-1 的 CD4 T 细胞群方面具有互补作用。此外,共表达 CD32 和 PD-1 的 CD4 T 细胞鉴定了具有高水平持续 HIV-1 转录的 CD4 T 细胞群。

https://cdn.ncbi.nlm.nih.gov/pmc/blobs/9d7e/6158413/d6a6632774c0/zjv0181838610001.jpg

文献AI研究员

20分钟写一篇综述,助力文献阅读效率提升50倍。

立即体验

用中文搜PubMed

大模型驱动的PubMed中文搜索引擎

马上搜索

文档翻译

学术文献翻译模型,支持多种主流文档格式。

立即体验