The Center of Cardiovascular Diseases, The First Hospital of Jilin University, 71 Xinmin Street, Changchun 130021, China.
The Center of Cardiovascular Diseases, The First Hospital of Jilin University, 71 Xinmin Street, Changchun 130021, China; Pediatric Research Institute, Department of Pediatrics, University of Louisville, Louisville 40202, USA.
Redox Biol. 2018 Oct;19:11-21. doi: 10.1016/j.redox.2018.07.014. Epub 2018 Jul 21.
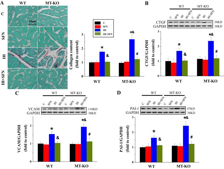
We reported previously that nuclear factor erythroid 2-related factor 2 (Nrf2) and metallothionein (MT) play critical roles in preventing intermittent hypoxia (IH)-induced cardiomyopathy. In addition, positive feedback regulation between Nrf2 and MT is required for the efficient compensative responses of the heart to IH. As an activator of Nrf2, sulforaphane (SFN) has attracted attention as a potential protective agent against cardiovascular disease. Here, we investigated whether SFN can up-regulate cardiac Nrf2 expression and function, as well as MT expression, to prevent IH-induced cardiomyopathy, and if so, whether Nrf2 and MT are indispensable for this preventive effect. Nrf2-knock-out (Nrf2-KO) or MT-KO mice and their wild-type (WT) equivalents were exposed to IH for 4 weeks with or without SFN treatment. SFN almost completely prevented IH-induced cardiomyopathy in WT mice, and this preventive effect was abolished in Nrf2-KO mice but retained in MT-KO mice. In IH-exposed WT mice, SFN induced significant increases in the expression levels of Nrf2 and its downstream antioxidant target genes, as well as those of MT, but these effects were not seen in IH-exposed Nrf2-KO mice. By contrast, KO of MT did not affect the ability of SFN to up-regulate the expression of Nrf2 and its downstream antioxidant targets. These results suggest that SFN-induced MT expression is Nrf2-dependent, and SFN prevents IH-induced cardiomyopathy in a Nrf2-dependent manner, for which MT is dispensable. This study provides important information that is relevant to the potential use of SFN to prevent IH-induced cardiomyopathy.
我们之前曾报道过核因子红细胞 2 相关因子 2(Nrf2)和金属硫蛋白(MT)在预防间歇性低氧(IH)诱导的心肌病中发挥着关键作用。此外,Nrf2 和 MT 之间的正反馈调节对于心脏对 IH 的有效代偿反应是必需的。作为 Nrf2 的激活剂,萝卜硫素(SFN)作为一种潜在的心血管疾病保护剂引起了人们的关注。在这里,我们研究了 SFN 是否可以上调心脏 Nrf2 表达和功能以及 MT 表达,以预防 IH 诱导的心肌病,如果是这样,Nrf2 和 MT 是否是这种预防作用所必需的。Nrf2 敲除(Nrf2-KO)或 MT-KO 小鼠及其野生型(WT)对应物分别暴露于 IH 4 周,同时或不进行 SFN 处理。SFN 几乎完全预防了 WT 小鼠的 IH 诱导的心肌病,而这种预防作用在 Nrf2-KO 小鼠中被消除,但在 MT-KO 小鼠中保留。在 IH 暴露的 WT 小鼠中,SFN 诱导 Nrf2 及其下游抗氧化靶基因以及 MT 的表达水平显著增加,但在 IH 暴露的 Nrf2-KO 小鼠中未观察到这些效应。相比之下,MT 的 KO 不影响 SFN 上调 Nrf2 及其下游抗氧化靶基因表达的能力。这些结果表明,SFN 诱导的 MT 表达依赖于 Nrf2,SFN 以 Nrf2 依赖的方式预防 IH 诱导的心肌病,而 MT 则是可有可无的。这项研究提供了与 SFN 预防 IH 诱导的心肌病的潜在用途相关的重要信息。