Department of Physiology and Pathophysiology, Faculty of Health Sciences, University of Manitoba, Rm. 843 JBRC/715 McDermot Avenue, Winnipeg, MB, R3E 3P4, Canada.
Department of Internal Medicine, Faculty of Health Sciences, University of Manitoba, Rm. 843 JBRC/715 McDermot Avenue, Winnipeg, MB, R3E 3P4, Canada.
Biol Sex Differ. 2018 Aug 29;9(1):37. doi: 10.1186/s13293-018-0196-4.
Recently, we have developed a novel transgenic mouse model by overexpressing prohibitin (PHB) in adipocytes, which developed obesity due to upregulation of mitochondrial biogenesis in adipocytes, hence named "Mito-Ob." Interestingly, only male Mito-Ob mice developed obesity-related impaired glucose homeostasis and insulin sensitivity, whereas female Mito-Ob mice did not. The observed sex differences in metabolic dysregulation suggest a potential involvement of sex steroids. Thus, the main aim of this study is to investigate the role of sex steroids on the overall phenotype of Mito-Ob mice through gonadectomy, as well as direct effect of sex steroids on adipocytes from Mito-Ob mice in vitro.
Mito-Ob mice and wild-type CD-1 mice were gonadectomized at 12 weeks of age. Age- and sex-matched sham-operated mice were used as controls. Body weight, white adipose tissue, glucose tolerance, and insulin sensitivity were analyzed 3 months post-surgery. Differentiation of adipocytes isolated from female and male Mito-Ob mice were studied with and without sex steroids.
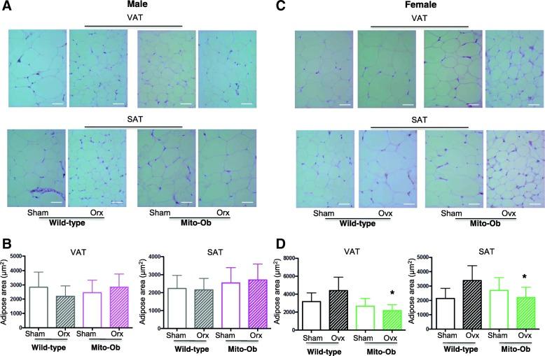
Gonadectomy significantly reduced body weight in Mito-Ob mice compared with sham-operated mice, whereas the opposite trend was observed in wild-type mice. These changes occurred independent of food intake. A corresponding decrease in adipose tissue weight was found in gonadectomized Mito-Ob mice, but depot-specific differences were observed in male and female. Gonadectomy improved glucose tolerance in male wild-type and Mito-Ob mice, but the effect was more pronounced in wild-type mice. Gonadectomy did not alter insulin sensitivity in male Mito-Ob mice, but it was improved in male wild-type mice. In primary cell cultures, testosterone inhibited adipocyte differentiation to a lesser extent in male Mito-Ob preadipocytes compared with the wild-type mice. On the other hand, preadipocytes from female wild-type mice showed better differentiation potential than those from female Mito-Ob mice in the presence of 17β-estradiol.
PHB requires sex steroids for the development of obese phenotype in Mito-Ob mice, which differentially affect glucose homeostasis and insulin sensitivity in male and female. It appears that PHB plays sex- and adipose depot-specific roles and involves additional factors. In vitro studies suggested that PHB differently influenced adipocyte differentiation in the presence and absence of sex steroids. Overall, this study along with available information in the literature indicated that a multifaceted relationship exists between PHB and sex steroids, which may work in a cell/tissue type- and sex-specific manner.
最近,我们通过在脂肪细胞中过表达抑制素(PHB),成功构建了一种新型的转基因肥胖小鼠模型。该模型中脂肪细胞的线粒体生物发生增加,导致肥胖的发生,因此我们将其命名为“Mito-Ob”。有趣的是,只有雄性 Mito-Ob 小鼠出现肥胖相关的葡萄糖稳态和胰岛素敏感性受损,而雌性 Mito-Ob 小鼠则没有。这种代谢失调的性别差异表明性激素可能发挥了作用。因此,本研究的主要目的是通过性腺切除术研究性激素对 Mito-Ob 小鼠整体表型的影响,以及性激素对体外 Mito-Ob 小鼠脂肪细胞的直接影响。
12 周龄时,对 Mito-Ob 小鼠和野生型 CD-1 小鼠进行性腺切除术。年龄和性别匹配的假手术对照组作为对照。术后 3 个月分析体重、白色脂肪组织、葡萄糖耐量和胰岛素敏感性。研究了来自雌性和雄性 Mito-Ob 小鼠的脂肪细胞在有无性激素的情况下的分化情况。
与假手术对照组相比,性腺切除术显著降低了 Mito-Ob 小鼠的体重,而在野生型小鼠中则出现了相反的趋势。这些变化与食物摄入无关。在 Mito-Ob 去势小鼠中发现脂肪组织重量相应减少,但在雄性和雌性小鼠中存在脂肪组织部位的差异。在雄性野生型和 Mito-Ob 小鼠中,性腺切除术改善了葡萄糖耐量,但在野生型小鼠中效果更为明显。在雄性 Mito-Ob 小鼠中,性腺切除术并未改变胰岛素敏感性,但在雄性野生型小鼠中则有所改善。在原代细胞培养中,与野生型相比,雄性 Mito-Ob 前脂肪细胞中雄激素对脂肪细胞分化的抑制作用较小。另一方面,在有 17β-雌二醇存在的情况下,来自雌性野生型小鼠的前脂肪细胞比来自雌性 Mito-Ob 小鼠的前脂肪细胞具有更好的分化潜能。
PHB 需要性激素才能在 Mito-Ob 小鼠中形成肥胖表型,而性激素对雄性和雌性的葡萄糖稳态和胰岛素敏感性有不同的影响。这表明 PHB 发挥着性别和脂肪组织部位特异性的作用,并涉及其他因素。体外研究表明,PHB 在存在和不存在性激素的情况下对脂肪细胞分化有不同的影响。总的来说,本研究以及文献中的现有信息表明,PHB 与性激素之间存在着多方面的关系,这种关系可能以细胞/组织类型和性别特异性的方式发挥作用。