Departments of Molecular and Clinical Cancer Medicine, Institute of Translational Medicine, University of Liverpool, Liverpool, Ashton Street, Liverpool, L69 3GE, UK.
Department of Biochemistry, Institute of Integrative Biology, Crown Street, Liverpool, L69 7ZB, UK.
Cell Death Differ. 2019 Jun;26(6):1037-1047. doi: 10.1038/s41418-018-0183-7. Epub 2018 Sep 5.
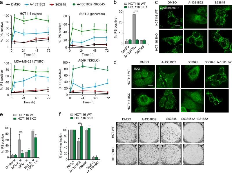
The impressive selectivity and efficacy of BH3 mimetics for treating cancer has largely been limited to BCL-2 dependent hematological malignancies. Most solid tumors depend on other anti-apoptotic proteins, including MCL-1, for survival. The recent description of S63845 as the first specific and potent MCL-1 inhibitor represents an important therapeutic advance, since MCL-1 is not targeted by the currently available BH3 mimetics, Navitoclax or Venetoclax, and is commonly associated with chemoresistance. In this study, we confirm a high binding affinity and selectivity of S63845 to induce apoptosis in MCL-1-dependent cancer cell lines. Furthermore, S63845 synergizes with other BH3 mimetics to induce apoptosis in cell lines derived from both hematological and solid tumors. Although the anti-apoptotic BCL-2 family members in these cell lines interact with a spectrum of pro-apoptotic BH3-only proteins to regulate apoptosis, these interactions alone do not explain the relative sensitivities of these cell lines to BH3 mimetic-induced apoptosis. These findings necessitated further investigation into the requirement of BH3-only proteins in BH3 mimetic-mediated apoptosis. Concurrent inhibition of BCL-X and MCL-1 by BH3 mimetics in colorectal HCT116 cells induced apoptosis in a BAX- but not BAK-dependent manner. Remarkably this apoptosis was independent of all known BH3-only proteins. Although BH3-only proteins were required for apoptosis induced as a result of BCL-X inhibition, this requirement was overcome when both BCL-X and MCL-1 were inhibited, implicating distinct mechanisms by which different anti-apoptotic BCL-2 family members may regulate apoptosis in cancer.
BH3 模拟物治疗癌症的令人印象深刻的选择性和疗效在很大程度上仅限于依赖 BCL-2 的血液恶性肿瘤。大多数实体瘤依赖其他抗凋亡蛋白,包括 MCL-1,以维持生存。最近 S63845 被描述为第一个特异性和有效的 MCL-1 抑制剂,这是一个重要的治疗进展,因为目前可用的 BH3 模拟物(Navitoclax 或 Venetoclax)不靶向 MCL-1,并且通常与化疗耐药有关。在这项研究中,我们证实了 S63845 对诱导依赖 MCL-1 的癌细胞系凋亡具有高结合亲和力和选择性。此外,S63845 与其他 BH3 模拟物协同作用,诱导来自血液系统和实体瘤的细胞系凋亡。尽管这些细胞系中的抗凋亡 BCL-2 家族成员与一系列促凋亡 BH3 仅蛋白相互作用以调节凋亡,但这些相互作用本身并不能解释这些细胞系对 BH3 模拟物诱导凋亡的相对敏感性。这些发现需要进一步研究 BH3 仅蛋白在 BH3 模拟物介导的凋亡中的要求。BH3 模拟物同时抑制结直肠 HCT116 细胞中的 BCL-X 和 MCL-1 以 BAX-但不是 BAK-依赖性方式诱导凋亡。值得注意的是,这种凋亡独立于所有已知的 BH3 仅蛋白。尽管 BH3 仅蛋白是 BCL-X 抑制诱导凋亡所必需的,但当同时抑制 BCL-X 和 MCL-1 时,这种需求被克服,这表明不同的抗凋亡 BCL-2 家族成员可能通过不同的机制来调节癌症中的凋亡。