Department of Biochemistry and Biophysics, Tetrad Graduate Program, University of California, San Francisco, United States.
Department of Microbiology and Immunology, University of California, San Francisco, United States.
Elife. 2018 Sep 10;7:e37563. doi: 10.7554/eLife.37563.
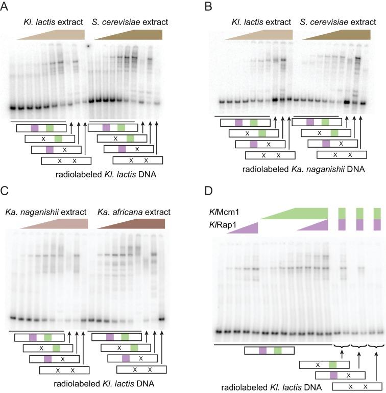
Convergent evolutionary events in independent lineages provide an opportunity to understand why evolution favors certain outcomes over others. We studied such a case where a large set of genes-those coding for the ribosomal proteins-gained -regulatory sequences for a particular transcription regulator (Mcm1) in independent fungal lineages. We present evidence that these gains occurred because Mcm1 shares a mechanism of transcriptional activation with an ancestral regulator of the ribosomal protein genes, Rap1. Specifically, we show that Mcm1 and Rap1 have the inherent ability to cooperatively activate transcription through contacts with the general transcription factor TFIID. Because the two regulatory proteins share a common interaction partner, the presence of one ancestral -regulatory sequence can 'channel' random mutations into functional sites for the second regulator. At a genomic scale, this type of intrinsic cooperativity can account for a pattern of parallel evolution involving the fixation of hundreds of substitutions.
在独立的进化分支中发生趋同进化事件为我们提供了一个机会,使我们能够了解为什么进化会偏爱某些结果而不是其他结果。我们研究了这样一个案例,即在独立的真菌进化分支中,大量的基因(编码核糖体蛋白的基因)获得了特定转录调控因子(Mcm1)的调控序列。我们提供的证据表明,这些获得是因为 Mcm1 与核糖体蛋白基因的一个古老调控因子 Rap1 具有相同的转录激活机制。具体来说,我们表明 Mcm1 和 Rap1 具有通过与通用转录因子 TFIID 进行接触来共同激活转录的固有能力。由于这两个调节蛋白共享一个共同的相互作用伙伴,因此一个古老的调节序列的存在可以将随机突变“引导”到第二个调节因子的功能位点。在基因组尺度上,这种内在的协同作用可以解释涉及数百个取代固定的平行进化模式。