Department of Regeneration Science and Engineering, Institute for Frontier Life and Medical Sciences, Kyoto University, 53 Kawahara-cho, Shogoin, Sakyo-ku, Kyoto, 606-8507, Japan.
Department of Cell Growth and Differentiation, Center for iPS Cell Research and Application, Kyoto University, 53 Kawahara-cho, Shogoin, Sakyo-ku, Kyoto, 606-8507, Japan.
Nat Commun. 2018 Sep 19;9(1):3762. doi: 10.1038/s41467-018-06187-0.
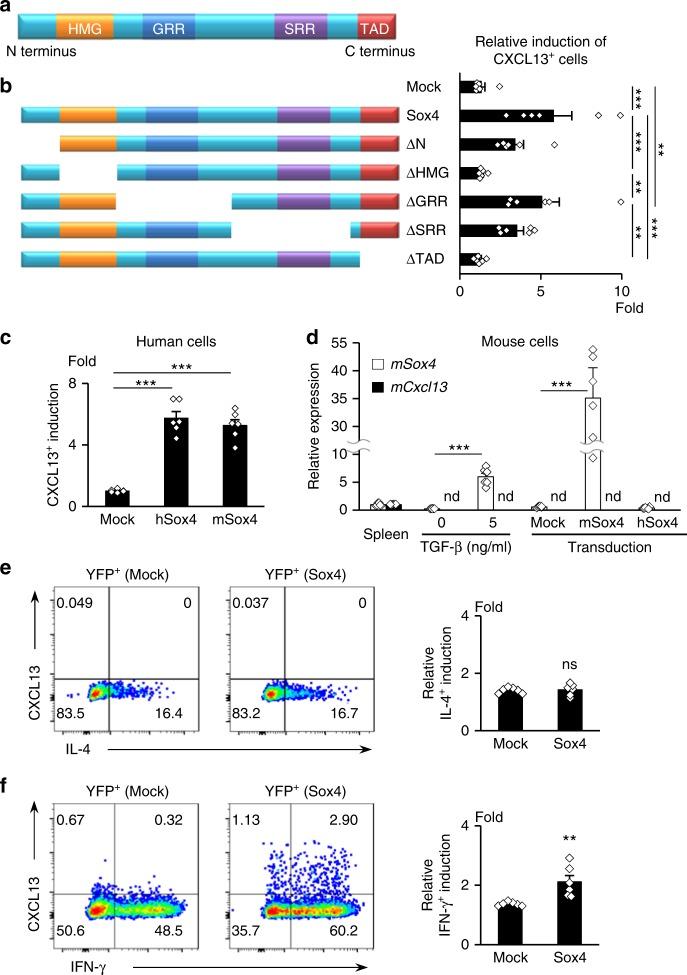
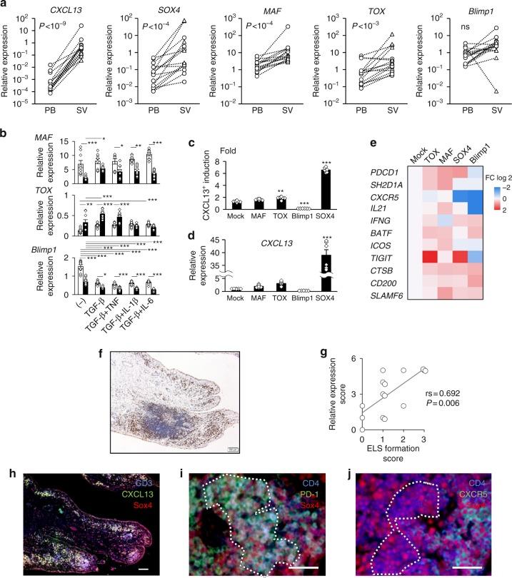
In human inflammatory sites, PD-1CXCR5CD4 T cells are involved in the formation of ectopic lymphoid-like structures (ELSs) by the secretion of chemokine CXCL13, but how the transcription of CXCL13 is regulated in CD4 T cells is still unclear. Here we show that Sox4 is a key transcription factor for CXCL13 production in human CD4 T cells under inflammatory conditions. In vitro TGF-β, IL-2-neutralizing culture conditions give rise to PD-1CXCR5CD4 T cells that preferentially express CXCL13, and transcriptome analysis and lentiviral overexpression indicate Sox4 association with the CXCL13 transcription. In vivo, Sox4 is significantly upregulated in synovial CD4 T cells, when compared with blood CD4 T cells, from patients with rheumatoid arthritis (RA), and further correlates with ELS formation in RA synovium. Overall, our studies suggest that Sox4 contributes to CXCL13 production and ELS formation at inflammatory sites in humans.
在人类炎症部位,PD-1+CXCR5+CD4 T 细胞通过分泌趋化因子 CXCL13 参与异位淋巴样结构(ELSs)的形成,但 CD4 T 细胞中 CXCL13 的转录如何调控仍不清楚。在这里,我们发现 Sox4 是人类 CD4 T 细胞在炎症条件下产生 CXCL13 的关键转录因子。在体外,TGF-β、IL-2 中和培养条件会导致 PD-1+CXCR5+CD4 T 细胞优先表达 CXCL13,转录组分析和慢病毒过表达表明 Sox4 与 CXCL13 转录有关。在体内,与血液 CD4 T 细胞相比,类风湿关节炎(RA)患者的滑膜 CD4 T 细胞中 Sox4 的表达显著上调,并且与 RA 滑膜中的 ELS 形成进一步相关。总的来说,我们的研究表明 Sox4 有助于人类炎症部位的 CXCL13 产生和 ELS 形成。