Janelia Research Campus, Howard Hughes Medical Institute, Ashburn, VA, 20147, USA.
Department of Neurobiology, School of Medicine, University of Pittsburgh, Pittsburgh, PA, 15213, USA.
Nat Commun. 2018 Oct 18;9(1):4336. doi: 10.1038/s41467-018-06338-3.
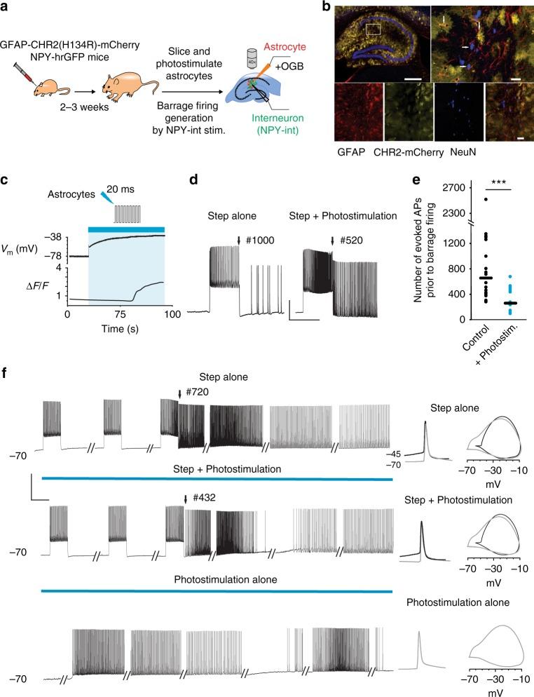
Many brain functions depend on the ability of neural networks to temporally integrate transient inputs to produce sustained discharges. This can occur through cell-autonomous mechanisms in individual neurons and through reverberating activity in recurrently connected neural networks. We report a third mechanism involving temporal integration of neural activity by a network of astrocytes. Previously, we showed that some types of interneurons can generate long-lasting trains of action potentials (barrage firing) following repeated depolarizing stimuli. Here we show that calcium signaling in an astrocytic network correlates with barrage firing; that active depolarization of astrocyte networks by chemical or optogenetic stimulation enhances; and that chelating internal calcium, inhibiting release from internal stores, or inhibiting GABA transporters or metabotropic glutamate receptors inhibits barrage firing. Thus, networks of astrocytes influence the spatiotemporal dynamics of neural networks by directly integrating neural activity and driving barrages of action potentials in some populations of inhibitory interneurons.
许多大脑功能依赖于神经网络暂时整合短暂输入以产生持续放电的能力。这可以通过单个神经元中的细胞自主机制以及通过在反复连接的神经网络中的回荡活动来实现。我们报告了第三种机制,涉及通过星形胶质细胞网络进行神经活动的时间整合。以前,我们表明,某些类型的中间神经元可以在重复去极化刺激后产生持续的动作电位(弹幕放电)。在这里,我们显示星形胶质细胞网络中的钙信号与弹幕放电相关联;通过化学或光遗传学刺激主动去极化星形胶质细胞网络会增强;并且螯合内部钙,抑制内部储存库的释放,或抑制 GABA 转运体或代谢型谷氨酸受体,会抑制弹幕放电。因此,星形胶质细胞网络通过直接整合神经活动并在某些抑制性中间神经元群体中驱动动作电位的弹幕,影响神经网络的时空动态。