Suppr超能文献

巨噬细胞增强了胚胎斑马鱼肿瘤异种移植模型中 Vegfa 驱动的血管生成。

Macrophages enhance Vegfa-driven angiogenesis in an embryonic zebrafish tumour xenograft model.

机构信息

Department of Molecular Medicine and Pathology, School of Medical Sciences, University of Auckland, Auckland 1023, New Zealand.

Department of Cell Biochemistry, Faculty of Biochemistry, Biophysics and Biotechnology, Jagiellonian University, Kraków 30-387, Poland.

出版信息

Dis Model Mech. 2018 Nov 29;11(12):dmm035998. doi: 10.1242/dmm.035998.

Abstract

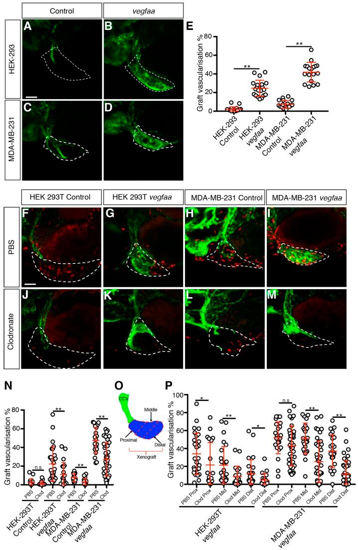
Tumour angiogenesis has long been a focus of anti-cancer therapy; however, anti-angiogenic cancer treatment strategies have had limited clinical success. Tumour-associated myeloid cells are believed to play a role in the resistance of cancer towards anti-angiogenesis therapy, but the mechanisms by which they do this are unclear. An embryonic zebrafish xenograft model has been developed to investigate the mechanisms of tumour angiogenesis and as an assay to screen anti-angiogenic compounds. In this study, we used cell ablation techniques to remove either macrophages or neutrophils and assessed their contribution towards zebrafish xenograft angiogenesis by quantitating levels of graft vascularisation. The ablation of macrophages, but not neutrophils, caused a strong reduction in tumour xenograft vascularisation and time-lapse imaging demonstrated that tumour xenograft macrophages directly associated with the migrating tip of developing tumour blood vessels. Finally, we found that, although macrophages are required for vascularisation in xenografts that either secrete VEGFA or overexpress zebrafish , they are not required for the vascularisation of grafts with low levels of VEGFA, suggesting that zebrafish macrophages can enhance Vegfa-driven tumour angiogenesis. The importance of macrophages to this angiogenic response suggests that this model could be used to further investigate the interplay between myeloid cells and tumour vascularisation.

摘要

肿瘤血管生成一直是抗癌治疗的重点;然而,抗血管生成的癌症治疗策略在临床上的成功有限。肿瘤相关的髓系细胞被认为在癌症对血管生成抑制治疗的抵抗中发挥作用,但它们的作用机制尚不清楚。胚胎斑马鱼异种移植模型已被开发用于研究肿瘤血管生成的机制,并作为筛选抗血管生成化合物的测定方法。在这项研究中,我们使用细胞消融技术去除巨噬细胞或中性粒细胞,并通过定量移植血管化水平来评估它们对斑马鱼异种移植血管生成的贡献。巨噬细胞的消融而不是中性粒细胞的消融导致肿瘤异种移植物血管化强烈减少,延时成像显示肿瘤异种移植物巨噬细胞直接与正在发育的肿瘤血管迁移尖端相关联。最后,我们发现,尽管巨噬细胞对于 VEGFA 分泌或过表达斑马鱼的异种移植物的血管化是必需的,但对于 VEGFA 水平低的移植物的血管化则不是必需的,这表明斑马鱼巨噬细胞可以增强 Vegfa 驱动的肿瘤血管生成。巨噬细胞对这种血管生成反应的重要性表明,该模型可用于进一步研究髓样细胞与肿瘤血管生成之间的相互作用。

https://cdn.ncbi.nlm.nih.gov/pmc/blobs/6801/6307908/af48b940a2d6/dmm-11-035998-g1.jpg

文献AI研究员

20分钟写一篇综述,助力文献阅读效率提升50倍。

立即体验

用中文搜PubMed

大模型驱动的PubMed中文搜索引擎

马上搜索

文档翻译

学术文献翻译模型,支持多种主流文档格式。

立即体验