Department of Medicine, University of Massachusetts Medical School, Worcester, MA 01605, USA.
Department of Molecular, Cell and Cancer Biology, University of Massachusetts Medical School, Worcester, MA 01605, USA.
Cell Rep. 2018 Nov 20;25(8):2110-2120.e3. doi: 10.1016/j.celrep.2018.10.076.
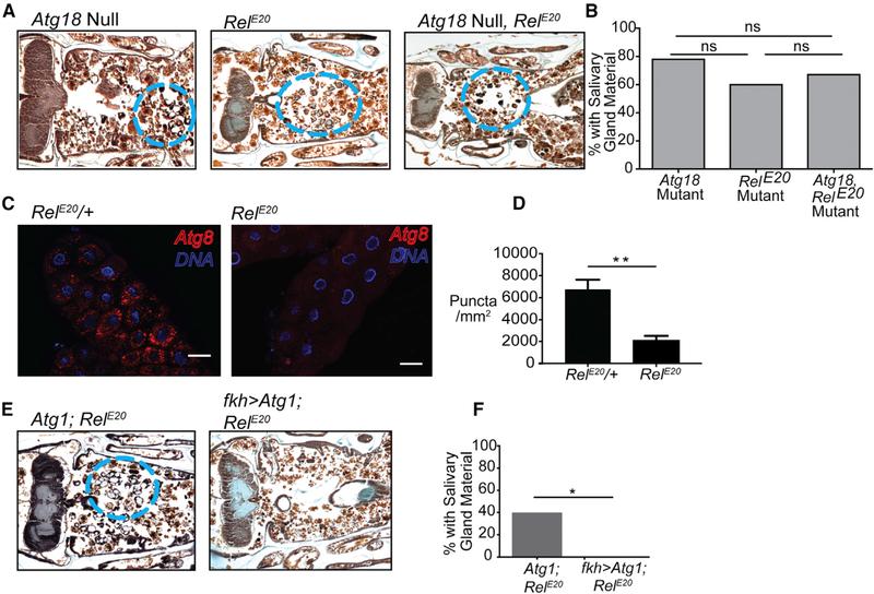
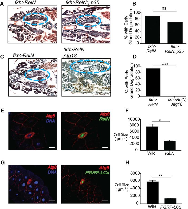
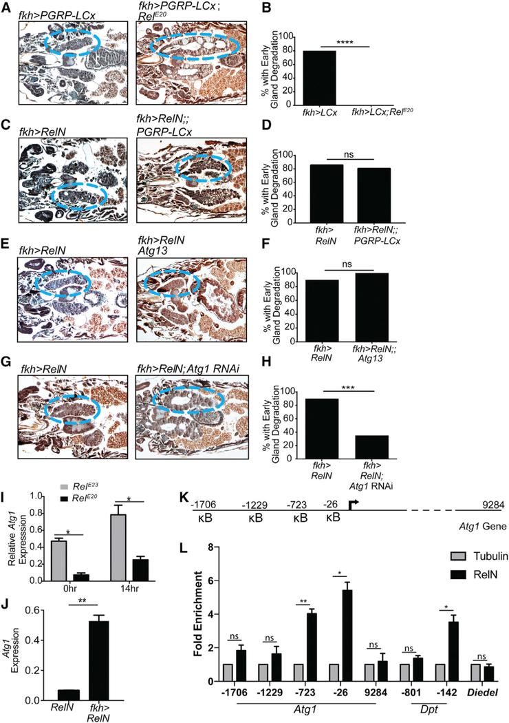
Macroautophagy and cell death both contribute to innate immunity, but little is known about how these processes integrate. Drosophila larval salivary glands require autophagy for developmentally programmed cell death, and innate immune signaling factors increase in these dying cells. Here, we show that the nuclear factor κB (NF-κB) factor Relish, a component of the immune deficiency (Imd) pathway, is required for salivary gland degradation. Surprisingly, of the classic Imd pathway components, only Relish and the PGRP receptors were involved in salivary gland degradation. Significantly, Relish controls salivary gland degradation by regulating autophagy but not caspases. In addition, expression of either Relish or PGRP-LC causes premature autophagy induction and subsequent gland degradation. Relish controls autophagy by regulating the expression of Atg1, a core component and activator of the autophagy pathway. Together these findings demonstrate that a NF-κB pathway regulates autophagy during developmentally programmed cell death.
自噬和细胞死亡都有助于先天免疫,但人们对这些过程如何整合知之甚少。果蝇幼虫唾液腺的发育程序性细胞死亡需要自噬,并且这些死亡细胞中的先天免疫信号因子增加。在这里,我们表明,核因子 κB (NF-κB) 因子 Relish 是免疫缺陷 (Imd) 途径的一个组成部分,是唾液腺降解所必需的。令人惊讶的是,在经典的 Imd 途径成分中,只有 Relish 和 PGRP 受体参与唾液腺降解。重要的是,Relish 通过调节自噬而不是半胱天冬酶来控制唾液腺的降解。此外,Relish 或 PGRP-LC 的表达会导致过早的自噬诱导和随后的腺体降解。Relish 通过调节自噬途径的核心组成部分和激活剂 Atg1 的表达来控制自噬。这些发现表明,NF-κB 途径在发育程序性细胞死亡过程中调节自噬。