Suppr超能文献

哥伦比亚潘氏利什曼原虫不同毒力株的基因组分析。

Genomic Analysis of Colombian Leishmania panamensis strains with different level of virulence.

机构信息

Grupo Biología y Control de Enfermedades Infecciosas, Universidad de Antioquia, Medellín, Colombia.

Laboratorio de Investigaciones en Parasitología Tropical (LIPT), Departamento de Biología, Facultad de Ciencias, Universidad del Tolima, Tolima, Colombia.

出版信息

Sci Rep. 2018 Nov 26;8(1):17336. doi: 10.1038/s41598-018-35778-6.

Abstract

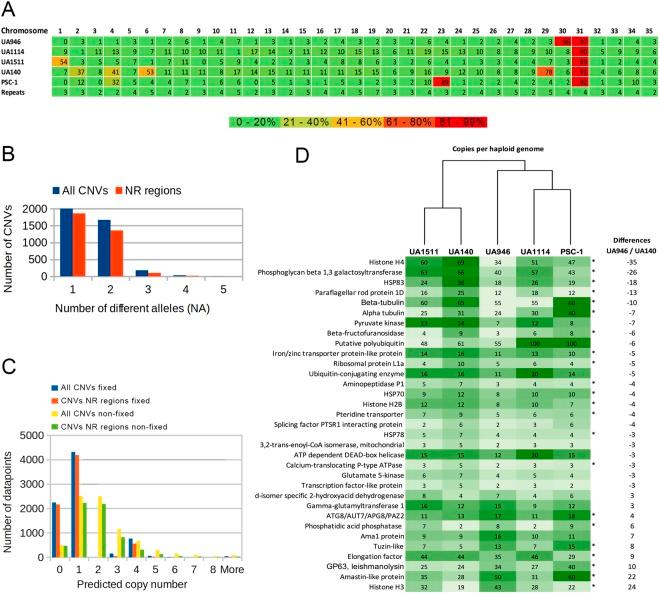
The establishment of Leishmania infection in mammalian hosts and the subsequent manifestation of clinical symptoms require internalization into macrophages, immune evasion and parasite survival and replication. Although many of the genes involved in these processes have been described, the genetic and genomic variability associated to differences in virulence is largely unknown. Here we present the genomic variation of four Leishmania (Viannia) panamensis strains exhibiting different levels of virulence in BALB/c mice and its application to predict novel genes related to virulence. De novo DNA sequencing and assembly of the most virulent strain allowed comparative genomics analysis with sequenced L. (Viannia) panamensis and L. (Viannia) braziliensis strains, and showed important variations at intra and interspecific levels. Moreover, the mutation detection and a CNV search revealed both base and structural genomic variation within the species. Interestingly, we found differences in the copy number and protein diversity of some genes previously related to virulence. Several machine-learning approaches were applied to combine previous knowledge with features derived from genomic variation and predict a curated set of 66 novel genes related to virulence. These genes can be prioritized for validation experiments and could potentially become promising drug and immune targets for the development of novel prophylactic and therapeutic interventions.

摘要

利什曼原虫感染哺乳动物宿主并随后表现出临床症状需要被巨噬细胞内化、免疫逃避以及寄生虫的存活和复制。尽管已经描述了许多参与这些过程的基因,但与毒力差异相关的遗传和基因组变异性在很大程度上仍是未知的。在这里,我们展示了在 BALB/c 小鼠中表现出不同毒力水平的 4 株(Viannia)panamensis 菌株的基因组变异,并将其应用于预测与毒力相关的新基因。最毒力菌株的从头 DNA 测序和组装允许与已测序的(Viannia)panamensis 和 L.(Viannia)braziliensis 菌株进行比较基因组分析,显示了种内和种间的重要变异。此外,突变检测和 CNV 搜索揭示了种内的碱基和结构基因组变异。有趣的是,我们发现了一些先前与毒力相关的基因在拷贝数和蛋白质多样性上的差异。几种机器学习方法被应用于将先前的知识与来自基因组变异的特征相结合,并预测了一组经过精心筛选的与毒力相关的 66 个新基因。这些基因可以优先进行验证实验,并有可能成为开发新的预防性和治疗性干预措施的有前途的药物和免疫靶点。

https://cdn.ncbi.nlm.nih.gov/pmc/blobs/a0b0/6255768/dd72e349bf82/41598_2018_35778_Fig1_HTML.jpg

文献AI研究员

20分钟写一篇综述,助力文献阅读效率提升50倍。

立即体验

用中文搜PubMed

大模型驱动的PubMed中文搜索引擎

马上搜索

文档翻译

学术文献翻译模型,支持多种主流文档格式。

立即体验