Suppr超能文献

ORY-1001通过触发HK2介导的瓦伯格效应抑制肺癌细胞生长并诱导其凋亡。

ORY-1001 Suppresses Cell Growth and Induces Apoptosis in Lung Cancer Through Triggering HK2 Mediated Warburg Effect.

作者信息

Lu Zhaoliang, Guo Yanke, Zhang Xiaoya, Li Jing, Li Leilei, Zhang Shuai, Shan Changliang

机构信息

The First Affiliated Hospital, Biomedical Translational Research Institute, Jinan University, Guangzhou, China.

State Key Laboratory of Medicinal Chemical Biology, College of Pharmacy and Tianjin Key Laboratory of Molecular Drug Research, Nankai University, Tianjin, China.

出版信息

Front Pharmacol. 2018 Dec 4;9:1411. doi: 10.3389/fphar.2018.01411. eCollection 2018.

Abstract

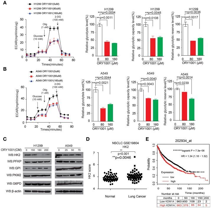
ORY-1001, an inhibitor of covalent lysine (K)-specific demethylase 1A (KDM1A), has been used as a therapy for the treatment of acute leukemia. However, the underlying mechanisms of anticancer are still not fully elucidated. Here, we report that KDM1A is highly expressed in lung cancers, where it appears to drive aggressive growth. Furthermore, lung cancer patients with higher KDM1A levels have worse survival outcomes than patients with lower KDM1A levels. Interestingly, ORY-1001significantly inhibited the cell proliferation, colony formation, cell cycle, and induced apoptosis, by regulating the Warburg effect through controlling Hexokinases 2 (HK2) expression. In summary, these results indicate that ORY-1001 could inhibit the growth of lung cancer cells via regulating the Warburg effect by controlling HK2.

摘要

ORY-1001是一种共价赖氨酸(K)特异性去甲基化酶1A(KDM1A)抑制剂,已被用作治疗急性白血病的一种疗法。然而,其抗癌的潜在机制仍未完全阐明。在此,我们报告KDM1A在肺癌中高表达,似乎在驱动侵袭性生长。此外,KDM1A水平较高的肺癌患者比KDM1A水平较低的患者生存结果更差。有趣的是,ORY-1001通过控制己糖激酶2(HK2)的表达来调节瓦伯格效应,从而显著抑制细胞增殖、集落形成、细胞周期并诱导细胞凋亡。总之,这些结果表明ORY-1001可通过控制HK2调节瓦伯格效应来抑制肺癌细胞的生长。

https://cdn.ncbi.nlm.nih.gov/pmc/blobs/a908/6290890/366f7e7b53e9/fphar-09-01411-g0001.jpg

文献AI研究员

20分钟写一篇综述,助力文献阅读效率提升50倍。

立即体验

用中文搜PubMed

大模型驱动的PubMed中文搜索引擎

马上搜索

文档翻译

学术文献翻译模型,支持多种主流文档格式。

立即体验