Institute for Molecular Biosciences, Goethe University Frankfurt, Max von Laue Str. 9, D-60438 Frankfurt, Germany.
Frankfurt Institute for Advanced Studies, D-60438 Frankfurt, Germany.
Nucleic Acids Res. 2019 Feb 28;47(4):1880-1895. doi: 10.1093/nar/gky1261.
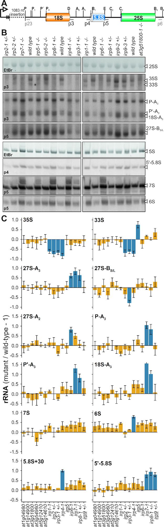
rRNA processing and assembly of ribosomal proteins during maturation of ribosomes involve many ribosome biogenesis factors (RBFs). Recent studies identified differences in the set of RBFs in humans and yeast, and the existence of plant-specific RBFs has been proposed as well. To identify such plant-specific RBFs, we characterized T-DNA insertion mutants of 15 Arabidopsis thaliana genes encoding nuclear proteins with nucleotide binding properties that are not orthologues to yeast or human RBFs. Mutants of nine genes show an altered rRNA processing ranging from inhibition of initial 35S pre-rRNA cleavage to final maturation events like the 6S pre-rRNA processing. These phenotypes led to their annotation as 'involved in rRNA processing' - IRP. The irp mutants are either lethal or show developmental and stress related phenotypes. We identified IRPs for maturation of the plant-specific precursor 5'-5.8S and one affecting the pathway with ITS2 first cleavage of the 35S pre-rRNA transcript. Moreover, we realized that 5'-5.8S processing is essential, while a mutant causing 6S accumulation shows only a weak phenotype. Thus, we demonstrate the importance of the maturation of the plant-specific precursor 5'-5.8S for plant development as well as the occurrence of an ITS2 first cleavage pathway in fast dividing tissues.
rRNA 加工和核糖体蛋白的组装在核糖体成熟过程中涉及许多核糖体生物发生因子(RBF)。最近的研究确定了人类和酵母中 RBF 集合的差异,并且已经提出了植物特异性 RBF 的存在。为了鉴定这种植物特异性的 RBF,我们对编码具有核苷酸结合性质的核蛋白的 15 个拟南芥基因的 T-DNA 插入突变体进行了表征,这些核蛋白与酵母或人类 RBF 没有同源物。九个基因的突变体显示出 rRNA 加工的改变,从初始 35S 前 rRNA 切割的抑制到最终成熟事件,如 6S 前 rRNA 加工。这些表型导致它们被注释为“参与 rRNA 加工”-IRP。irp 突变体要么是致死的,要么表现出发育和应激相关的表型。我们确定了用于植物特异性前体 5'-5.8S 成熟的 IRP,以及一个影响具有 ITS2 首次切割 35S 前 rRNA 转录物的途径的 IRP。此外,我们意识到 5'-5.8S 加工是必需的,而导致 6S 积累的突变体表现出较弱的表型。因此,我们证明了植物特异性前体 5'-5.8S 的成熟对于植物发育的重要性,以及在快速分裂组织中存在 ITS2 首次切割途径。