Tan Tao, Wang Hong, Cao Haiqiang, Zeng Lijuan, Wang Yuqi, Wang Zhiwan, Wang Jing, Li Jie, Wang Siling, Zhang Zhiwen, Li Yaping
State Key Laboratory of Drug Research & Center of Pharmaceutics Shanghai Institute of Materia Medica Chinese Academy of Sciences Shanghai 201203 China.
School of Pharmacy Shenyang Pharmaceutical University Shenyang 110016 Liaoning China.
Adv Sci (Weinh). 2018 Oct 29;5(12):1801012. doi: 10.1002/advs.201801012. eCollection 2018 Dec.
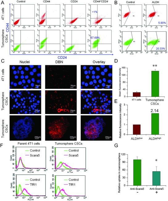
Cancer stem cells (CSCs) are proposed to account for the initiation of cancer metastasis, but their accessibility remains a great challenge. This study reports deep tumor-penetrated biomimetic nanocages to augment the accessibility to CSCs fractions in tumor for anti-metastasis therapy. The nanocages can load photothermal agent of 1,1-dioctadecyl-3,3,3,3-tetramethylindotricarbocyanine iodide (DBN) and chemotherapeutic epirubicin (EBN) to eradicate CSCs for photothermal-chemotherapy of breast cancer metastasis. In metastatic 4T1-indcued tumor model, both DBN and EBN can efficiently accumulate in tumor sites and feasibly permeate throughout the tumor mass. These biomimetic nanosystems can be preferentially internalized by cancer cells and effectively accessed to CSCs fractions in tumor. The DBN+laser/EBN treatment produces considerable depression of primary tumor growth, drastically eradicates around 80% of CSCs fractions in primary tumor, and results in 95.2% inhibition of lung metastasis. Thus, the biomimetic nanocages can be a promising delivery nanovehicle with preferential CSCs-accessibility for effective anti-metastasis therapy.
癌症干细胞(CSCs)被认为是癌症转移起始的原因,但其可及性仍然是一个巨大的挑战。本研究报道了深度穿透肿瘤的仿生纳米笼,以增加肿瘤中CSCs组分的可及性用于抗转移治疗。纳米笼可负载光热剂1,1-二辛基-3,3,3,3-四甲基吲哚三碳菁碘化物(DBN)和化疗药物表柔比星(EBN),以根除CSCs用于乳腺癌转移的光热化疗。在转移性4T1诱导的肿瘤模型中,DBN和EBN均可有效积聚在肿瘤部位并切实渗透整个肿瘤块。这些仿生纳米系统可被癌细胞优先内化,并有效进入肿瘤中的CSCs组分。DBN+激光/EBN治疗使原发性肿瘤生长显著受抑,大幅根除原发性肿瘤中约80%的CSCs组分,并导致95.2%的肺转移抑制率。因此,仿生纳米笼可以成为一种有前景的递送纳米载体,具有优先的CSCs可及性用于有效的抗转移治疗。