Institute of Digestive Diseases, Longhua Hospital, Shanghai University of Traditional Chinese Medicine, Shanghai, 200032, China.
Department of General Surgery, Longhua Hospital, Shanghai University of Traditional Chinese Medicine, Shanghai, 200032, China.
Mol Cancer. 2019 Jan 10;18(1):8. doi: 10.1186/s12943-018-0932-8.
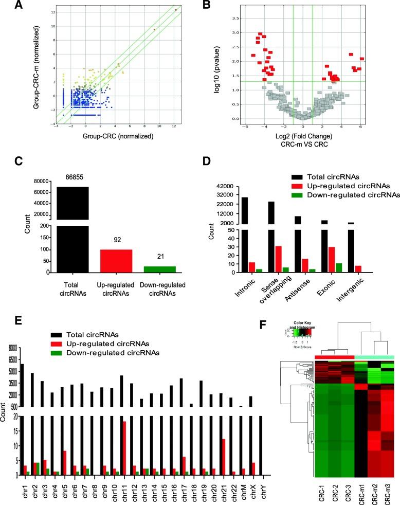
In this study, the secondary sequencing was used to profile circRNA expression in the tissue samples from three CRC patients with liver metastasis and three matched CRC patients. After verified some candidates in another 40 CRC and CRC-m samples by qRT-PCR, we further demonstrated that circRNA_0001178 and circRNA_0000826 were significantly upregulated in CRC-m tissues, and both of them had the potential for diagnosing liver metastases from colorectal cancer. Finally, the networks of circRNA-miRNA-mRNA base on these two circRNAs were constructed respectively. This study showed that differentially expressed circRNAs were existed between the tissue samples from colorectal cancer patients with and without liver metastasis. And also suggested that circRNA_0001178 and circRNA_0000826 may serve as a potential diagnostic biomarker for liver metastases from colorectal cancer.
在这项研究中,我们使用二级测序技术来分析来自 3 名结直肠癌伴肝转移患者和 3 名匹配的结直肠癌患者的组织样本中的 circRNA 表达谱。通过 qRT-PCR 在另外 40 名 CRC 和 CRC-m 样本中验证了一些候选物后,我们进一步证明 circRNA_0001178 和 circRNA_0000826 在 CRC-m 组织中显著上调,并且它们都具有诊断结直肠癌肝转移的潜力。最后,我们分别构建了基于这两个 circRNAs 的 circRNA-miRNA-mRNA 网络。这项研究表明,结直肠癌患者有和无肝转移的组织样本之间存在差异表达的 circRNAs。并且提示 circRNA_0001178 和 circRNA_0000826 可能作为结直肠癌肝转移的潜在诊断生物标志物。