Suppr超能文献

肠球菌核心基因组多位点序列分型方案。

A Core Genome Multilocus Sequence Typing Scheme for Enterococcus faecalis.

机构信息

Robert Koch Institute, Division of Nosocomial Pathogens and Antibiotic Resistances, Wernigerode, Germany.

Department of Periodontology and Restorative Dentistry, University Hospital Muenster, Muenster, Germany.

出版信息

J Clin Microbiol. 2019 Feb 27;57(3). doi: 10.1128/JCM.01686-18. Print 2019 Mar.

Abstract

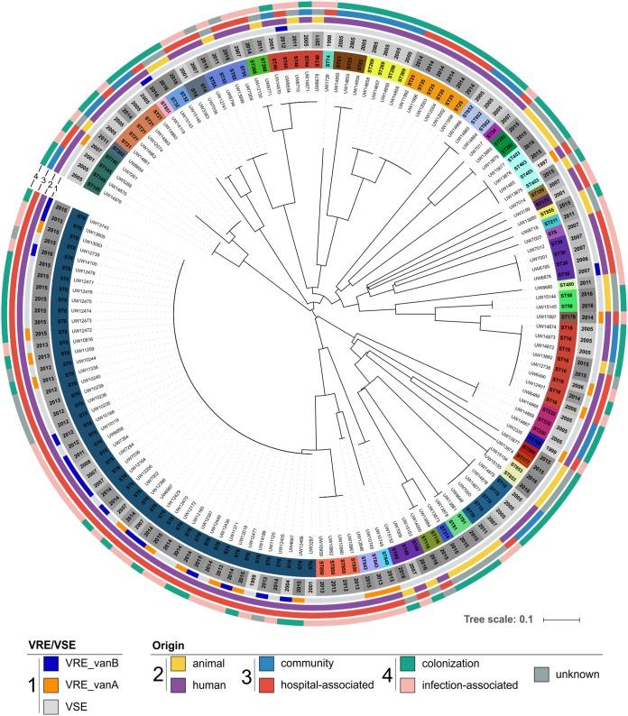
Among enterococci, occurs ubiquitously, with the highest incidence of human and animal infections. The high genetic plasticity of complicates both molecular investigations and phylogenetic analyses. Whole-genome sequencing (WGS) enables unraveling of epidemiological linkages and putative transmission events between humans, animals, and food. Core genome multilocus sequence typing (cgMLST) aims to combine the discriminatory power of classical multilocus sequence typing (MLST) with the extensive genetic data obtained by WGS. By sequencing a representative collection of 146 strains isolated from hospital outbreaks, food, animals, and colonization of healthy human individuals, we established a novel cgMLST scheme with 1,972 gene targets within the Ridom SeqSphere software. To test the cgMLST scheme and assess the typing performance, different collections comprising environmental and bacteremia isolates, as well as all publicly available genome sequences from the NCBI and SRA databases, were analyzed. In more than 98.6% of the tested genomes, >95% good cgMLST target genes were detected (mean, 99.2% target genes). Our genotyping results not only corroborate the known epidemiological background of the isolates but exceed previous typing resolution. In conclusion, we have created a powerful typing scheme, hence providing an international standardized nomenclature that is suitable for surveillance approaches in various sectors, linking public health, veterinary public health, and food safety in a true One Health fashion.

摘要

肠球菌属中, 普遍存在,是人和动物感染的最高发病率。 的高度遗传可塑性使得分子研究和系统发育分析变得复杂。全基因组测序 (WGS) 能够揭示人类、动物和食物之间的流行病学联系和潜在的传播事件。核心基因组多位点序列分型 (cgMLST) 旨在将经典多位点序列分型 (MLST) 的区分能力与 WGS 获得的广泛遗传数据相结合。通过对从医院暴发、食品、动物和健康个体定植中分离的 146 株代表性菌株进行测序,我们在 Ridom SeqSphere 软件中建立了一种新的 cgMLST 方案,其中包含 1972 个基因靶标。为了测试 cgMLST 方案并评估分型性能,我们分析了不同的集合,包括环境和菌血症分离物,以及来自 NCBI 和 SRA 数据库的所有公开基因组序列。在测试的基因组中,超过 98.6%的基因组检测到了 >95%的良好 cgMLST 靶基因(平均 99.2%的靶基因)。我们的基因分型结果不仅证实了分离物的已知流行病学背景,而且超过了以前的分型分辨率。总之,我们创建了一种强大的分型方案,从而提供了一种适合于各个领域监测方法的国际标准化命名法,将公共卫生、兽医公共卫生和食品安全以真正的“One Health”方式联系起来。

https://cdn.ncbi.nlm.nih.gov/pmc/blobs/17a7/6425188/b36003098c2f/JCM.01686-18-f0001.jpg

文献AI研究员

20分钟写一篇综述,助力文献阅读效率提升50倍。

立即体验

用中文搜PubMed

大模型驱动的PubMed中文搜索引擎

马上搜索

文档翻译

学术文献翻译模型,支持多种主流文档格式。

立即体验