a MRC Laboratory for Molecular Cell Biology , University College London , London , UK.
Autophagy. 2019 Jun;15(6):976-997. doi: 10.1080/15548627.2019.1569925. Epub 2019 Feb 1.
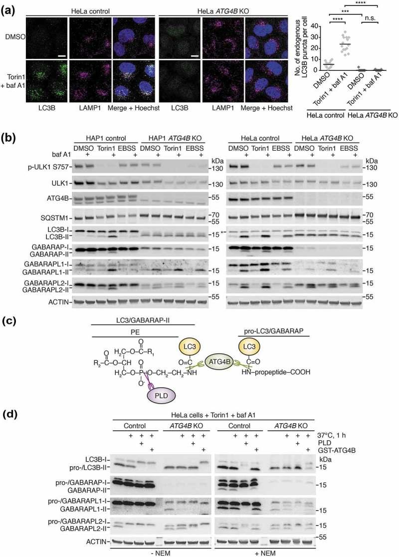
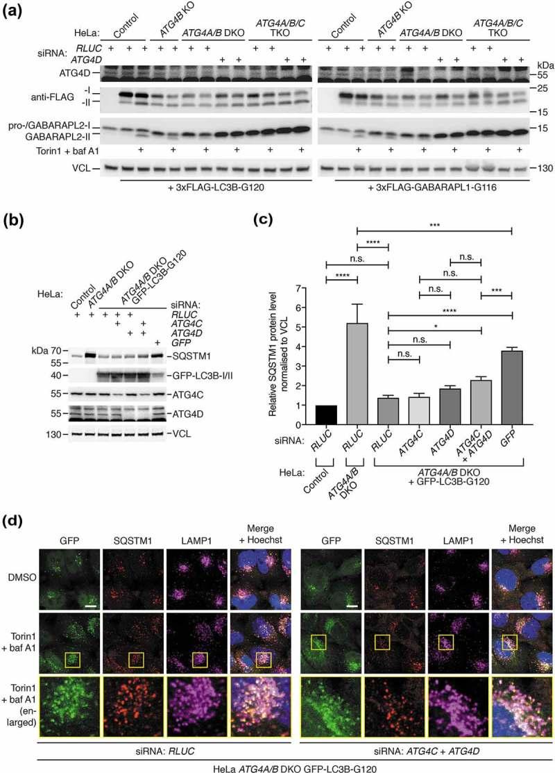
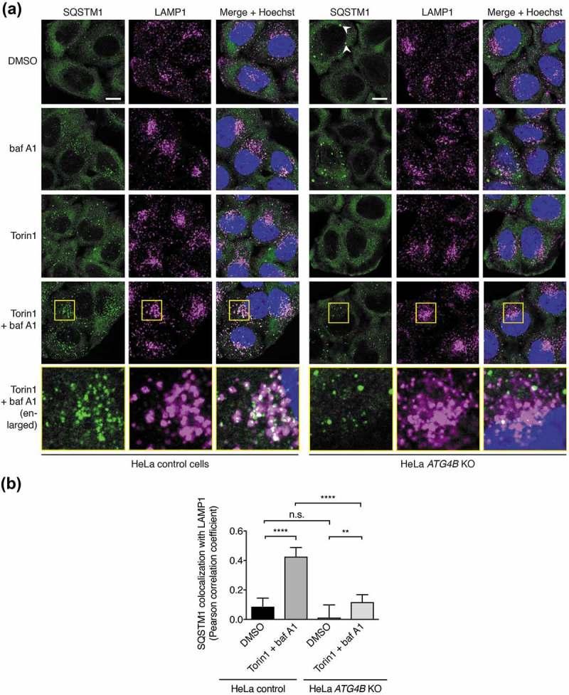
Macroautophagy/autophagy is a cellular degradation pathway that delivers cytoplasmic material to lysosomes via double-membrane organelles called autophagosomes. Lipidation of ubiquitin-like LC3/GABARAP proteins on the autophagosome membrane is important for autophagy. The cysteine protease ATG4 executes 2 LC3/GABARAP processing events: priming of newly synthesized pro-LC3/GABARAP to enable subsequent lipidation, and delipidation/deconjugation of lipidated LC3/GABARAP (the exact purpose of which is unclear in mammals). Four ATG4 isoforms (ATG4A to ATG4D) exist in mammals; however, the functional redundancy of these proteins in cells is poorly understood. Here we show that human HAP1 and HeLa cells lacking ATG4B exhibit a severe but incomplete defect in LC3/GABARAP processing and autophagy. By further genetic depletion of ATG4 isoforms using CRISPR-Cas9 and siRNA we uncover that ATG4A, ATG4C and ATGD all contribute to residual priming activity, which is sufficient to enable lipidation of endogenous GABARAPL1 on autophagic structures. We also demonstrate that expressing high levels of pre-primed LC3B in ATG4-deficient cells can rescue a defect in autophagic degradation of the cargo receptor SQSTM1/p62, suggesting that delipidation by human ATG4 is not essential for autophagosome formation and fusion with lysosomes. Overall, our study provides a comprehensive characterization of ATG4 isoform function during autophagy in human cells. Abbreviations: Atg: autophagy-related; baf A1: bafilomycin A CASP3: caspase 3; CLEM: correlative light and electron microscopy; CMV: cytomegalovirus; CRISPR: clustered regularly interspaced short palindromic repeats; DKO: double knockout; EGFP: enhanced green fluorescent protein; GABARAP: GABA type A receptor-associated protein; GABARAPL1: GABA type A receptor-associated protein like 1; GABARAPL2: GABA type A receptor-associated protein like 2; GFP: green fluorescent protein; HB: homogenization buffer; KO: knockout; LAMP1: lysosomal associated membrane protein 1; LIR: LC3 interacting region; MAP1LC3/LC3: microtubule-associated protein 1 light chain 3; MFN2: mitofusin 2; N.A.: numerical aperture; NEM: N-ethylmaleimide; PDHA1: pyruvate dehydrogenase E1 alpha 1 subunit; PLD: phospholipase D; PE: phosphatidylethanolamine; RLUC: Renilla luciferase; SQSTM1: sequestosome 1; TEM: transmission electron microscopy; TKO: triple knockout; ULK1: unc-51 like autophagy activating kinase 1; VCL: vinculin; WT: wild-type.
自噬是一种细胞降解途径,通过称为自噬体的双层膜细胞器将细胞质物质递送至溶酶体。泛素样 LC3/GABARAP 蛋白在自噬体膜上的脂化对于自噬很重要。半胱氨酸蛋白酶 ATG4 执行 2 个 LC3/GABARAP 加工事件:新合成的前 LC3/GABARAP 的引发,以使其能够随后进行脂质化,以及脂质化的 LC3/GABARAP 的去脂化/去共轭(其确切目的在哺乳动物中尚不清楚)。哺乳动物中存在 4 种 ATG4 同工型(ATG4A 至 ATG4D);然而,这些蛋白质在细胞中的功能冗余性了解甚少。在这里,我们表明缺乏 ATG4B 的人 HAP1 和 HeLa 细胞在 LC3/GABARAP 加工和自噬中表现出严重但不完全的缺陷。通过进一步使用 CRISPR-Cas9 和 siRNA 遗传耗尽 ATG4 同工型,我们揭示了 ATG4A、ATG4C 和 ATGD 均有助于残留的引发活性,这足以使内源性 GABARAPL1 在自噬结构上进行脂质化。我们还证明,在 ATG4 缺陷细胞中表达高水平的预引发 LC3B 可以挽救货物受体 SQSTM1/p62 的自噬降解缺陷,这表明人类 ATG4 的去脂化对于自噬体的形成和与溶酶体的融合并非必不可少。总的来说,我们的研究提供了在人类细胞自噬过程中对 ATG4 同工型功能的全面描述。缩写:Atg:自噬相关;baf A1:巴佛洛霉素 A CASP3:半胱天冬酶 3;CLEM:相关的光和电子显微镜;CMV:巨细胞病毒;CRISPR:成簇的、规律间隔的短回文重复序列;DKO:双敲除;EGF:增强型绿色荧光蛋白;GABARAP:GABA 型 A 受体相关蛋白;GABARAPL1:GABA 型 A 受体相关蛋白样 1;GABARAPL2:GABA 型 A 受体相关蛋白样 2;GFP:绿色荧光蛋白;HB:匀浆缓冲液;KO:敲除;LAMP1:溶酶体相关膜蛋白 1;LIR:LC3 相互作用区;MAP1LC3/LC3:微管相关蛋白 1 轻链 3;MFN2:线粒体融合蛋白 2;N.A.:数值孔径;NEM:N-乙基马来酰亚胺;PDHA1:丙酮酸脱氢酶 E1 亚基 1 型;PLD:磷脂酶 D;PE:磷脂酰乙醇胺;RLUC:海肾荧光素酶;SQSTM1:自噬体 1;TEM:透射电子显微镜;TKO:三敲除;ULK1:UNC-51 样自噬激活激酶 1;VCL: vinculin;WT:野生型。