Experimental and Molecular Pathology, Institute of Pathology, Ludwig-Maximilians-Universität München, Munich, Germany.
Experimental and Molecular Pathology, Institute of Pathology, Ludwig-Maximilians-Universität München, Munich, Germany; German Cancer Consortium (DKTK), Partner site Munich, Germany; German Cancer Research Center (DKFZ), Heidelberg, Germany.
Cell Mol Gastroenterol Hepatol. 2019;7(4):783-802. doi: 10.1016/j.jcmgh.2019.02.003. Epub 2019 Mar 1.
BACKGROUND & AIMS: Intratumor heterogeneity is a common feature of colorectal cancer (CRC). Here, we analyzed whether mesenchymal-like CRC cells promote the progression of epithelial-like CRC cells via paracrine mechanisms.
Six CRC cell lines that show an epithelial phenotype were treated with conditioned media (CM) from CRC cell lines that show a mesenchymal phenotype, and effects on epithelial-mesenchymal transition (EMT), migration, invasion, and chemoresistance were determined. Secreted factors potentially mediating these effects were identified by using cytokine arrays. Associations of these factors with tumor progression and patient survival were determined.
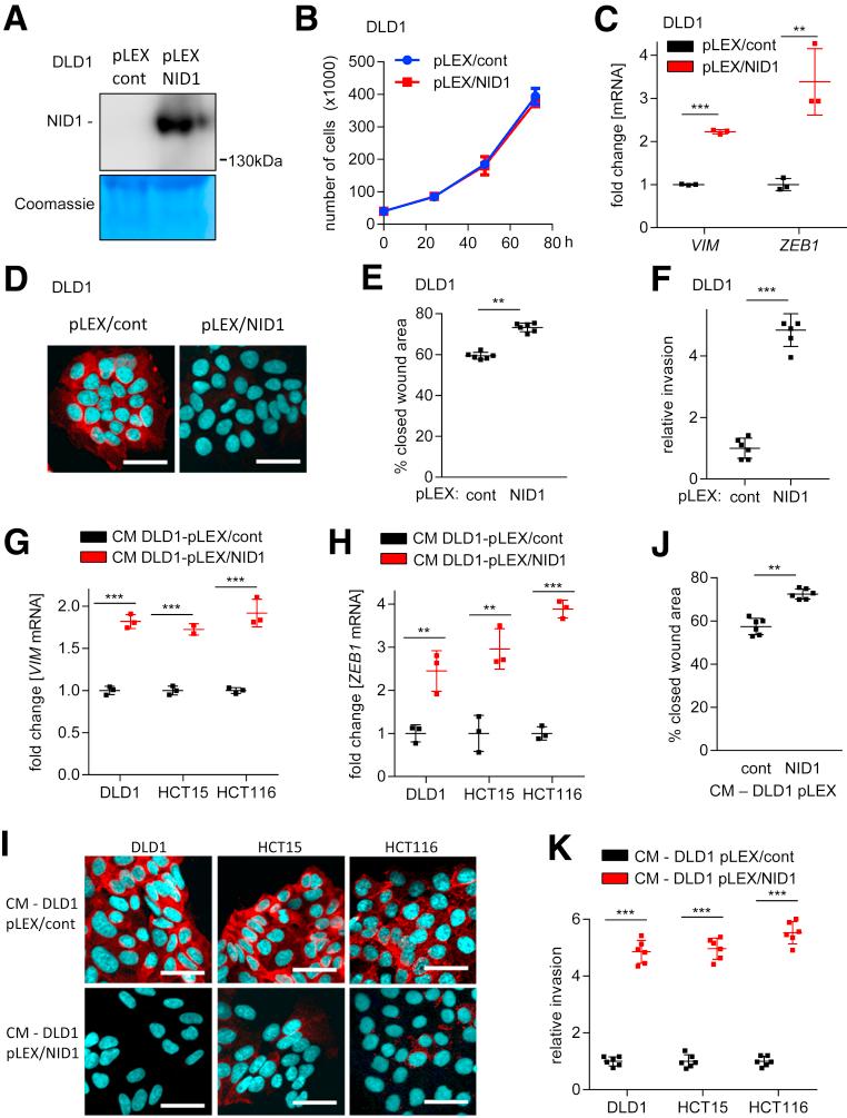
CM obtained from mesenchymal-like CRC cells induced EMT associated with increased migration, invasion, and chemoresistance in epithelial-like CRC cell lines. Notably, activation of p53 in mesenchymal-like CRC cells prevented these effects of CM. Increased concentrations of several cytokines were identified in CM from mesenchymal-like CRC cell lines and a subset of these cytokines showed repression by p53. The down-regulation of nidogen-1 (NID1) was particularly significant and was owing to p53-mediated induction of microRNA-192 and microRNA-215, which directly target the NID1 messenger RNA. NID1 was found to be required and sufficient for inducing EMT, invasion, and migration in epithelial-like CRC cells. In primary CRCs, increased NID1 expression was associated with p53 mutation and microRNA-192/215 down-regulation. Importantly, increased NID1 expression in CRCs correlated with enhanced tumor progression and poor patient survival.
Taken together, our results show that CRC cells promote tumor progression via secreting NID1, which induces EMT in neighboring tumor cells. Importantly, the interference of p53 with this paracrine signaling between tumor cells may critically contribute to tumor suppression.
肿瘤内异质性是结直肠癌(CRC)的一个常见特征。在这里,我们分析了间质样 CRC 细胞是否通过旁分泌机制促进上皮样 CRC 细胞的进展。
用具有间质表型的 CRC 细胞系的条件培养基(CM)处理表现出上皮表型的 6 种 CRC 细胞系,并确定对上皮-间充质转化(EMT)、迁移、侵袭和化学抗性的影响。通过细胞因子阵列鉴定潜在介导这些作用的分泌因子。确定这些因子与肿瘤进展和患者生存的相关性。
从间质样 CRC 细胞获得的 CM 诱导 EMT,与上皮样 CRC 细胞系中迁移、侵袭和化学抗性增加有关。值得注意的是,间质样 CRC 细胞中 p53 的激活阻止了 CM 的这些作用。在间质样 CRC 细胞系的 CM 中鉴定出几种细胞因子浓度增加,其中一些细胞因子表现出 p53 的抑制。NID1 的下调尤其显著,这是由于 p53 介导的 microRNA-192 和 microRNA-215 的诱导,这两种 microRNA 直接靶向 NID1 信使 RNA。发现 NID1 对于诱导上皮样 CRC 细胞中的 EMT、侵袭和迁移是必需和充分的。在原发性 CRC 中,NID1 表达增加与 p53 突变和 microRNA-192/215 下调有关。重要的是,CRC 中 NID1 表达的增加与增强的肿瘤进展和患者预后不良相关。
总之,我们的结果表明,CRC 细胞通过分泌 NID1 促进肿瘤进展,NID1 诱导相邻肿瘤细胞发生 EMT。重要的是,p53 对肿瘤细胞之间这种旁分泌信号的干扰可能对肿瘤抑制至关重要。