The Key Laboratory of Road and Traffic Engineering, Ministry of Education, School of Transportation Engineering, Tongji University, Shanghai 201804, China.
School of Traffic and Transportation, Lanzhou Jiaotong University, Lanzhou 730070, China.
Int J Environ Res Public Health. 2019 Mar 9;16(5):870. doi: 10.3390/ijerph16050870.
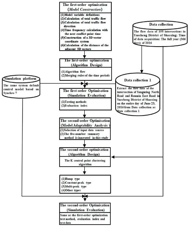
This paper proposes a novel two-order optimization model of the division of time-of-day control segmented points of road intersection to address the limitations of the randomness of artificial experience, avoid the complex multi-factor division calculation, and optimize the traditional model over traffic safety and data-driven methods. For the first-order optimization-that is, deep optimization of the model input data-we first increase the dimension of traditional traffic flow data by data-driven and traffic safety methods, and develop a vector quantity to represent the size, direction, and time frequency with conflict point traffic of the total traffic flow at a certain intersection for a period by introducing a 3D vector of intersection traffic flow. Then, a time-series segmentation algorithm is used to recurse the distance amongst adjacent vectors to obtain the initial scheme of segmented points, and the segmentation points are finally divided by the combination of the preliminary scheme. For the second-order optimization-that is, model adaptability analysis-the traffic flow data at intersections are subjected to standardised processing by five-number summary. The different traffic flow characteristics of the intersection are categorised by the K central point clustering algorithm of big data, and an applicability analysis of each type of intersection is conducted by using an innovated piecewise point division model. The actual traffic flow data of 155 intersections in Yuecheng District, Shaoxing, China, in 2016 are tested. Four types of intersections in the tested range are evaluated separately by the innovated piecewise point division model and the traditional total flow segmentation model on the basis of Synchro 7 simulation software. It is shown that when the innovated double-order optimization model is used in the intersection according to the 'hump-type' traffic flow characteristic, its control is more accurate and efficient than that of the traditional total flow segmentation model. The total delay time is reduced by approximately 5.6%. In particular, the delay time in the near-peak-flow buffer period is significantly reduced by approximately 17%. At the same time, the traffic accident rate has also dropped significantly, effectively improving traffic safety at intersections.
本文提出了一种新颖的分时控制分段点划分的二阶优化模型,以解决人工经验随机性的局限性,避免复杂的多因素划分计算,并优化传统模型在交通安全和数据驱动方法方面的不足。对于一阶优化,即模型输入数据的深度优化,我们首先通过数据驱动和交通安全方法增加传统交通流量数据的维度,通过引入交叉口交通流量的 3D 向量,开发一个向量来表示某一交叉口某一时间段内总交通流量的大小、方向和时间频率与冲突点交通的关系。然后,使用时间序列分割算法递归相邻向量之间的距离,得到分段点的初始方案,最后通过初步方案的组合对分段点进行划分。对于二阶优化,即模型适应性分析,对交叉口的交通流量数据进行标准化处理。采用大数据 K 中心点聚类算法对交叉口的不同交通流特征进行分类,通过创新分段点划分模型对每类交叉口进行适用性分析。采用 2016 年绍兴市越城区 155 个交叉口的实际交通流量数据,通过 Synchro 7 仿真软件对创新分段点划分模型和传统总流量分段模型分别对测试范围内的四类交叉口进行评估。结果表明,当根据“驼峰型”交通流特征在交叉口使用创新的双阶优化模型时,其控制比传统的总流量分段模型更加准确和高效。总延误时间减少了约 5.6%。特别是在高峰流量缓冲期的延误时间明显减少了约 17%。同时,交通事故率也显著下降,有效提高了交叉口的交通安全。