Institute of Fisheries Sciences, Pukyong National University, Busan 46041, Korea.
Mar Drugs. 2019 Mar 15;17(3):168. doi: 10.3390/md17030168.
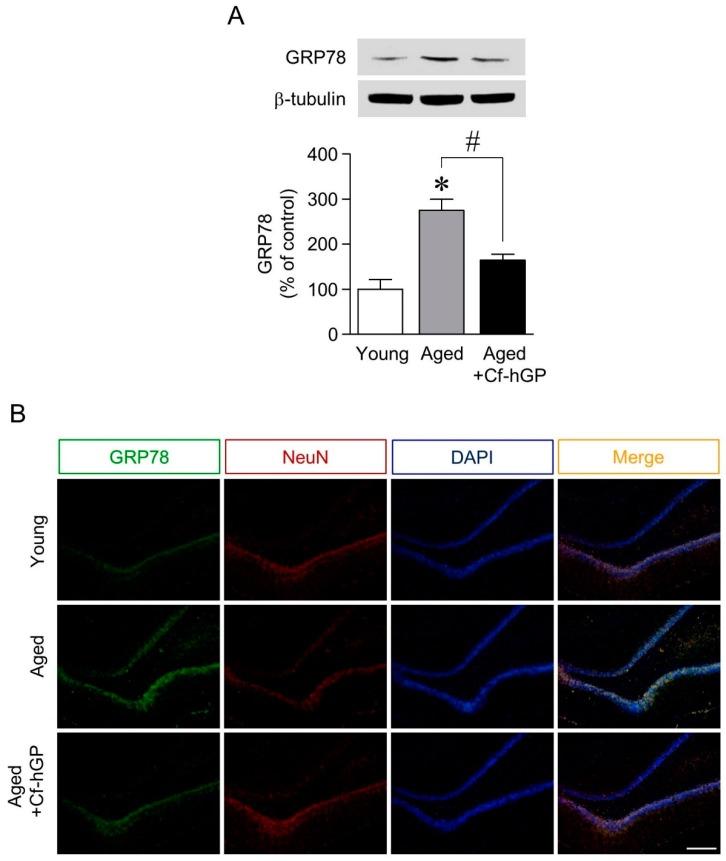
Endoplasmic reticulum (ER) stress is involved in various neurodegenerative disorders. We previously found that () crude proteins enhance spatial memory by increasing the expression of brain-derived neurotrophic factor (BDNF) in rat dorsal hippocampus. The present study investigated whether the chronic oral administration of hydrophilic glycoproteins (Cf-hGP) reduces aging-induced cognitive dysfunction by regulating ER stress in the dorsal hippocampus. The oral administration of Cf-hGP (15 mg/kg/day) for four weeks attenuated the aging-induced increase in ER stress response protein glucose-regulated protein 78 (GRP78) in the synaptosome of the dorsal hippocampus; this was attenuated by the function-blocking anti-BDNF antibody (1 μg/μL) and a matrix metallopeptidase 9 inhibitor 1 (5 μM). Aging-induced GRP78 expression was associated with glycogen synthase kinase-3 beta (GSK-3β) (Tyr216)-mediated c-Jun N-terminal kinase phosphorylation, which was downregulated upon Cf-hGP administration. The Cf-hGP-induced increase in GSK-3β (Ser9) phosphorylation was downregulated by inhibiting tyrosine receptor kinase B and extracellular signal-regulated kinase (ERK)1/2 with cyclotraxin-B (200 nM) and SL327 (10 μM), respectively. Cf-hGP administration or the inhibition of ER stress with salubrinal (1 mg/kg, i.p.) significantly decreased aging-induced spatial memory impairment. These findings suggest that the activation of the synaptosomal BDNF-ERK1/2 signaling in the dorsal hippocampus by Cf-hGP attenuates age-dependent ER stress-induced cognitive dysfunction.
内质网应激参与多种神经退行性疾病。我们之前发现,()粗蛋白通过增加大鼠背侧海马脑源性神经营养因子(BDNF)的表达来增强空间记忆。本研究探讨了亲水性糖蛋白(Cf-hGP)的慢性口服给药是否通过调节背侧海马的内质网应激来减轻衰老引起的认知功能障碍。Cf-hGP(15mg/kg/天)口服给药 4 周可减轻衰老引起的背侧海马突触体内质网应激反应蛋白葡萄糖调节蛋白 78(GRP78)的增加;这种增加被功能阻断抗 BDNF 抗体(1μg/μL)和基质金属蛋白酶 9 抑制剂 1(5μM)减弱。衰老诱导的 GRP78 表达与糖原合酶激酶-3β(GSK-3β)(Tyr216)介导的 c-Jun N 末端激酶磷酸化有关,Cf-hGP 给药后下调了该磷酸化。Cf-hGP 诱导的 GSK-3β(Ser9)磷酸化下调通过抑制酪氨酸受体激酶 B 和细胞外信号调节激酶(ERK)1/2 分别用环孢菌素-B(200nM)和 SL327(10μM)来实现。Cf-hGP 给药或用 salubrinal(1mg/kg,ip)抑制内质网应激显著降低了衰老引起的空间记忆损伤。这些发现表明,Cf-hGP 激活背侧海马的突触体 BDNF-ERK1/2 信号通路可减轻与年龄相关的内质网应激引起的认知功能障碍。