ZHMB, Saarland University, Homburg, Germany.
Department of Molecular Neurobiology, Max Planck Institute for Experimental Medicine, Göttingen, Germany.
Elife. 2019 Mar 18;8:e41720. doi: 10.7554/eLife.41720.
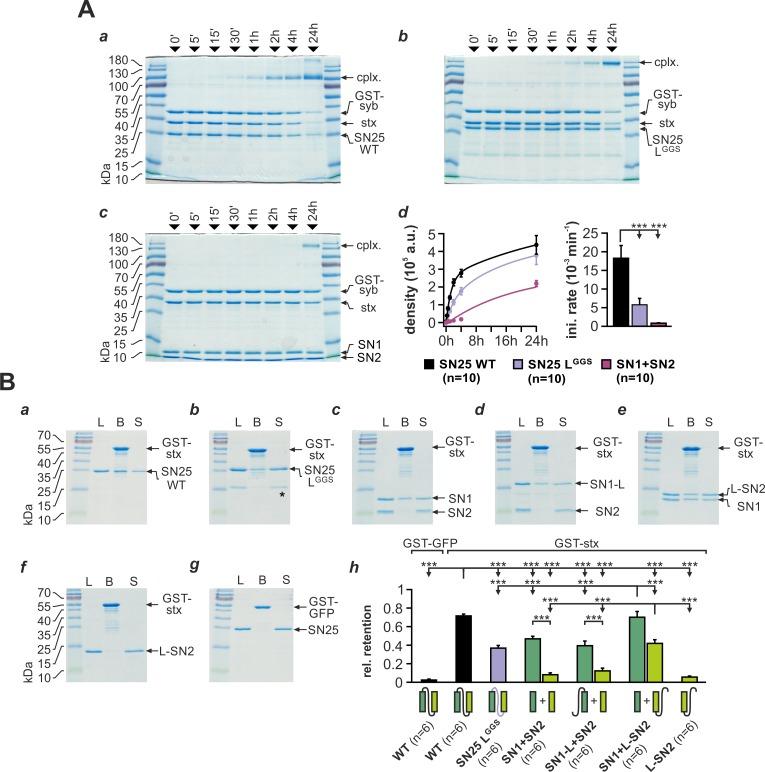
SNAP-25 is an essential component of SNARE complexes driving fast Ca-dependent exocytosis. Yet, the functional implications of the tandem-like structure of SNAP-25 are unclear. Here, we have investigated the mechanistic role of the acylated "linker" domain that concatenates the two SNARE motifs within SNAP-25. Refuting older concepts of an inert connector, our detailed structure-function analysis in murine chromaffin cells demonstrates that linker motifs play a crucial role in vesicle priming, triggering, and fusion pore expansion. Mechanistically, we identify two synergistic functions of the SNAP-25 linker: First, linker motifs support t-SNARE interactions and accelerate ternary complex assembly. Second, the acylated N-terminal linker segment engages in local lipid interactions that facilitate fusion triggering and pore evolution, putatively establishing a favorable membrane configuration by shielding phospholipid headgroups and affecting curvature. Hence, the linker is a functional part of the fusion complex that promotes secretion by SNARE interactions as well as concerted lipid interplay.
SNAP-25 是驱动快速 Ca 依赖性胞吐作用的 SNARE 复合物的必需组成部分。然而,SNAP-25 串联样结构的功能意义尚不清楚。在这里,我们研究了串联在 SNAP-25 内的两个 SNARE 基序的酰化“连接”域的机械作用。反驳了关于连接域是惰性连接器的旧概念,我们在鼠嗜铬细胞中的详细结构-功能分析表明,连接基序在囊泡引发、触发和融合孔扩展中起关键作用。从机制上讲,我们确定了 SNAP-25 连接域的两个协同功能:首先,连接基序支持 t-SNARE 相互作用并加速三元复合物组装。其次,酰化的 N 端连接段参与局部脂质相互作用,促进融合触发和孔演化,通过屏蔽磷脂头部基团和影响曲率,可能建立有利的膜构象。因此,连接域是融合复合物的一个功能部分,通过 SNARE 相互作用以及协调的脂质相互作用促进分泌。