Suppr超能文献

RNA 测序为醛固酮瘤转录组提供了新的见解。

RNA Sequencing Provides Novel Insights into the Transcriptome of Aldosterone Producing Adenomas.

机构信息

Department of Surgical Sciences, Uppsala University, Uppsala, Sweden.

Department of Surgery, Marien-Hospital, Euskirchen, Germany.

出版信息

Sci Rep. 2019 Apr 18;9(1):6269. doi: 10.1038/s41598-019-41525-2.

Abstract

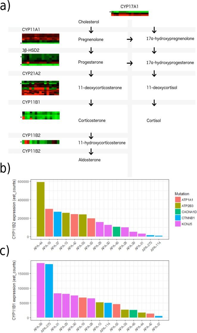
Aldosterone producing adenomas (APAs) occur in the adrenal glands of around 30% of patients with primary aldosteronism, the most common form of secondary hypertension. Somatic mutations in KCNJ5, ATP1A1, ATP2B3, CACNA1D and CTNNB1 have been described in ~60% of these tumours. We subjected 15 aldosterone producing adenomas (13 with known mutations and two without) to RNA Sequencing and Whole Genome Sequencing (n = 2). All known mutations were detected in the RNA-Seq reads, and mutations in ATP2B3 (G123R) and CACNA1D (S410L) were discovered in the tumours without known mutations. Adenomas with CTNNB1 mutations showed a large number of differentially expressed genes (1360 compared to 106 and 75 for KCNJ5 and ATP1A1/ATP2B3 respectively) and clustered together in a hierarchical clustering analysis. RT-PCR in an extended cohort of 49 APAs confirmed higher expression of AFF3 and ISM1 in APAs with CTNNB1 mutations. Investigation of the expression of genes involved in proliferation and apoptosis revealed subtle differences between tumours with and without CTNNB1 mutations. Together our results consolidate the notion that CTNNB1 mutations characterize a distinct subgroup of APAs.

摘要

醛固酮瘤(APA)发生于原发性醛固酮增多症患者的肾上腺,这是最常见的继发性高血压类型,占比约 30%。在这些肿瘤中,~60%存在 KCNJ5、ATP1A1、ATP2B3、CACNA1D 和 CTNNB1 的体细胞突变。我们对 15 个醛固酮瘤(13 个已知突变,2 个无已知突变)进行了 RNA 测序和全基因组测序(n=2)。所有已知的突变都在 RNA-Seq 读段中被检测到,而在无已知突变的肿瘤中发现了 ATP2B3(G123R)和 CACNA1D(S410L)突变。CTNNB1 突变的腺瘤有大量差异表达的基因(与 KCNJ5 和 ATP1A1/ATP2B3 相比,分别为 1360 个、106 个和 75 个),并且在层次聚类分析中聚集在一起。在一个扩展的 49 个 APA 队列中进行的 RT-PCR 证实了 CTNNB1 突变的 APA 中 AFF3 和 ISM1 的表达更高。对涉及增殖和凋亡的基因表达的研究揭示了 CTNNB1 突变肿瘤与无 CTNNB1 突变肿瘤之间的细微差异。总的来说,我们的结果证实了 CTNNB1 突变是 APA 的一个独特亚群的特征。

https://cdn.ncbi.nlm.nih.gov/pmc/blobs/a417/6472367/00f7c355e7a9/41598_2019_41525_Fig1_HTML.jpg

文献AI研究员

20分钟写一篇综述,助力文献阅读效率提升50倍。

立即体验

用中文搜PubMed

大模型驱动的PubMed中文搜索引擎

马上搜索

文档翻译

学术文献翻译模型,支持多种主流文档格式。

立即体验