Tumor Microenvironment and Metastasis, Hormel Institute, University of Minnesota, Austin, MN.
1st Affiliated Hospital of Xi'an Jiaotong University, Xi'an, Shanxi, P. R. China.
Hepatology. 2019 Oct;70(4):1409-1423. doi: 10.1002/hep.30668. Epub 2019 May 23.
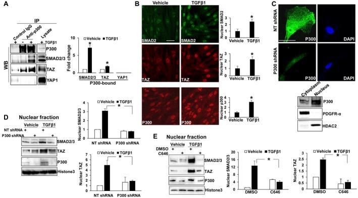
Nuclear translocation of mothers against decapentaplegic homolog 2/3 (SMAD2/3), core transcription factors of transforming growth factor β (TGF-β) signaling, is critical for hepatic stellate cell (HSC) differentiation into metastasis-promoting myofibroblasts. SMAD2/3 have multiple coactivators, including WW domain-containing transcription regulator protein 1 (WWTR1 or TAZ) and p300 acetyltransferase. In the nucleus, TAZ binds to SMAD2/3 to prevent SMAD2/3 nuclear export. However, how TAZ and SMAD2/3 enter the nucleus remains poorly understood because neither contains a nuclear localization signal (NLS), an amino acid sequence tagging proteins for nuclear transport. p300 is an NLS-containing large scaffold protein, so we hypothesized that SMAD2/3 and TAZ may undergo nuclear import through complexing with p300. Coimmunoprecipitation, immunofluorescence, and nuclear fractionation assays revealed that TGF-β1 promoted binding of SMAD2/3 and TAZ to p300 and that p300 inactivation disrupted TGF-β1-mediated SMAD2/3 and TAZ nuclear accumulation. Deleting the p300 NLS blocked TGF-β1-induced SMAD2/3 and TAZ nuclear transport. Consistently, p300 inactivation suppressed TGF-β1-mediated HSC activation and transcription of genes encoding tumor-promoting factors, such as connective tissue growth factor, Tenascin C, Periostin, platelet-derived growth factor C, and fibroblast growth factor 2, as revealed by microarray analysis. Chromatin immunoprecipitation-real-time quantitative PCR showed that canonical p300-mediated acetylation of histones also facilitated transcription in response to TGF-β1 stimulation. Interestingly, although both TGF-β1-mediated and stiffness-mediated HSC activation require p300, comparison of gene expression data sets revealed that transcriptional targets of TGF-β1 were distinct from those of stiffness-p300 mechanosignaling. Lastly, in tumor/HSC coinjection and intrasplenic tumor injection models, targeting p300 of activated-HSC/myofibroblasts by C646, short hairpin RNA, or cre-mediated gene disruption reduced tumor and liver metastatic growth in mice. Conclusion: p300 facilitates TGF-β1-stimulated HSC activation by both noncanonical (cytoplasm-to-nucleus shuttle for SMAD2/3 and TAZ) and canonical (histone acetylation) mechanisms. p300 is an attractive target for inhibiting HSC activation and the prometastatic liver microenvironment.
核转位的母亲抗 decapentaplegic 同源物 2/3(SMAD2/3),转化生长因子β(TGF-β)信号的核心转录因子,对肝星状细胞(HSC)分化为促进转移的肌成纤维细胞至关重要。SMAD2/3 有多个共激活因子,包括含有 WW 结构域的转录调节蛋白 1(WWTR1 或 TAZ)和 p300 乙酰转移酶。在核内,TAZ 与 SMAD2/3 结合以防止 SMAD2/3 核输出。然而,TAZ 和 SMAD2/3 如何进入核内仍然知之甚少,因为它们都不含有核定位信号(NLS),NLS 是一种标记蛋白用于核转运的氨基酸序列。p300 是一种含有 NLS 的大型支架蛋白,因此我们假设 SMAD2/3 和 TAZ 可能通过与 p300 形成复合物而进行核内输入。免疫共沉淀、免疫荧光和核分馏测定显示,TGF-β1 促进了 SMAD2/3 和 TAZ 与 p300 的结合,而 p300 失活破坏了 TGF-β1 介导的 SMAD2/3 和 TAZ 核积累。删除 p300 的 NLS 阻断了 TGF-β1 诱导的 SMAD2/3 和 TAZ 核转运。一致地,p300 失活抑制了 TGF-β1 介导的 HSC 激活和编码肿瘤促进因子的基因的转录,如结缔组织生长因子、Tenascin C、Periostin、血小板衍生生长因子 C 和成纤维细胞生长因子 2,如微阵列分析所示。染色质免疫沉淀实时定量 PCR 显示,经典的 p300 介导的组蛋白乙酰化也促进了对 TGF-β1 刺激的转录。有趣的是,尽管 TGF-β1 介导的和刚性介导的 HSC 激活都需要 p300,但基因表达数据集的比较显示,TGF-β1 的转录靶标与刚性-p300 机械信号转导的靶标不同。最后,在肿瘤/HSC 共注射和脾内肿瘤注射模型中,通过 C646、短发夹 RNA 或 cre 介导的基因缺失靶向激活的 HSC/肌成纤维细胞中的 p300,减少了小鼠中的肿瘤和肝转移生长。结论:p300 通过非经典(SMAD2/3 和 TAZ 的细胞质到核穿梭)和经典(组蛋白乙酰化)机制促进 TGF-β1 刺激的 HSC 激活。p300 是抑制 HSC 激活和促进转移的肝微环境的有吸引力的靶标。