Wei Weijun, Jiang Dawei, Ehlerding Emily B, Barnhart Todd E, Yang Yunan, Engle Jonathan W, Luo Quan-Yong, Huang Peng, Cai Weibo
Department of Nuclear Medicine Shanghai Jiao Tong University Affiliated Sixth People's Hospital 600 Yishan Road Shanghai 200233 China.
Department of Radiology University of Wisconsin-Madison Madison WI 53705 USA.
Adv Sci (Weinh). 2019 Feb 27;6(9):1801237. doi: 10.1002/advs.201801237. eCollection 2019 May 3.
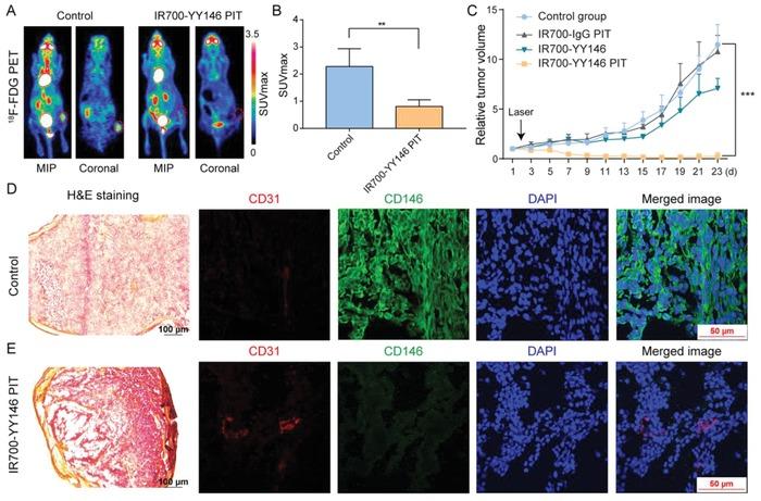
For melanoma resistant to molecularly targeted therapy and immunotherapy, new treatment strategies are urgently needed. A molecularly targeted theranostic pair may thus be of importance, where the diagnostic probe facilitates patient stratification and the therapeutic companion treats the selected cases. For this purpose, flow cytometry is used to assess the CD146 level in melanoma cells. Based on YY146, a CD146-specific monoclonal antibody, an imaging probe Zr-Df-YY146 is synthesized and its diagnostic performance is evaluated by positron emission tomography (PET) imaging. Furthermore, a photoimmunotherapy (PIT) agent IR700-YY146 is developed and the therapeutic effect of IR700-YY146 PIT is assessed comprehensively. CD146 is highly expressed in A375 and SK-MEL-5 cells. Zr-Df-YY146 PET readily detects CD146-positive A375 melanomas. Tumor accumulation of Zr-Df-YY146 peaks at 72 h with an uptake value of 26.48 ± 3.28%ID g, whereas the highest uptake of the nonspecific Zr-Df-IgG is 4.80 ± 1.75%ID g. More importantly, IR700-YY146 PIT effectively inhibits the growth of A375 tumors, owing to production of reactive oxygen species, decreased glucose metabolism, and reduced expression of CD146. To conclude, Zr-Df-YY146 and IR700-YY146 are a promising theranostic pair with the former revealing CD146 expression in melanoma as a PET probe and the latter specifically treating CD146-positive melanoma as an effective PIT agent.
对于对分子靶向治疗和免疫治疗耐药的黑色素瘤,迫切需要新的治疗策略。因此,一种分子靶向治疗诊断组合可能很重要,其中诊断探针有助于患者分层,而治疗药物则治疗选定的病例。为此,使用流式细胞术评估黑色素瘤细胞中的CD146水平。基于YY146(一种CD146特异性单克隆抗体),合成了成像探针Zr-Df-YY146,并通过正电子发射断层扫描(PET)成像评估其诊断性能。此外,开发了光免疫治疗(PIT)药物IR700-YY146,并全面评估了IR700-YY146 PIT的治疗效果。CD146在A375和SK-MEL-5细胞中高表达。Zr-Df-YY146 PET能够轻松检测出CD146阳性的A375黑色素瘤。Zr-Df-YY146在肿瘤中的蓄积在72小时达到峰值,摄取值为26.48±3.28%ID/g,而非特异性Zr-Df-IgG的最高摄取值为4.80±1.75%ID/g。更重要的是,由于活性氧的产生、葡萄糖代谢降低和CD146表达减少,IR700-YY146 PIT有效抑制了A375肿瘤的生长。总之,Zr-Df-YY146和IR700-YY146是一种有前景的治疗诊断组合,前者作为PET探针揭示黑色素瘤中CD146的表达,后者作为有效的PIT药物特异性治疗CD146阳性黑色素瘤。