Suppr超能文献

周围神经再生独立于雪旺细胞p75的表达。

Peripheral Nerve Regeneration Is Independent From Schwann Cell p75 Expression.

作者信息

Gonçalves Nádia P, Mohseni Simin, El Soury Marwa, Ulrichsen Maj, Richner Mette, Xiao Junhua, Wood Rhiannon J, Andersen Olav M, Coulson Elizabeth J, Raimondo Stefania, Murray Simon S, Vægter Christian B

机构信息

Danish Research Institute of Translational Neuroscience - DANDRITE, Nordic-EMBL Partnership for Molecular Medicine, Department of Biomedicine, Aarhus University, Aarhus, Denmark.

The International Diabetic Neuropathy Consortium, Aarhus University Hospital, Aarhus, Denmark.

出版信息

Front Cell Neurosci. 2019 May 29;13:235. doi: 10.3389/fncel.2019.00235. eCollection 2019.

Abstract

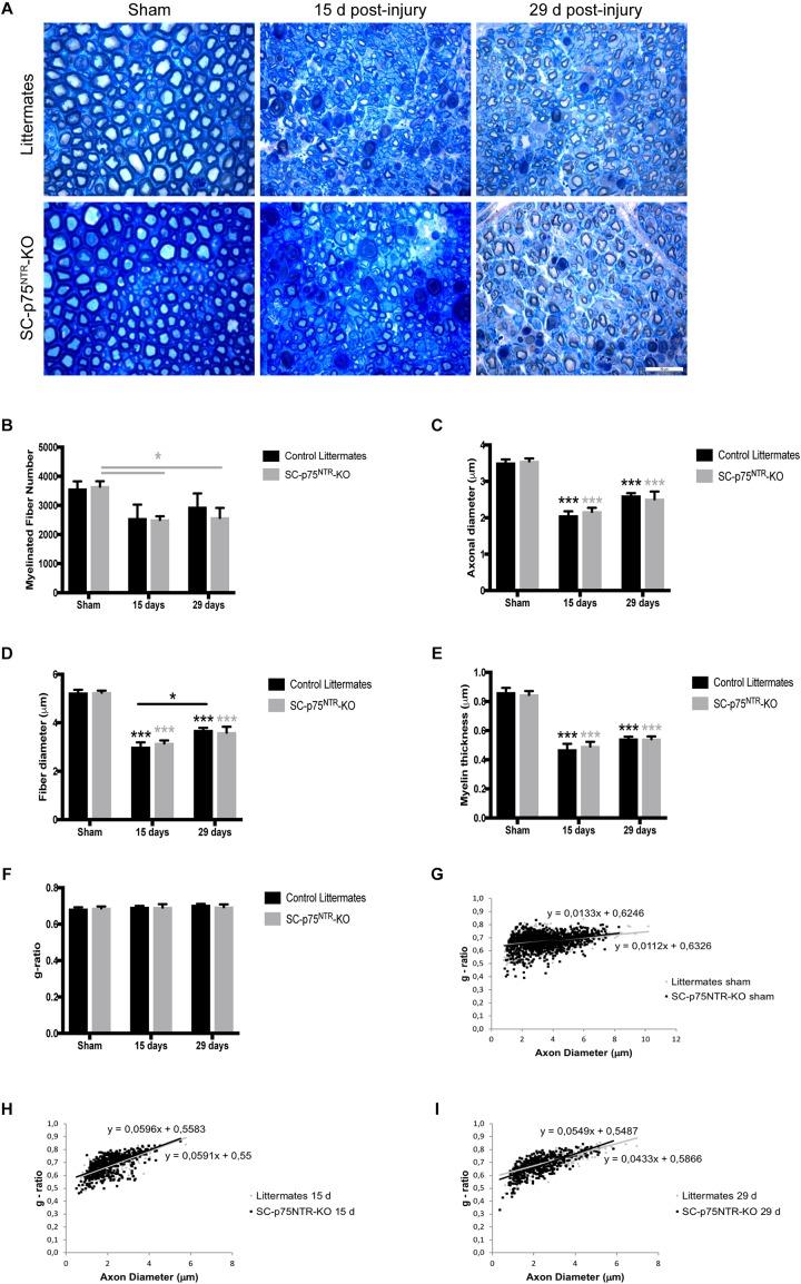
Schwann cell reprogramming and differentiation are crucial prerequisites for neuronal regeneration and re-myelination to occur following injury to peripheral nerves. The neurotrophin receptor p75 has been identified as a positive modulator for Schwann cell myelination during development and implicated in promoting nerve regeneration after injury. However, most studies base this conclusion on results obtained from complete p75 knockout mouse models and cannot dissect the specific role of p75 expressed by Schwann cells. In this present study, a conditional knockout model selectively deleting p75 expression in Schwann cells was generated, where p75 expression is replaced with that of an mCherry reporter. Silencing of Schwann cell p75 expression was confirmed in the sciatic nerve and , without altering axonal expression of p75. No difference in sciatic nerve myelination during development or following sciatic nerve crush injury was observed, as determined by quantification of both myelinated and unmyelinated nerve fiber densities, myelinated axonal diameter and myelin thickness. However, the absence of Schwann cell p75 reduced motor nerve conduction velocity after crush injury. Our data indicate that the absence of Schwann cell p75 expression is not critical for axonal regrowth or remyelination following sciatic nerve crush injury, but does play a key role in functional recovery. Overall, this represents the first step in redefining the role of p75 in the peripheral nervous system, suggesting that the Schwann cell-axon unit functions as a syncytium, with the previous published involvement of p75 in remyelination most likely depending on axonal/neuronal p75 and/or mutual glial-axonal interactions.

摘要

雪旺细胞的重编程和分化是周围神经损伤后神经元再生和重新髓鞘化发生的关键前提条件。神经营养因子受体p75已被确定为发育过程中雪旺细胞髓鞘化的正向调节因子,并与损伤后促进神经再生有关。然而,大多数研究基于从完全敲除p75的小鼠模型获得的结果得出这一结论,无法剖析雪旺细胞表达的p75的具体作用。在本研究中,构建了一种条件性敲除模型,选择性删除雪旺细胞中的p75表达,并用mCherry报告基因的表达取代p75的表达。在坐骨神经中证实了雪旺细胞p75表达的沉默,且未改变轴突中p75的表达。通过对有髓和无髓神经纤维密度、有髓轴突直径和髓鞘厚度进行定量分析,发现在发育过程中或坐骨神经挤压损伤后,坐骨神经髓鞘化没有差异。然而,雪旺细胞p75的缺失降低了挤压损伤后的运动神经传导速度。我们的数据表明,雪旺细胞p75表达的缺失对坐骨神经挤压损伤后的轴突再生或重新髓鞘化并不关键,但在功能恢复中起关键作用。总体而言,这代表了重新定义p75在周围神经系统中作用的第一步,表明雪旺细胞 - 轴突单元作为一个合体发挥作用,先前发表的p75参与重新髓鞘化的研究很可能依赖于轴突/神经元p75和/或神经胶质 - 轴突之间的相互作用。

https://cdn.ncbi.nlm.nih.gov/pmc/blobs/c85f/6548843/c6222a2c7261/fncel-13-00235-g001.jpg

文献AI研究员

20分钟写一篇综述,助力文献阅读效率提升50倍。

立即体验

用中文搜PubMed

大模型驱动的PubMed中文搜索引擎

马上搜索

文档翻译

学术文献翻译模型,支持多种主流文档格式。

立即体验