Univ. Lille, Inserm, CHU Lille, U995 - LIRIC - Lille Inflammation Research International Center, F-59000 Lille, France.
Univ. Lille, CNRS, Inserm, CHU Lille, Institut Pasteur de Lille, U1019 - UMR 8204 - CIIL - Center for Infection and Immunity of Lille, F-59000 Lille, France.
Cells. 2019 Jun 12;8(6):577. doi: 10.3390/cells8060577.
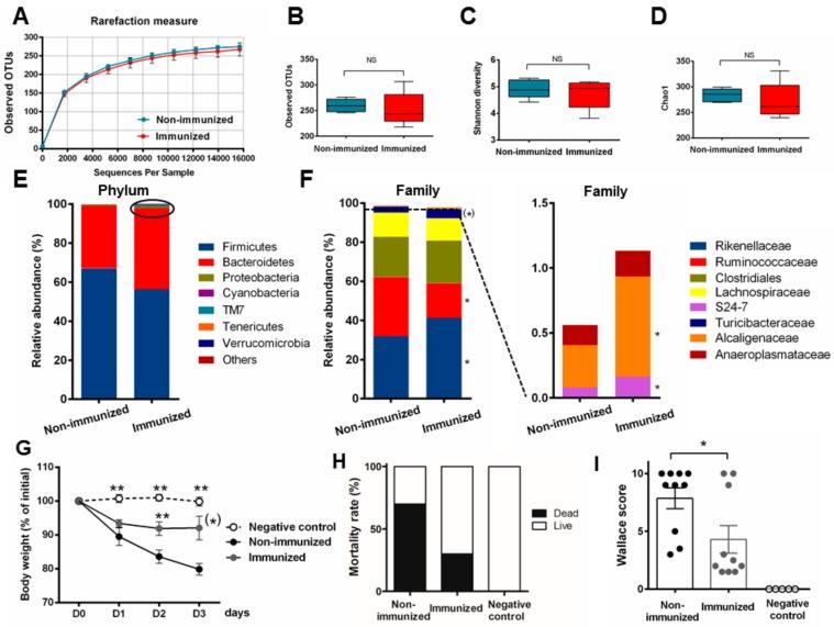
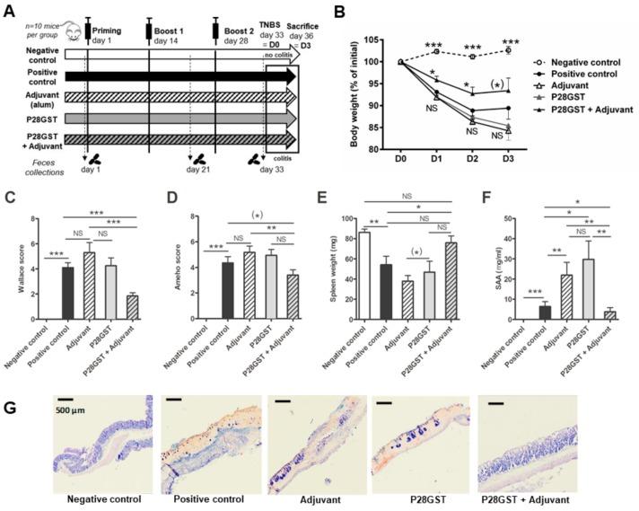
An original immuno-regulatory strategy against inflammatory bowel diseases based on the use of 28 kDa glutathione S-transferase (P28GST), a unique schistosome protein, was recently proposed. Improvement of intestinal inflammation occurs through restoration of the immunological balance between pro-inflammatory T-helper 1 (Th1) responses and both T-helper 2 (Th2) and regulatory responses. However, detailed mechanisms explaining how P28GST prevents colitis and promotes gut homeostasis remain unknown. Considering the complex interplay between the adaptive and innate immune system and the intestinal microbiota, we raised the question of the possible role of the microbial ecosystem in the anti-inflammatory effects mediated by the helminth-derived P28GST protein. We first analyzed, by 16S rRNA sequencing, the bacterial profiles of mice fecal microbiota at several time points of the P28GST-immunomodulation period prior to trinitrobenzene sulfonic acid (TNBS)-colitis. The influence of gut microbiota in the P28GST-mediated anti-inflammatory effects was then assessed by fecal microbiota transplantation experiments from P28GST-immunized mice to either conventional or microbiota depleted naïve recipient mice. Finally, the experimental data were supplemented by the temporal fecal microbiota compositions of P28GST-treated Crohn's disease patients from a pilot clinical study (NCT02281916). The P28GST administration slightly modulated the diversity and composition of mouse fecal microbiota while it significantly reduced experimental colitis in mice. Fecal microbiota transplantation experiments failed to restore the P28GST-induced anti-inflammatory effects. In Crohn's disease patients, P28GST also induced slight changes in their overall fecal bacterial composition. Collectively, these results provide key elements in both the anti-inflammatory mechanisms and the safe therapeutic use of immunomodulation with such promising helminth-derived molecules.
最近提出了一种基于使用 28kDa 谷胱甘肽 S-转移酶(P28GST)的原始免疫调节策略,该酶是一种独特的血吸虫蛋白,可对抗炎症性肠病。通过恢复促炎辅助性 T 细胞 1(Th1)反应与辅助性 T 细胞 2(Th2)和调节反应之间的免疫平衡,改善肠道炎症。然而,解释 P28GST 如何预防结肠炎和促进肠道稳态的详细机制尚不清楚。考虑到适应性和固有免疫系统以及肠道微生物群之间的复杂相互作用,我们提出了寄生虫源性 P28GST 蛋白介导的抗炎作用中微生物生态系统可能发挥作用的问题。我们首先通过 16S rRNA 测序分析了 P28GST 免疫调节期前几个时间点的小鼠粪便微生物群的细菌谱,然后在三硝基苯磺酸(TNBS)-结肠炎前,从 P28GST 免疫小鼠到常规或缺乏微生物群的幼稚受体小鼠进行粪便微生物群移植实验,评估肠道微生物群对 P28GST 介导的抗炎作用的影响。最后,通过来自试点临床研究(NCT02281916)的 P28GST 治疗克罗恩病患者的时间粪便微生物群组成补充了实验数据。P28GST 给药轻微调节了小鼠粪便微生物群的多样性和组成,同时显著减轻了小鼠的实验性结肠炎。粪便微生物群移植实验未能恢复 P28GST 诱导的抗炎作用。在克罗恩病患者中,P28GST 也略微改变了他们的总体粪便细菌组成。总之,这些结果为抗炎机制和此类有前途的寄生虫源性分子的安全治疗用途提供了关键要素。