Department of Pathology, Asahikawa Medical University, Midorigaoka-Higashi 2-1-1, Asahikawa, 078-8510, Japan.
Department of Otolaryngology, Head and Neck Surgery, Asahikawa Medical University, Midorigaoka-Higashi 2-1-1, Asahikawa, 078-8510, Japan.
J Transl Med. 2019 Jun 20;17(1):207. doi: 10.1186/s12967-019-1957-5.
Head and neck squamous cell carcinoma (HNSCC) originates from squamous epithelium of the upper aerodigestive tract and is the most common malignancy in the head and neck region. Among HNSCCs, oropharynx squamous cell carcinoma (OSCC) has a unique profile and is associated with human papillomavirus infection. Recently, anti-programmed cell death-1 monoclonal antibody has yielded good clinical responses in recurrent and/or metastatic HNSCC patients. Therefore, programmed death-ligand 1 (PD-L1) may be a favorable target molecule for cancer immunotherapy. Although PD-L1-expressing malignant cells could be targeted by PD-L1-specific CD8 cytotoxic T lymphocytes, it remains unclear whether CD4 helper T lymphocytes (HTLs) recognize and kill tumor cells in a PD-L1-specific manner.
The expression levels of PD-L1 and HLA-DR were evaluated using immunohistochemical analyses. MHC class II-binding peptides for PD-L1 were designed based on computer algorithm analyses and added into in vitro culture of HTLs with antigen-presenting cells to evaluate their stimulatory activity.
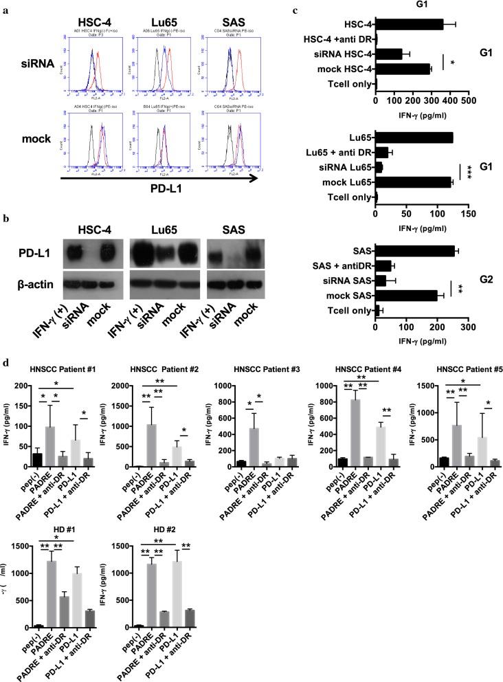
We found that seven of 24 cases of OSCC showed positive for both PD-L1 and HLA-DR and that PD-L1 peptide efficiently activates HTLs, which showed not only cytokine production but also cytotoxicity against tumor cells in a PD-L1-dependent manner. Also, an adoptive transfer of the PD-L1-specific HTLs significantly inhibited growth of PD-L1-expressing human tumor cell lines in an immunodeficient mouse model. Importantly, T cell responses specific for the PD-L1 peptide were detected in the HNSCC patients.
The cancer immunotherapy targeting PD-L1 as a helper T-cell antigen would be a rational strategy for HNSCC patients.
头颈部鳞状细胞癌(HNSCC)起源于上呼吸道和消化道的鳞状上皮,是头颈部最常见的恶性肿瘤。在 HNSCC 中,口咽鳞状细胞癌(OSCC)具有独特的特征,与人类乳头瘤病毒感染有关。最近,抗程序性细胞死亡-1 单克隆抗体在复发性和/或转移性 HNSCC 患者中产生了良好的临床反应。因此,程序性死亡配体 1(PD-L1)可能是癌症免疫治疗的一个有利靶点分子。虽然 PD-L1 表达的恶性细胞可以被 PD-L1 特异性 CD8 细胞毒性 T 淋巴细胞靶向,但仍不清楚 CD4 辅助 T 淋巴细胞(HTL)是否以 PD-L1 特异性的方式识别和杀死肿瘤细胞。
使用免疫组织化学分析评估 PD-L1 和 HLA-DR 的表达水平。根据计算机算法分析设计 PD-L1 的 MHC Ⅱ类结合肽,并将其添加到抗原呈递细胞的 HTL 体外培养中,以评估其刺激活性。
我们发现 24 例 OSCC 中有 7 例同时表达 PD-L1 和 HLA-DR,PD-L1 肽能有效激活 HTL,不仅能产生细胞因子,而且能以 PD-L1 依赖的方式杀伤肿瘤细胞。此外,PD-L1 特异性 HTL 的过继转移显著抑制了 PD-L1 表达的人肿瘤细胞系在免疫缺陷小鼠模型中的生长。重要的是,在 HNSCC 患者中检测到针对 PD-L1 肽的 T 细胞反应。
针对 PD-L1 作为辅助 T 细胞抗原的癌症免疫治疗将是 HNSCC 患者的一种合理策略。