Suppr超能文献

长链非编码 RNA 锌指蛋白反义 1(ZFAS1)通过靶向 miR-7-5p 调控结直肠癌的增殖、迁移、侵袭和凋亡。

Long Non-coding RNA Zinc Finger Antisense 1 (ZFAS1) Regulates Proliferation, Migration, Invasion, and Apoptosis by Targeting MiR-7-5p in Colorectal Cancer.

机构信息

Department of Clinical Laboratory, Affiliated Hospital of Chifeng University, Chifeng, Inner Mongolia, China (mainland).

出版信息

Med Sci Monit. 2019 Jul 11;25:5150-5158. doi: 10.12659/MSM.916619.

Abstract

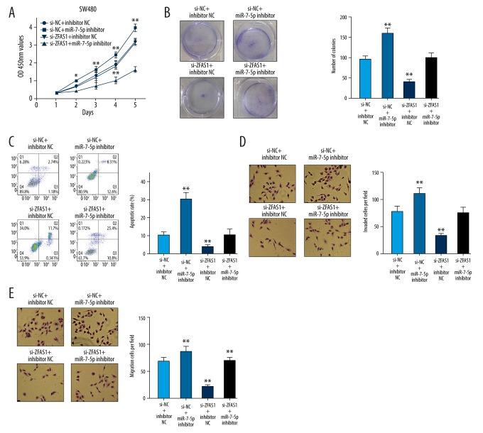
BACKGROUND Colorectal cancer (CRC) is one of the most common tumors, the causes of which remain unclear. Recently, many kinds of long non-coding RNAs (lncRNAs) have been identified to have an important role in the biological function of CRC. However, the effect of lncRNA zinc finger antisense 1 (ZFAS1) on development of CRC is still incompletely clear. MATERIAL AND METHODS Firstly, the expression of ZFAS1 and microRNA (miR)-7-5p in 40 CRC tissues and adjacent tissues was measured by real-time polymerase chain reaction. Then, we detected the cell proliferation, migration, invasion, and apoptosis in CRC cell lines by using Cell Counting Kit-8 assay, colony formation assay, flow analysis, and Transwell assay, respectively. Then, the relationship between ZFAS1 and miR-7-5p was verified by luciferase reporter assay. Finally, rescue experiments were conducted to confirmed that interaction of ZFAS1 and miR-7-5p in vitro. RESULTS Our results showed that ZFAS1 was upregulated in CRC tissues, correlated with overall survival rates, and negatively related to the expression of miR-7-5p. It was verified that miR-7-5p was a direct target of ZFAS1 by bioinformatics analysis and luciferase reporter assay. In addition, knockdown of miR-7-5p inhibited proliferation, migration, and invasion, and promoted apoptosis in CRC cell lines, which could be rescue by miR-7-5p inhibitor. CONCLUSIONS Our study indicated that ZFAS1 directly targeted miR-7-5p, and knockdown of it could inhibit tumor growth, migration, invasion, and induce apoptosis in CRC. These data might provide a potent treatment mechanism or promising biomarker for CRC.

摘要

背景

结直肠癌(CRC)是最常见的肿瘤之一,其病因仍不清楚。最近,许多种长链非编码 RNA(lncRNA)被发现在 CRC 的生物学功能中具有重要作用。然而,lncRNA 锌指反义 1(ZFAS1)对 CRC 发展的影响尚不完全清楚。

材料与方法

首先,通过实时聚合酶链反应测量 40 例 CRC 组织和相邻组织中 ZFAS1 和 microRNA(miR)-7-5p 的表达。然后,我们通过细胞计数试剂盒-8 测定、集落形成测定、流式分析和 Transwell 测定分别检测 CRC 细胞系中的细胞增殖、迁移、侵袭和凋亡。然后,通过荧光素酶报告基因测定验证 ZFAS1 和 miR-7-5p 之间的关系。最后,进行挽救实验以体外证实 ZFAS1 和 miR-7-5p 之间的相互作用。

结果

我们的结果表明,ZFAS1 在 CRC 组织中上调,与总生存率相关,并且与 miR-7-5p 的表达呈负相关。通过生物信息学分析和荧光素酶报告基因测定证实了 miR-7-5p 是 ZFAS1 的直接靶标。此外,miR-7-5p 的敲低抑制了 CRC 细胞系的增殖、迁移和侵袭,并促进了凋亡,而 miR-7-5p 抑制剂可挽救这些作用。

结论

我们的研究表明,ZFAS1 直接靶向 miR-7-5p,其敲低可抑制 CRC 肿瘤的生长、迁移、侵袭并诱导其凋亡。这些数据可能为 CRC 提供一种有效的治疗机制或有前途的生物标志物。

https://cdn.ncbi.nlm.nih.gov/pmc/blobs/5569/6640168/afeba3a831b0/medscimonit-25-5150-g001.jpg

文献AI研究员

20分钟写一篇综述,助力文献阅读效率提升50倍。

立即体验

用中文搜PubMed

大模型驱动的PubMed中文搜索引擎

马上搜索

文档翻译

学术文献翻译模型,支持多种主流文档格式。

立即体验