Department of Physiology, Perelman School of Medicine, University of Pennsylvania, Philadelphia, United States.
Molecular Cell Biology of Autophagy Laboratory, The Francis Crick Institute, London, United Kingdom.
Elife. 2019 Jul 16;8:e44219. doi: 10.7554/eLife.44219.
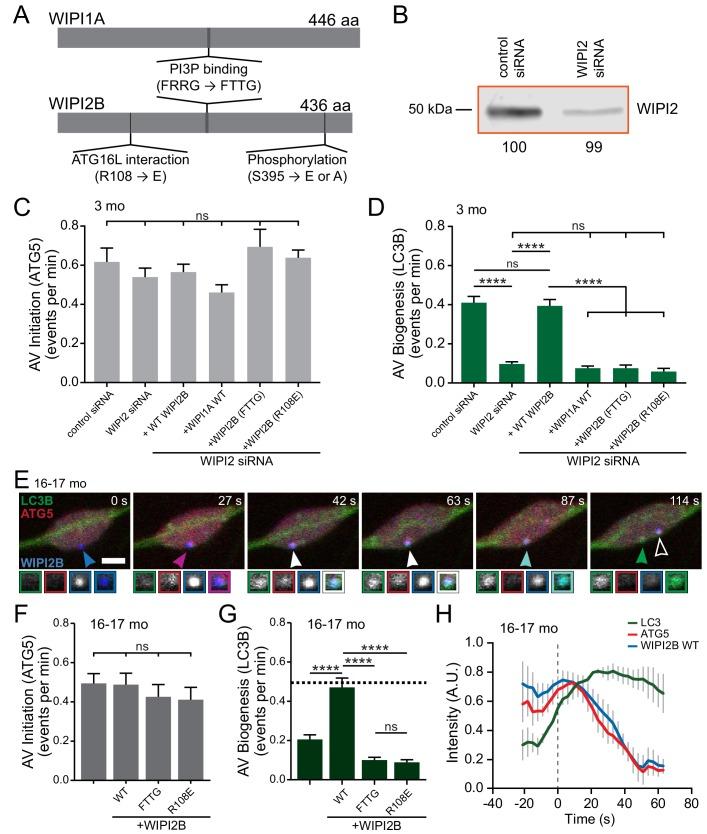
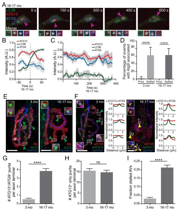
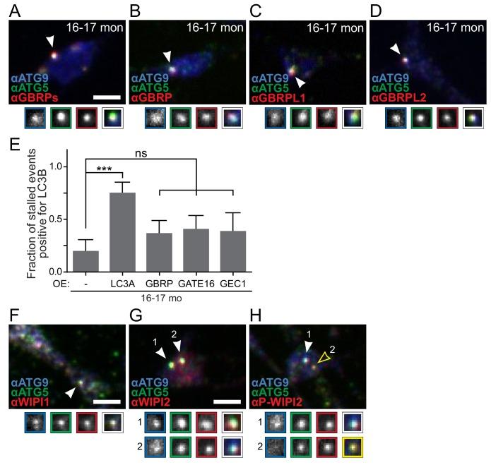
Autophagy defects are implicated in multiple late-onset neurodegenerative diseases including Amyotrophic Lateral Sclerosis (ALS) and Alzheimer's, Huntington's, and Parkinson's diseases. Since aging is the most common shared risk factor in neurodegeneration, we assessed rates of autophagy in mammalian neurons during aging. We identified a significant decrease in the rate of constitutive autophagosome biogenesis during aging and observed pronounced morphological defects in autophagosomes in neurons from aged mice. While early stages of autophagosome formation were unaffected, we detected the frequent production of stalled LC3B-negative isolation membranes in neurons from aged mice. These stalled structures recruited the majority of the autophagy machinery, but failed to develop into LC3B-positive autophagosomes. Importantly, ectopically expressing WIPI2B effectively restored autophagosome biogenesis in aged neurons. This rescue is dependent on the phosphorylation state of WIPI2B at the isolation membrane, suggesting a novel therapeutic target in age-associated neurodegeneration.
自噬缺陷与多种迟发性神经退行性疾病有关,包括肌萎缩侧索硬化症(ALS)以及阿尔茨海默病、亨廷顿病和帕金森病。由于衰老在神经退行性变中是最常见的共同风险因素,因此我们评估了哺乳动物神经元在衰老过程中的自噬速率。我们发现衰老过程中组成性自噬体生物发生的速率显著降低,并观察到衰老小鼠神经元中的自噬体出现明显的形态缺陷。虽然自噬体形成的早期阶段不受影响,但我们在衰老小鼠的神经元中检测到经常产生停滞的 LC3B 阴性隔离膜。这些停滞的结构募集了大多数自噬机制,但未能发展成 LC3B 阳性自噬体。重要的是,异位表达 WIPI2B 可有效恢复衰老神经元中的自噬体生物发生。这种挽救依赖于隔离膜上 WIPI2B 的磷酸化状态,这表明其是与年龄相关的神经退行性变的一个新的治疗靶点。