Department of General Surgery, The First Affiliated Hospital, Soochow University, Suzhou, China.
Department of Biochemistry and Molecular Biology, School of Biology and Basic Medical Sciences, Soochow University, Suzhou, China.
Front Immunol. 2019 Aug 7;10:1803. doi: 10.3389/fimmu.2019.01803. eCollection 2019.
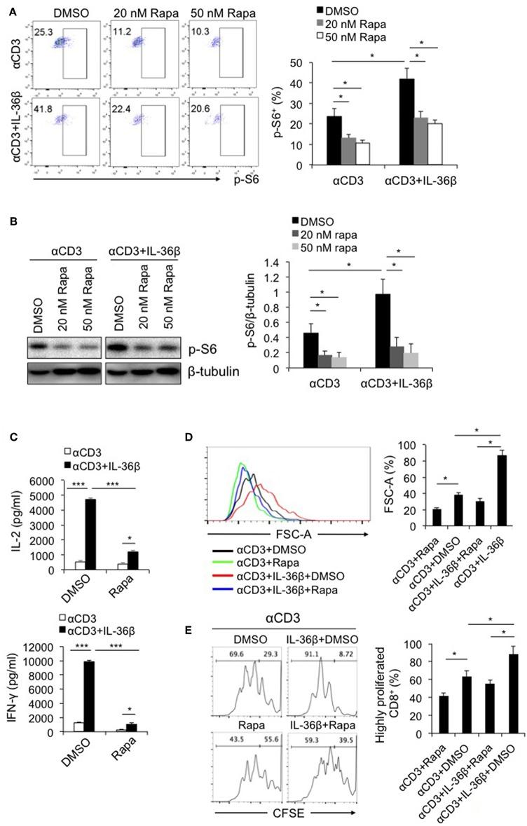
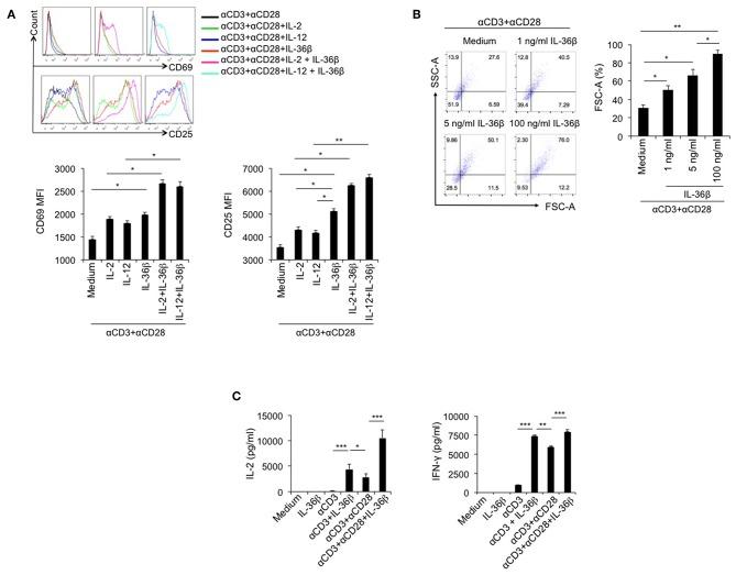
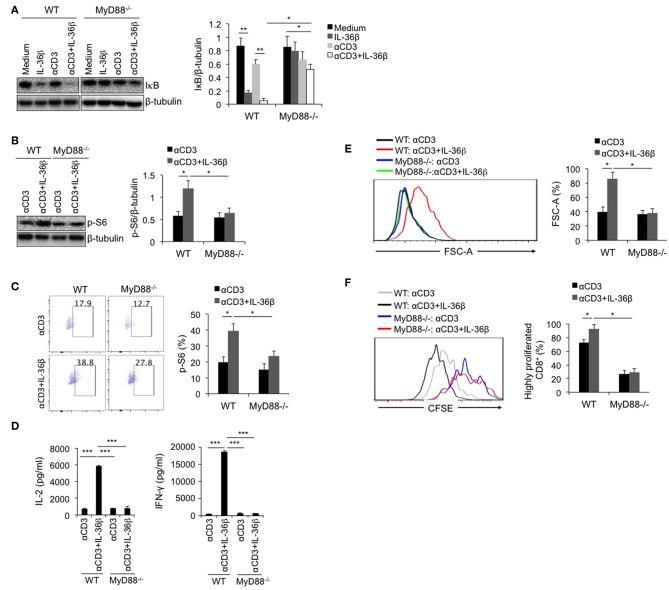
Cytokine-amplified functional CD8 T cells ensure effective eradication of tumors. Interleukin 36α (IL-36α), IL-36β, and IL-36γ share the same receptor complex, composed of the IL-36 receptor (IL-36R), and IL-1RAcP. Recently, we revealed that IL-36γ greatly promoted CD8 T cell activation, contributing to antitumor immune responses. However, the underlying mechanism of IL-36-mediated CD8 T cell activation remains understood. In the current study, we proved that IL-36β had the same effect on CD8 T cell as IL-36γ, and uncovered that IL-36β significantly activated mammalian target of rapamycin complex 1 (mTORC1) of CD8 T cells. When mTORC1 was inhibited by rapamycin, IL-36β-stimulated CD8 T cell activation and expansion was drastically downregulated. Further, we elucidated that IL-36β-mediated mTORC1 activation was dependent on the pathway of phosphatidylinositol 3 kinase (PI3K)/Akt, IκB kinase (IKK) and myeloid differentiation factor 88 (MyD88). Inhibition of PI3K or IKK by inhibitor, or deficiency of MyD88, respectively, suppressed mTORC1 signal, causing arrest of CD8 T cell activation. Additionally, it was validated that IL-36β significantly promoted mTORC1 activation and antitumor function of CD8 tumor-infiltrating lymphocytes (TILs) , resulting in inhibition of tumor growth and prolongation of survival of tumor-bearing mice. Taken together, we substantiated that IL-36β could promote CD8 T cell activation through activating mTORC1 dependent on PI3K/Akt, IKK and MyD88 pathways, leading to enhancement of antitumor immune responses, which laid the foundations for applying IL-36β into tumor immunotherapy.
细胞因子扩增的功能性 CD8 T 细胞可确保有效清除肿瘤。白细胞介素 36α(IL-36α)、IL-36β 和 IL-36γ 具有相同的受体复合物,由白细胞介素 36 受体(IL-36R)和 IL-1RAcP 组成。最近,我们发现 IL-36γ 可极大地促进 CD8 T 细胞的激活,有助于抗肿瘤免疫反应。然而,IL-36 介导的 CD8 T 细胞激活的潜在机制仍不清楚。在本研究中,我们证明了 IL-36β 对 CD8 T 细胞的作用与 IL-36γ 相同,并揭示了 IL-36β 可显著激活 CD8 T 细胞中的哺乳动物雷帕霉素靶蛋白复合物 1(mTORC1)。当 mTORC1 被 rapamycin 抑制时,IL-36β 刺激的 CD8 T 细胞激活和扩增被显著下调。此外,我们阐明了 IL-36β 介导的 mTORC1 激活依赖于磷脂酰肌醇 3 激酶(PI3K)/Akt、IκB 激酶(IKK)和髓样分化因子 88(MyD88)途径。通过抑制剂抑制 PI3K 或 IKK,或 MyD88 缺失,分别抑制 mTORC1 信号,导致 CD8 T 细胞激活停滞。此外,验证了 IL-36β 可显著促进 mTORC1 激活和 CD8 肿瘤浸润淋巴细胞(TIL)的抗肿瘤功能,从而抑制肿瘤生长和延长荷瘤小鼠的存活时间。总之,我们证实了 IL-36β 可通过激活 PI3K/Akt、IKK 和 MyD88 途径依赖于 mTORC1 来促进 CD8 T 细胞激活,从而增强抗肿瘤免疫反应,为将 IL-36β 应用于肿瘤免疫治疗奠定了基础。